Suppr超能文献

高胆固醇血症及脂质代谢基因CES1在免疫浸润中的作用促进急性髓系白血病中枢神经系统复发。

Hypercholesterolemia and the role of lipid metabolism gene CES1 in immune infiltration promote central nervous system relapse in acute myeloid leukemia.

作者信息

Bao Wanwan, Tu Yansong, Zhang Shan, Jiang Xiaoyan, Chen Huijun, Tu Huaijun, Li Jian

机构信息

The Second Affiliated Hospital, Jiangxi Medical College, Nanchang University, Nanchang, Jiangxi, China.

The Key Laboratory of Hematology of Jiangxi Province, The Second Affiliated Hospital of Nanchang University, Nanchang, Jiangxi, China.

出版信息

Front Immunol. 2025 Jul 23;16:1575472. doi: 10.3389/fimmu.2025.1575472. eCollection 2025.

Abstract

BACKGROUND

Alterations in multiple lipid metabolism pathways are associated with cancer progression. However, the relationship between lipid metabolism and central nervous system (CNS) relapse in acute myeloid leukemia (AML) remains unclear.

METHODS

We conducted a retrospective analysis of 806 AML cases to evaluate the association between serum lipid levels and the risk of CNS relapse. Additionally, RNA-sequencing data from 895 AML patients were obtained from the TARGET database to identify hub lipid metabolism-related genes (LMRGs) associated with CNS relapse. and experiments were performed to validate the bioinformatics findings.

RESULTS

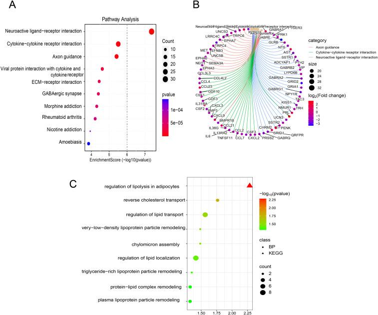
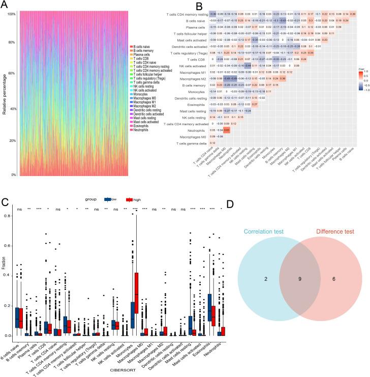
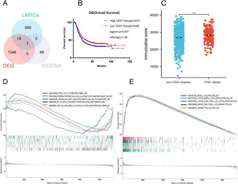
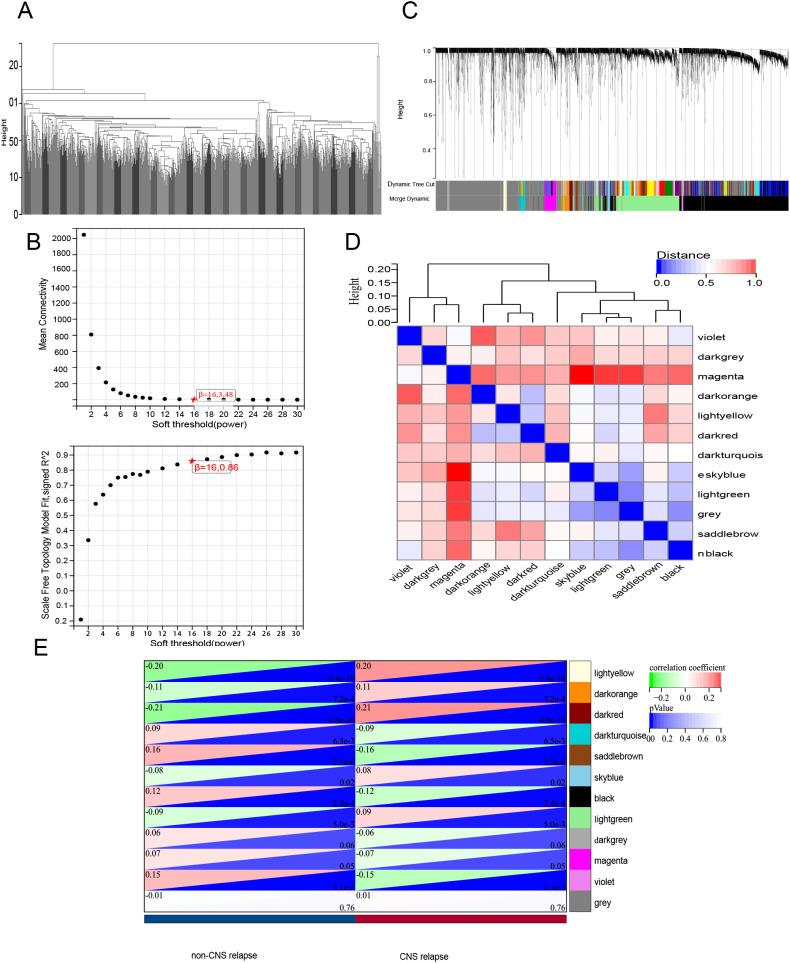
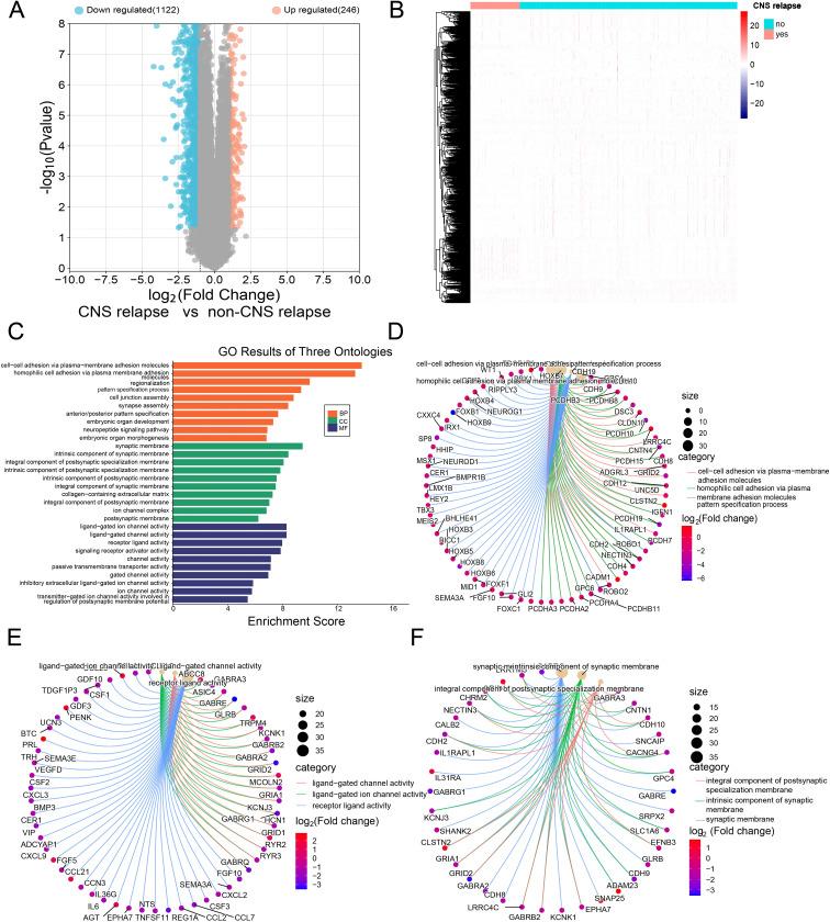
Patients with CNS relapse exhibited significantly elevated levels of total cholesterol (TC), triglycerides (TG), and low-density lipoprotein cholesterol (LDL-C) compared to the non-CNS relapse group. Hypercholesterolemia was identified as a risk factor for CNS relapse. RNA sequencing of AML patients with or without CNS relapse revealed 1,368 differentially expressed genes (DEGs). Functional enrichment analysis of the DEGs indicated a connection between lipid metabolism and CNS relapse. Through integrating these DEGs, LMRGs, and whole-genome correlation network analysis (WGCNA), carboxysterase 1 (CES1) was identified as a hub LMRG. High CES1 expression was a risk factor for CNS relapse and shorter overall survival. Moreover, CES1 influenced the proportion of nine types of tumor-infiltrating immune cells (TICs), particularly M2 macrophages, as supported by functional studies involving CES1 knockdown and overexpression in AML cells and AML xenograft tumor models.

CONCLUSION

Hypercholesterolemia and CES1 can promote CNS relapse in AML patients, particularly through CES1's potential role in modulating immune infiltration within the TME.

摘要

背景

多种脂质代谢途径的改变与癌症进展相关。然而,脂质代谢与急性髓系白血病(AML)中枢神经系统(CNS)复发之间的关系仍不清楚。

方法

我们对806例AML病例进行了回顾性分析,以评估血清脂质水平与CNS复发风险之间的关联。此外,从TARGET数据库中获取了895例AML患者的RNA测序数据,以鉴定与CNS复发相关的核心脂质代谢相关基因(LMRG)。并进行了实验以验证生物信息学研究结果。

结果

与非CNS复发组相比,CNS复发患者的总胆固醇(TC)、甘油三酯(TG)和低密度脂蛋白胆固醇(LDL-C)水平显著升高。高胆固醇血症被确定为CNS复发的一个危险因素。对有或无CNS复发的AML患者进行RNA测序,发现了1368个差异表达基因(DEG)。对这些DEG进行功能富集分析表明脂质代谢与CNS复发之间存在联系。通过整合这些DEG、LMRG和全基因组关联网络分析(WGCNA),羧酸酯酶1(CES1)被鉴定为一个核心LMRG。CES1高表达是CNS复发和总生存期较短的危险因素。此外,在AML细胞和AML异种移植肿瘤模型中进行的涉及CES1敲低和过表达的功能研究表明,CES1影响九种肿瘤浸润免疫细胞(TIC)的比例,尤其是M2巨噬细胞。

结论

高胆固醇血症和CES1可促进AML患者的CNS复发,特别是通过CES1在调节肿瘤微环境内免疫浸润中的潜在作用。

https://cdn.ncbi.nlm.nih.gov/pmc/blobs/7828/12325197/82e5c64268b3/fimmu-16-1575472-g001.jpg

文献AI研究员

20分钟写一篇综述,助力文献阅读效率提升50倍。

立即体验

用中文搜PubMed

大模型驱动的PubMed中文搜索引擎

马上搜索

文档翻译

学术文献翻译模型,支持多种主流文档格式。

立即体验