Suppr超能文献

VOPP1作为类风湿关节炎中的一种新型易感基因:来自孟德尔随机化和实验验证的机制洞察

VOPP1 as a Novel Susceptibility Gene in Rheumatoid Arthritis: Insights Into Its Mechanisms From Mendelian Randomization and Experimental Validation.

作者信息

Wu Weijie, Cai Hao, Nan Yunyi, Tang Junjie, Wang Youhua

机构信息

Department of Orthopaedics, Affiliated Hospital of Nantong University, Nantong University Medical School, Nantong, Jiangsu, People's Republic of China.

Department of Orthopaedics, Affiliated Nantong Hospital of Shanghai University, The Sixth People's Hospital of Nantong, Nantong, Jiangsu, People's Republic of China.

出版信息

J Inflamm Res. 2025 Aug 2;18:10341-10354. doi: 10.2147/JIR.S519727. eCollection 2025.

Abstract

BACKGROUND

Genetic factors are key determinants of vulnerability to rheumatoid arthritis (RA), a systemic inflammatory disease that causes inflammation, pain, swelling, and destruction of the joints. Expression quantitative trait loci (eQTLs) have been shown to detect novel disease-risk loci in previous studies. In this paper, we identified new susceptibility genes in RA and investigated their underlying mechanisms using integrated Mendelian randomization (MR) analysis.

METHODS

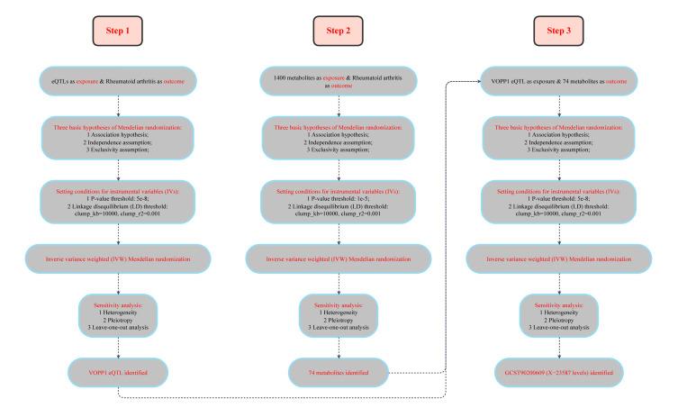
Two-sample MR analyses were used to determine the causative links among eQTLs, metabolites, and RA risk. The study was conducted between January 2023 and June 2024. Synovial tissue samples were collected from patients undergoing joint surgery at the Affiliated Hospital of Nantong University. Functional validation of the candidate gene vesicular overexpressed in cancer pro-survival protein 1 (VOPP1) was performed in vitro using rheumatoid arthritis fibroblast-like synoviocytes (RA-FLSs), and in vivo in a collagen-induced arthritis (CIA) rat model. Expression levels of VOPP1 were evaluated by quantitative real-time PCR and Western blot. Additional assays assessed cell proliferation, inflammatory cytokine expression, and activation of the p38 mitogen-activated protein kinase (MAPK) signaling pathway.

RESULTS

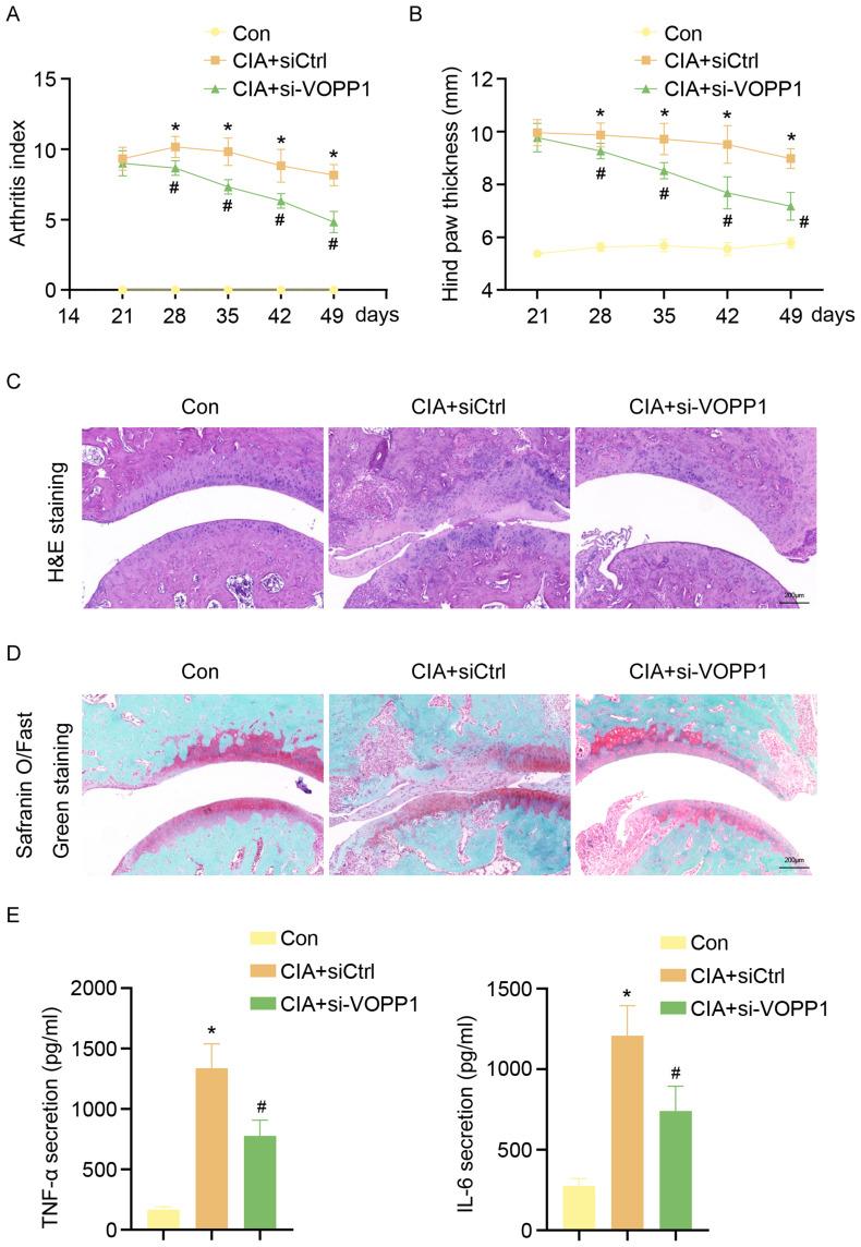
Our findings offer the first evidence that RA risk is increased by the VOPP1 eQTL. Furthermore, we discovered that the VOPP1 eQTL positively modulates the X-23,587 metabolite's levels, and raising this metabolite may make RA risk worse. Moreover, we demonstrate that VOPP1 is highly expressed in RA synovial tissues and RA-FLSs. VOPP1 stimulates the proliferation of RA-FLSs and the inflammatory response through the p38 MAPK signaling pathway according to functional experiments. We showed that VOPP1 knockdown reduced articular damage and synovial inflammation in vivo using a CIA rat model.

CONCLUSION

This study identifies VOPP1 as a novel gene associated with rheumatoid arthritis susceptibility. VOPP1 may contribute to disease progression by elevating X-23,587 metabolite levels and activating the p38 MAPK signaling pathway.

摘要

背景

遗传因素是类风湿关节炎(RA)易感性的关键决定因素,RA是一种导致关节炎症、疼痛、肿胀和破坏的全身性炎症性疾病。在先前的研究中,表达定量性状位点(eQTL)已被证明可检测新的疾病风险位点。在本文中,我们通过整合孟德尔随机化(MR)分析确定了RA中的新易感基因,并研究了其潜在机制。

方法

采用两样本MR分析来确定eQTL、代谢物和RA风险之间的因果关系。该研究于2023年1月至2024年6月进行。从南通大学附属医院接受关节手术的患者中收集滑膜组织样本。使用类风湿关节炎成纤维样滑膜细胞(RA-FLSs)在体外以及在胶原诱导的关节炎(CIA)大鼠模型中对候选基因癌促生存蛋白1囊泡过表达蛋白(VOPP1)进行功能验证。通过定量实时PCR和蛋白质免疫印迹法评估VOPP1的表达水平。其他检测评估细胞增殖、炎性细胞因子表达以及p38丝裂原活化蛋白激酶(MAPK)信号通路的激活。

结果

我们的研究结果首次证明VOPP1 eQTL会增加RA风险。此外,我们发现VOPP1 eQTL正向调节X-23,587代谢物的水平,升高这种代谢物可能会使RA风险恶化。此外,我们证明VOPP1在RA滑膜组织和RA-FLSs中高表达。根据功能实验,VOPP1通过p38 MAPK信号通路刺激RA-FLSs的增殖和炎症反应。我们使用CIA大鼠模型表明,体内敲低VOPP1可减少关节损伤和滑膜炎症。

结论

本研究确定VOPP1是一种与类风湿关节炎易感性相关的新基因。VOPP1可能通过提高X-23,587代谢物水平和激活p38 MAPK信号通路促进疾病进展。

https://cdn.ncbi.nlm.nih.gov/pmc/blobs/9874/12327419/0745c6cab803/JIR-18-10341-g0001.jpg

文献AI研究员

20分钟写一篇综述,助力文献阅读效率提升50倍。

立即体验

用中文搜PubMed

大模型驱动的PubMed中文搜索引擎

马上搜索

文档翻译

学术文献翻译模型,支持多种主流文档格式。

立即体验