Suppr超能文献

P118 通过促进微生物衍生的吲哚代谢产物来增强宿主对感染的耐受性。

P118 enhances host tolerance to infection by promoting microbe-derived indole metabolites.

作者信息

Wang Baikui, Peng Xianqi, Zhou Xiao, Jin Xiuyan, Siddique Abubakar, Yao Jiayun, Zhang Haiqi, Li Weifen, Li Yan, Yue Min

机构信息

Key Laboratory of Systems Health Science of Zhejiang Province, School of Life Science, Hangzhou Institute for Advanced Study, University of Chinese Academy of Sciences, Hangzhou, China.

Zhejiang Institute of Freshwater Fisheries, Ministry of Agriculture and Rural Affairs Key Laboratory of Healthy Freshwater Aquaculture, Key Laboratory of Fish Health and Nutrition of Zhejiang Province, Key Laboratory of Fishery Environment and Aquatic Product Quality and Safety of Huzhou City, Huzhou, China.

出版信息

Elife. 2025 Aug 7;13:RP101198. doi: 10.7554/eLife.101198.

Abstract

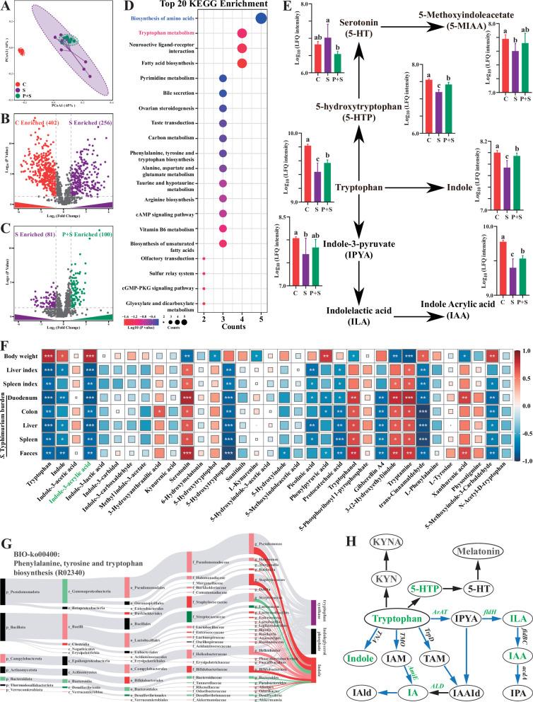
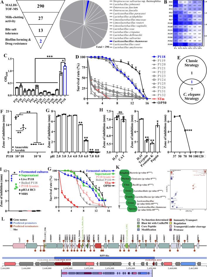
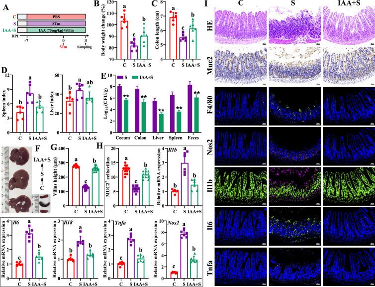
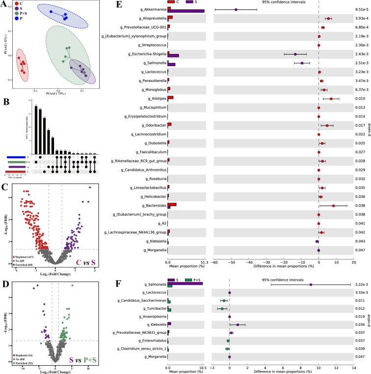
is one of the most common foodborne pathogens, resulting in inflammatory gastroenteritis and frequently accompanied by dysbiosis. Gut commensals, such as species, have been proven to exhibit broad antibacterial activities and protect hosts against pathogenic infections. Here, strain P118, screened from 290 isolates recovered from fermented yogurts and healthy piglet intestines using traditional and -infection screening strategies, exerts great probiotic properties. Notably, P118 and its supernatant exhibited great antibacterial activities and attenuated susceptibility to infection. We found that P118 protected mice against lethal infections by enhancing colonization resistance, reducing pathogen invasion, alleviating intestinal pro-inflammatory response, and improving microbial dysbiosis and fecal metabolite changes. Microbiota and fecal metabolome analyses suggested P118 administration significantly decreased the relative abundances of potentially harmful microbes (e.g., , , ) and increased the fecal levels of tryptophan and its derivatives (indole, indole-3-acrylic acid, 5-hydroxytryptophan, 5-methoxyindoleacetate). Deterministic processes determined the gut microbial community assembly of P118-pretreated mice. Integrated omics further demonstrated that P118 probiotic activities in enhancing host tolerance to infection were mediated by microbe-derived tryptophan/indole metabolites (e.g., indole-3-acrylic acid, indole, tryptophan, 5-methoxyindoleacetic acid, and 5-hydroxytryptophan). Collective results demonstrate that P118 could enhance host tolerance to infections via various pathways, including direct antibacterial actions, inhibiting colonization and invasion, attenuating pro-inflammatory responses of intestinal macrophages, and modulating gut microbiota mediated by microbe-derived indole metabolites.

摘要

是最常见的食源性病原体之一,可导致炎症性肠胃炎,并常伴有生态失调。肠道共生菌,如 物种,已被证明具有广泛的抗菌活性,并能保护宿主免受病原体感染。在这里,从使用传统和 -感染筛选策略从发酵酸奶和健康仔猪肠道中分离出的290株菌株中筛选出的P118菌株具有很强的益生菌特性。值得注意的是,P118及其上清液表现出很强的抗菌活性,并降低了 对 感染的易感性。我们发现P118通过增强定植抗性、减少病原体入侵、减轻肠道促炎反应以及改善微生物生态失调和粪便代谢物变化来保护小鼠免受 致死性感染。微生物群和粪便代谢组分析表明,给予P118可显著降低潜在有害微生物(如 、 、 )的相对丰度,并增加粪便中色氨酸及其衍生物(吲哚、吲哚-3-丙烯酸、5-羟色氨酸、5-甲氧基吲哚乙酸)的水平。确定性过程决定了P118预处理小鼠的肠道微生物群落组装。综合组学进一步证明,P118在增强宿主对 感染的耐受性方面的益生菌活性是由微生物衍生的色氨酸/吲哚代谢物(如吲哚-3-丙烯酸、吲哚色氨酸、5-甲氧基吲哚乙酸和5-羟色氨酸)介导的。总体结果表明,P118可以通过多种途径增强宿主对 感染的耐受性,包括直接抗菌作用、抑制 定植和入侵、减轻肠道巨噬细胞的促炎反应以及由微生物衍生的吲哚代谢物介导的调节肠道微生物群。

https://cdn.ncbi.nlm.nih.gov/pmc/blobs/bc7e/12331243/90822a3336b6/elife-101198-fig1.jpg

文献AI研究员

20分钟写一篇综述,助力文献阅读效率提升50倍。

立即体验

用中文搜PubMed

大模型驱动的PubMed中文搜索引擎

马上搜索

文档翻译

学术文献翻译模型,支持多种主流文档格式。

立即体验