Suppr超能文献

MED13L通过转录起始对皮质神经发生的调控及其对MED13L综合征的影响

Regulation of cortical neurogenesis by MED13L via transcriptional priming and its implications for MED13L syndrome.

作者信息

Li Jia, Hao Yu-Zhu, Cui Jia, Cao Xiao-Xiao, Wu Nan, Ma Ji, Xie Shuang-Yi, Pan Yi-Hsuan, He Xue-Lian, Zhao Yu-Lan, Yuan Xiao-Bing

机构信息

Key Laboratory of Brain Functional Genomics of Shanghai and the Ministry of Education, Institute of Brain Functional Genomics, School of Life Science and the Collaborative Innovation Center for Brain Science, East China Normal University, Shanghai, 200062, China.

Genetics and Precision Medicine Center, Wuhan Children's Hospital, Tongji Medical College, Huazhong University of Science & Technology, Wuhan, 430016, China.

出版信息

Commun Biol. 2025 Aug 8;8(1):1180. doi: 10.1038/s42003-025-08532-8.

Abstract

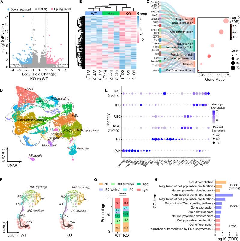
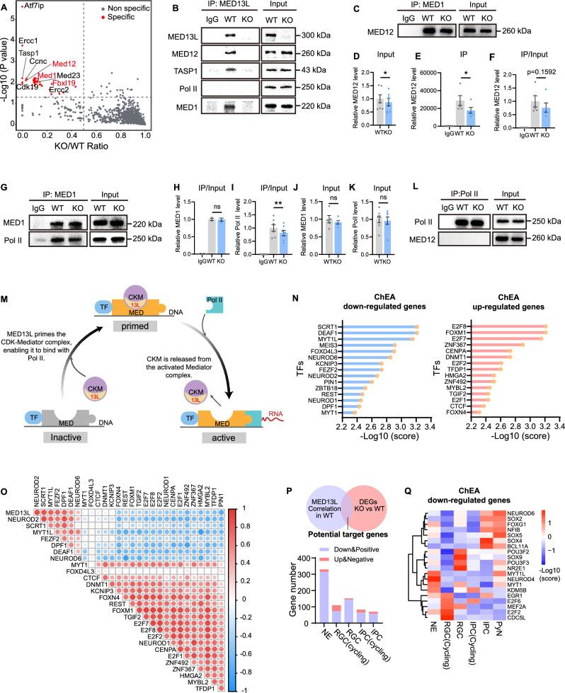
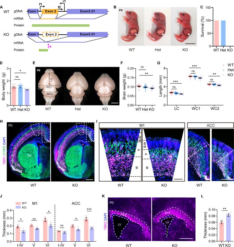
Pathogenic variants in MED13L cause MED13L syndrome, a well-defined neurodevelopmental disorder characterized by motor deficits, intellectual disability, and language delay, yet its underlying developmental and molecular mechanisms remain largely elusive. To address this gap, we generated a gene knockout mouse model of MED13L syndrome. While homozygous Med13l knockout exhibit neonatal lethality accompanied by reduced brain volume and cortical thickness, heterozygous mice are viable and display hallmarks of MED13L syndrome, including impaired learning and memory, reduced motor coordination, and heightened anxiety. Additionally, heterozygous mice show microcephaly with simplified neuronal morphology in the motor cortex. Single-cell transcriptomics and immunofluorescence reveal severe cortical neurogenesis deficits in Med13l knockout embryos, driven by impaired neural progenitor differentiation. Integrative multi-omics analyses reveal that MED13L orchestrates cortical neurogenesis by priming the transcriptional activation of key developmental genes, including Neurod2, Sox5, Auts2, and Nfib. This priming effect is mediated by MED13L binding to the core mediator complex, which facilitates the complex's association with RNA Pol II and subsequent dissociation from MED13L. These findings uncover a pivotal role for MED13L in transcriptional regulation during brain development and highlight potential targets for restoring normal transcriptional programs in MED13L syndrome.

摘要

MED13L基因的致病性变异会导致MED13L综合征,这是一种明确的神经发育障碍,其特征为运动缺陷、智力残疾和语言发育迟缓,但其潜在的发育和分子机制在很大程度上仍不清楚。为了填补这一空白,我们构建了MED13L综合征的基因敲除小鼠模型。虽然纯合Med13l敲除小鼠表现出新生儿致死性,并伴有脑容量和皮质厚度减小,但杂合小鼠是存活的,并表现出MED13L综合征的特征,包括学习和记忆受损、运动协调性降低以及焦虑加剧。此外,杂合小鼠在运动皮质中表现出小头畸形,神经元形态简化。单细胞转录组学和免疫荧光显示,Med13l敲除胚胎中存在严重的皮质神经发生缺陷,这是由神经祖细胞分化受损所致。综合多组学分析表明,MED13L通过启动关键发育基因(包括Neurod2、Sox5、Auts2和Nfib)的转录激活来协调皮质神经发生。这种启动效应是由MED13L与核心中介复合物结合介导的,该复合物促进了复合物与RNA聚合酶II的结合以及随后与MED13L的解离。这些发现揭示了MED13L在大脑发育过程中对转录调控的关键作用,并突出了恢复MED13L综合征正常转录程序的潜在靶点。

https://cdn.ncbi.nlm.nih.gov/pmc/blobs/277e/12331956/ee469b0c09ba/42003_2025_8532_Fig1_HTML.jpg

文献AI研究员

20分钟写一篇综述,助力文献阅读效率提升50倍。

立即体验

用中文搜PubMed

大模型驱动的PubMed中文搜索引擎

马上搜索

文档翻译

学术文献翻译模型,支持多种主流文档格式。

立即体验