Suppr超能文献

一种CD1c脂质无特异性T细胞受体双特异性衔接器可使T细胞重新定向攻击CD1c细胞。

A CD1c lipid agnostic T cell receptor bispecific engager redirects T cells against CD1c cells.

作者信息

Szoke-Kovacs Rita, Khakoo Sophie, Rangel Victor Lopes, Della Cristina Pietro, Pentier Johanne, Khanolkar Rahul, El-Ajouz Sam, Simmons Robert, Cole David K, Gogolak Peter, Salio Mariolina, Karuppiah Vijaykumar

机构信息

Experimental Immunology, Immunocore Ltd, Abingdon, United Kingdom.

Department of Immunology, University of Debrecen, Debrecen, Hungary.

出版信息

Front Immunol. 2025 Jul 24;16:1614610. doi: 10.3389/fimmu.2025.1614610. eCollection 2025.

Abstract

INTRODUCTION

Immunotherapy is emerging as an efficacious treatment for some cancers, complementing traditional chemo-radiation therapies. Specific markers at the cell surface of cancer cells can be used as immunotherapy targets. However, many of these markers are defined by a patient's genetic background, limiting their use across the human population.

METHODS

Here, we investigated the non-polymorphic antigen presenting molecule, CD1c, that is only expressed on subsets of mature hematopoietic cells, as a potential immunotherapy target with reduced risk of off-tumor on-target toxicity in healthy tissues.

RESULTS AND DISCUSSION

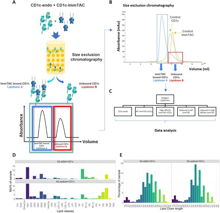
We identified a T cell receptor (TCR) which recognises CD1c in a lipid independent manner and determined the crystal structure of the TCR-CD1c complex which revealed flexibility around the lipid binding region, and a new binding mechanism of auto-antigen recognition. We generated affinity enhanced variants of the TCR and fused them to an anti-CD3 antibody for T cell redirection. Lipidomic analysis revealed promiscuous lipid recognition of CD1c by the affinity enhanced TCR variants, with preference for larger lipid head group, a finding which is supported by the crystal structure. The bispecific molecule induced potent re-directed T cell killing of CD1c positive cell lines. These proof-of-concept findings demonstrate that CD1c targeting TCR bispecific engagers might be good candidates for the development of non-MHC restricted, universal therapeutics for the treatment of CD1c+ leukemias.

摘要

引言

免疫疗法正在成为一些癌症的有效治疗方法,作为传统放化疗的补充。癌细胞表面的特定标志物可作为免疫疗法的靶点。然而,这些标志物中的许多是由患者的遗传背景决定的,限制了它们在整个人口中的应用。

方法

在此,我们研究了仅在成熟造血细胞亚群上表达的非多态性抗原呈递分子CD1c,作为一种潜在的免疫疗法靶点,可降低健康组织中脱靶肿瘤靶向毒性的风险。

结果与讨论

我们鉴定了一种以脂质非依赖方式识别CD1c的T细胞受体(TCR),并确定了TCR-CD1c复合物的晶体结构,该结构揭示了脂质结合区域周围的灵活性以及自身抗原识别的新结合机制。我们生成了TCR的亲和力增强变体,并将它们与抗CD3抗体融合以重定向T细胞。脂质组学分析显示亲和力增强的TCR变体对CD1c具有混杂的脂质识别,偏好较大的脂质头部基团,这一发现得到了晶体结构的支持。双特异性分子诱导对CD1c阳性细胞系的有效重定向T细胞杀伤。这些概念验证结果表明,靶向CD1c的TCR双特异性衔接子可能是开发用于治疗CD1c +白血病的非MHC限制性通用疗法的良好候选者。

https://cdn.ncbi.nlm.nih.gov/pmc/blobs/39c6/12328196/592ed11ae31e/fimmu-16-1614610-g001.jpg

文献AI研究员

20分钟写一篇综述,助力文献阅读效率提升50倍。

立即体验

用中文搜PubMed

大模型驱动的PubMed中文搜索引擎

马上搜索

文档翻译

学术文献翻译模型,支持多种主流文档格式。

立即体验