Suppr超能文献

用于鉴别血清阳性和血清阴性类风湿性关节炎的全面且先进的T细胞簇分析

Comprehensive and advanced T cell cluster analysis for discriminating seropositive and seronegative rheumatoid arthritis.

作者信息

Maeda Shinji, Hashimoto Hiroya, Maeda Tomoyo, Tamechika Shin-Ya, Naniwa Taio, Niimi Akio

机构信息

Department of Respiratory Medicine, Allergy and Clinical Immunology, Nagoya City University Graduate School of Medical Sciences, Nagoya, Japan.

Laboratory of Biostatistics, Clinical Research Center, NHO Nagoya Medical Center, Nagoya, Japan.

出版信息

Front Immunol. 2025 Jul 24;16:1491041. doi: 10.3389/fimmu.2025.1491041. eCollection 2025.

Abstract

OBJECTIVE

Rheumatoid arthritis (RA) is classified into seropositive (SP-RA) and seronegative (SN-RA) types, reflecting distinct immunological profiles. This study aimed to identify the T cell phenotypes associated with each type, thereby enhancing our understanding of their unique pathophysiological mechanisms.

METHODS

We analyzed peripheral blood T cells from 50 participants, including 16 patients with untreated SP-RA, 17 patients with SN-RA, and 17 healthy controls, utilizing 25 T cell markers. For initial analysis, a dataset was established through manual T cell subset gating analysis. For advanced analysis, two distinct datasets derived from a self-organizing map algorithm, FlowSOM, were used: one encompassing all CD3+ T cells and another focusing on activated T cell subsets. Subsequently, these datasets were rigorously analyzed using adaptive least absolute shrinkage and selection operator in conjunction with leave-one-out cross-validation. This approach enhanced analysis robustness, identifying T cell clusters consistently discriminative between SP-RA and SN-RA.

RESULTS

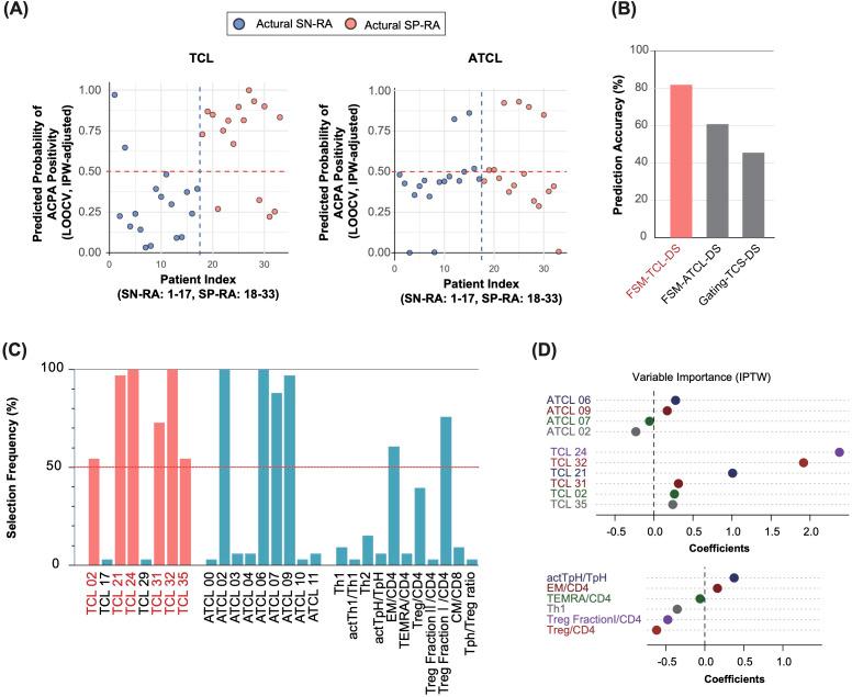
Our analysis revealed significant differences in T cell subsets between RA patients and healthy controls, including elevated levels of activated T cells (CD3+, CD4+, CD8+) and helper subsets (Th1, Th17, Th17.1, and Tph cells). The Tph/Treg ratio was markedly higher in SP-RA, underscoring an effector-dominant immune imbalance. FlowSOM-based clustering identified 44 unique T cell clusters, six of which were selected as discriminative T cell clusters (D-TCLs) for distinguishing SP-RA from SN-RA. TCL21, an activated Th1-type Tph-like cell, was strongly associated with SP-RA's aggressive profile, while TCL02, a central memory CD4+ T cell subset, displayed ICOS+, CTLA-4low+, PD-1low+, and CXCR3+, providing insights into immune memory mechanisms. Additionally, TCL31 and TCL35, both CD4-CD8- T cells, exhibited unique phenotypes: CD161+ for TCL31 and HLA-DR+CD38+TIM-3+ for TCL35, suggesting distinct pro-inflammatory roles. Support vector machine analysis (bootstrap n = 1000) validated the D-TCLs' discriminative power, achieving an accuracy of 86.2%, sensitivity of 85.7%, and specificity of 80.9%.

CONCLUSIONS

This study advances our understanding of immunological distinctions between SP-RA and SN-RA, identifying key T cell phenotypes as potential targets for SP-RA disease progression. These findings provide a basis for studies on targeted therapeutic strategies tailored to modulate the markers and improve treatment for SP-RA.

摘要

目的

类风湿关节炎(RA)分为血清阳性(SP-RA)和血清阴性(SN-RA)类型,反映了不同的免疫特征。本研究旨在确定与每种类型相关的T细胞表型,从而加深我们对其独特病理生理机制的理解。

方法

我们分析了50名参与者的外周血T细胞,其中包括16例未经治疗的SP-RA患者、17例SN-RA患者和17名健康对照,使用了25种T细胞标志物。初始分析时,通过手动T细胞亚群门控分析建立数据集。进行深入分析时,使用了源自自组织映射算法FlowSOM的两个不同数据集:一个涵盖所有CD3+ T细胞,另一个聚焦于活化的T细胞亚群。随后,使用自适应最小绝对收缩和选择算子结合留一法交叉验证对这些数据集进行严格分析。这种方法增强了分析的稳健性,识别出在SP-RA和SN-RA之间具有持续区分性的T细胞簇。

结果

我们的分析显示,RA患者与健康对照之间的T细胞亚群存在显著差异,包括活化T细胞(CD3+、CD4+、CD8+)和辅助亚群(Th1、Th17、Th17.1和Tph细胞)水平升高。SP-RA中的Tph/Treg比值明显更高,突出了效应主导的免疫失衡。基于FlowSOM的聚类识别出44个独特的T细胞簇,其中6个被选为区分SP-RA和SN-RA的鉴别性T细胞簇(D-TCLs)。TCL21是一种活化的Th1型Tph样细胞,与SP-RA的侵袭性特征密切相关,而TCL02是中央记忆CD4+ T细胞亚群,表现为ICOS+、CTLA-4low+、PD-1low+和CXCR3+,为免疫记忆机制提供了见解。此外,TCL31和TCL35均为CD4-CD8- T细胞,表现出独特的表型:TCL31为CD161+,TCL35为HLA-DR+CD38+TIM-3+,表明其具有不同的促炎作用。支持向量机分析(自助法n = 1000)验证了D-TCLs的鉴别能力,准确率达到86.2%,灵敏度为85.7%,特异性为80.9%。

结论

本研究推进了我们对SP-RA和SN-RA之间免疫差异的理解,确定了关键的T细胞表型作为SP-RA疾病进展的潜在靶点。这些发现为研究针对调节这些标志物的靶向治疗策略以及改善SP-RA的治疗提供了基础。

https://cdn.ncbi.nlm.nih.gov/pmc/blobs/caf4/12328428/c55f0e04a119/fimmu-16-1491041-g001.jpg

文献AI研究员

20分钟写一篇综述,助力文献阅读效率提升50倍。

立即体验

用中文搜PubMed

大模型驱动的PubMed中文搜索引擎

马上搜索

文档翻译

学术文献翻译模型,支持多种主流文档格式。

立即体验