Suppr超能文献

西达本胺与阿糖胞苷协同治疗急性髓系白血病:通过MYC-RRP9途径抑制核糖体生物合成

Chidamide and cytarabine synergistically treat acute myeloid leukemia: inhibiting ribosome biogenesis via the MYC-RRP9 pathway.

作者信息

Li Qing, Wang Fangfang, Xiang Xinrong, Zhao Lei, Li Xuefeng, Qu Ying, Huang Jingcao, Yang Yunfan, Dai Yang, Shuai Xiao, Liu Jiazhuo, Huang Jie, Liu Yu, Wu Yu

机构信息

Department of Hematology and Institute of Hematology, West China Hospital, Sichuan University, Chengdu, Sichuan, China.

Department of Hematology and Institute of Hematology, State Key Laboratory of Biotherapy and Cancer Center, West China Hospital, Sichuan University, Chengdu, Sichuan, China.

出版信息

Cell Death Dis. 2025 Aug 9;16(1):601. doi: 10.1038/s41419-025-07928-y.

Abstract

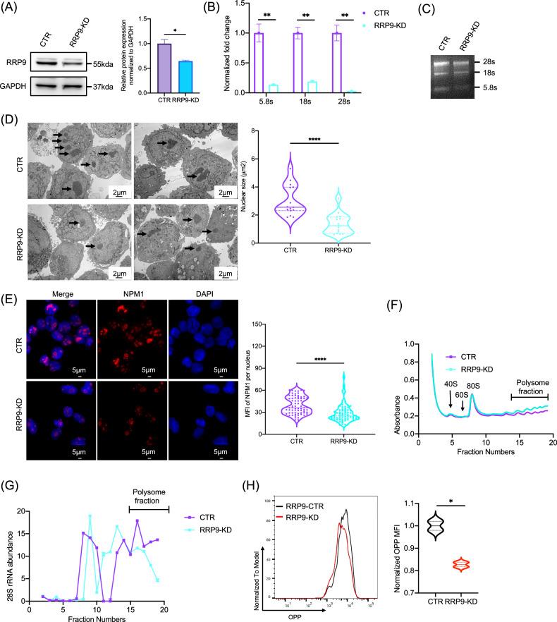
This study explores innovative therapeutic approaches for acute myeloid leukemia by examining the synergistic effects of the histone deacetylase inhibitor chidamide in combination with cytarabine. In both in vitro and in vivo models, the drug combination demonstrated significant synergism in combating acute myeloid leukemia. Transcriptomic analysis revealed that the combination treatment notably downregulates the MYC signaling pathway. Binding assays, including surface plasmon resonance, molecular docking, and molecular dynamics simulations, further demonstrated that chidamide directly interacts with the C-MYC protein, while cytarabine enhanced this interaction. Delving deeper into the mechanism, we identified RRP9-an essential gene for ribosome biogenesis and a key player in acute myeloid leukemia prognosis-as a critical component of the MYC pathway. It was confirmed that MYC regulates RRP9 expression. Functional assays showed that overexpression of RRP9 promoted acute myeloid leukemia cell proliferation and resistance to the chidamide-cytarabine combination, whereas RRP9 knockdown impaired rRNA synthesis, reduced nucleolar size, and diminished protein production. Ultimately, we found that chidamide combined with cytarabine effectively inhibit ribosome biogenesis in acute myeloid leukemia cells. These results underscore the therapeutic potential of targeting the MYC-RRP9 axis to disrupt ribosome biogenesis in acute myeloid leukemia, offering a promising avenue for acute myeloid leukemia treatment.

摘要

本研究通过考察组蛋白去乙酰化酶抑制剂西达本胺与阿糖胞苷联合使用的协同效应,探索急性髓系白血病的创新治疗方法。在体外和体内模型中,该药物组合在对抗急性髓系白血病方面均表现出显著的协同作用。转录组分析显示,联合治疗显著下调MYC信号通路。包括表面等离子体共振、分子对接和分子动力学模拟在内的结合试验进一步表明,西达本胺直接与C-MYC蛋白相互作用,而阿糖胞苷增强了这种相互作用。深入研究其机制,我们确定RRP9(核糖体生物合成的必需基因,也是急性髓系白血病预后的关键因素)是MYC通路的关键组成部分。已证实MYC调节RRP9的表达。功能试验表明,RRP9的过表达促进急性髓系白血病细胞增殖以及对西达本胺-阿糖胞苷组合的耐药性,而RRP9基因敲低则损害rRNA合成、减小核仁大小并减少蛋白质产生。最终,我们发现西达本胺与阿糖胞苷联合使用可有效抑制急性髓系白血病细胞中的核糖体生物合成。这些结果强调了靶向MYC-RRP9轴以破坏急性髓系白血病中核糖体生物合成的治疗潜力,为急性髓系白血病治疗提供了一条有前景的途径。

https://cdn.ncbi.nlm.nih.gov/pmc/blobs/8af7/12334614/c15aa6dff782/41419_2025_7928_Fig1_HTML.jpg

文献AI研究员

20分钟写一篇综述,助力文献阅读效率提升50倍。

立即体验

用中文搜PubMed

大模型驱动的PubMed中文搜索引擎

马上搜索

文档翻译

学术文献翻译模型,支持多种主流文档格式。

立即体验