Suppr超能文献

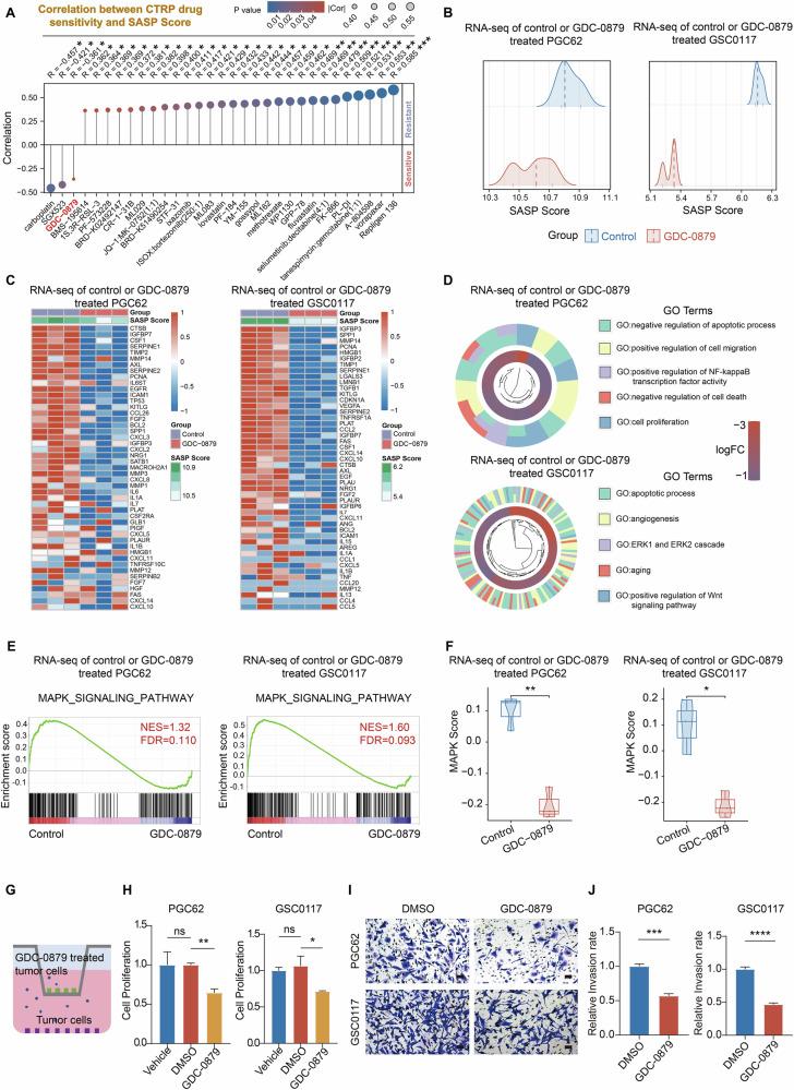
通过衰老相关分泌表型评分进行分析发现,GDC-0879是一种使胶质母细胞瘤对抗PD1敏感的小分子。

Profiling with senescence-associated secretory phenotype score identifies GDC-0879 as a small molecule sensitizing glioblastoma to anti-PD1.

作者信息

Liu Yang, Feng Yuan, Cheng Lin, Xu Yangxi, Wu Anhua, Cheng Peng

机构信息

Department of Neurosurgery, The First Hospital of China Medical University, Shenyang, Liaoning, China.

Department of Neurosurgery, Shengjing Hospital of China Medical University, Shenyang, Liaoning, China.

出版信息

Cell Death Dis. 2025 Aug 9;16(1):602. doi: 10.1038/s41419-025-07915-3.

Abstract

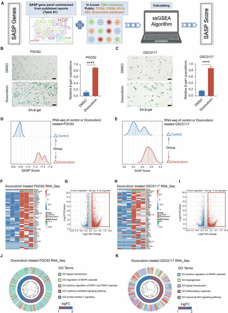
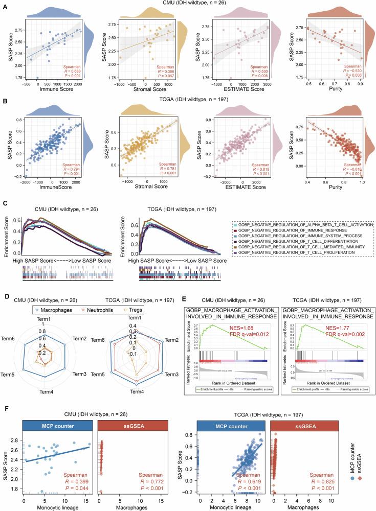
Senescence-associated secretory phenotype (SASP) in cancer refers to the bioactive secretome produced by senescence cells in the tumor microenvironment, which could be triggered by therapeutics or local stress conditions. Here, we provided a SASP Score in glioblastoma (GBM) with generating a SASP gene panel to identify the potential small molecular candidate targeting SASP in GBM. The effectiveness of this scoring method was firstly interrogated with our in-house GBM cohort and public datasets, including transcriptomic data from bulk and single cell GBM samples. Then, we validate this score with functional assays and transcriptomic profiling of Doxorubicin-induced senescence GBM cells. Multi-omics profiling with this score demonstrates that SASP facilitates IDH wild type glioma progression by modulating both the behaviors of malignant cells and tumor associated macrophages (TAMs), and discloses GDC-0879 as a feasible SASP inhibitor in GBM therapy. Its administration not only attenuates the tumorigenicity of GBM cells, but also sensitizes GBM to anti-PD1 in preclinical mouse models. Together, we provide a SASP evaluation approach in glioma, and use it to highlight the critical role of SASP in GBM progression and demonstrate GDC-0879 as a small molecule impairing GBM tumorigenicity and improving their response to anti-PD1. Created by Figdraw ( www.figdraw.com ).

摘要

癌症中的衰老相关分泌表型(SASP)是指肿瘤微环境中衰老细胞产生的生物活性分泌组,其可由治疗方法或局部应激条件触发。在此,我们通过生成一个SASP基因面板,在胶质母细胞瘤(GBM)中提供了一个SASP评分,以鉴定靶向GBM中SASP的潜在小分子候选物。首先用我们内部的GBM队列和公共数据集(包括来自批量和单细胞GBM样本的转录组数据)来探究这种评分方法的有效性。然后,我们通过功能测定和多柔比星诱导的衰老GBM细胞的转录组分析来验证这个评分。用这个评分进行的多组学分析表明,SASP通过调节恶性细胞和肿瘤相关巨噬细胞(TAM)的行为促进IDH野生型胶质瘤进展,并揭示GDC-0879作为GBM治疗中一种可行的SASP抑制剂。在临床前小鼠模型中,其给药不仅减弱了GBM细胞的致瘤性,还使GBM对抗PD1敏感。总之,我们在胶质瘤中提供了一种SASP评估方法,并用它来突出SASP在GBM进展中的关键作用,并证明GDC-0879是一种损害GBM致瘤性并改善其对抗PD1反应的小分子。由Figdraw(www.figdraw.com)创建。

https://cdn.ncbi.nlm.nih.gov/pmc/blobs/bd59/12334699/29942d85534f/41419_2025_7915_Figa_HTML.jpg

文献AI研究员

20分钟写一篇综述,助力文献阅读效率提升50倍。

立即体验

用中文搜PubMed

大模型驱动的PubMed中文搜索引擎

马上搜索

文档翻译

学术文献翻译模型,支持多种主流文档格式。

立即体验