Suppr超能文献

激活转录因子4(ATF4)通过转录激活核仁蛋白1(NUPR1)来促进软骨细胞铁死亡和骨关节炎发展。

ATF4 transcriptionally activates NUPR1 to promote ferroptosis in chondrocytes and osteoarthritis development.

作者信息

Kuang Chen, Liao Taiyang, Jie Lishi, Wei Yibao, Liu Deren, Hu Enrui, Ding Liang, Wang Peimin

机构信息

Department of Orthopedics and Traumatology, Affiliated Hospital of Nanjing University of Chinese Medicine, Jiangsu Provincial Hospital of Traditional Chinese Medicine, Nanjing, 210029 Jiangsu Province, PR China; Key Laboratory for Metabolic Diseases in Chinese Medicine, Nanjing University of Chinese Medicine, Nanjing, 210023 Jiangsu Province, PR China; Department of Orthopedics and Traumatology, Kunshan Affiliated Hospital of Nanjing University of Chinese Medicine, Kunshan, 215300 Jiangsu Province, PR China.

Key Laboratory for Metabolic Diseases in Chinese Medicine, Nanjing University of Chinese Medicine, Nanjing, 210023 Jiangsu Province, PR China; Department of Orthopedics and Traumatology, The Second Affiliated Hospital of Nanjing University of Chinese Medicine, Nanjing, 210017 Jiangsu, PR China.

出版信息

J Physiol Sci. 2025 Aug 5;75(3):100039. doi: 10.1016/j.jphyss.2025.100039.

Abstract

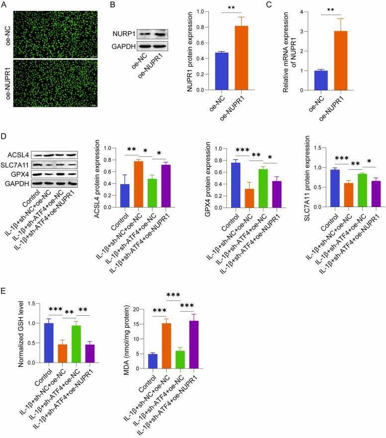
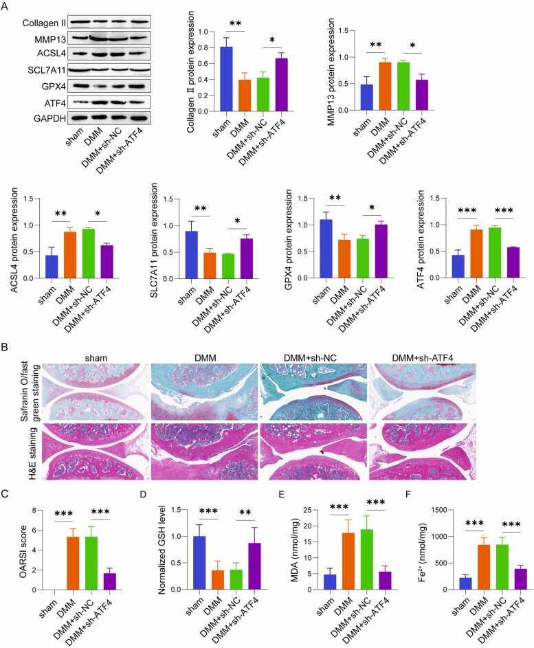
Osteoarthritis (OA) is a common degenerative joint disease characterized by cartilage destruction and inflammation. This study reveals that activating transcription factor 4 (ATF4) is upregulated in IL-1β-treated chondrocytes and promotes ferroptosis, a form of programmed cell death. Knockdown of ATF4 alleviated cartilage damage and reduced ferroptosis in both cell and mouse models. Mechanistically, ATF4 directly binds to the promoter of nuclear protein 1 (NUPR1) and activates its transcription. Overexpression of NUPR1 reversed the protective effects of ATF4 knockdown, confirming the critical role of the ATF4-NUPR1 axis in mediating ferroptosis and OA progression. These findings identify ATF4 as a key driver of OA via ferroptosis regulation and suggest that targeting the ATF4-NUPR1 pathway may offer a promising therapeutic strategy.

摘要

骨关节炎(OA)是一种常见的退行性关节疾病,其特征为软骨破坏和炎症。本研究表明,在白细胞介素-1β处理的软骨细胞中,激活转录因子4(ATF4)上调,并促进铁死亡,这是一种程序性细胞死亡形式。在细胞和小鼠模型中,敲低ATF4均可减轻软骨损伤并减少铁死亡。机制上,ATF4直接结合核蛋白1(NUPR1)的启动子并激活其转录。NUPR1的过表达逆转了ATF4敲低的保护作用,证实了ATF4-NUPR1轴在介导铁死亡和OA进展中的关键作用。这些发现确定ATF4是通过铁死亡调节OA的关键驱动因素,并表明靶向ATF4-NUPR1途径可能提供一种有前景的治疗策略。

https://cdn.ncbi.nlm.nih.gov/pmc/blobs/f2d4/12356395/4f6b926e7935/ga1.jpg

文献AI研究员

20分钟写一篇综述,助力文献阅读效率提升50倍。

立即体验

用中文搜PubMed

大模型驱动的PubMed中文搜索引擎

马上搜索

文档翻译

学术文献翻译模型,支持多种主流文档格式。

立即体验