Suppr超能文献

柴胡龙骨牡蛎汤通过抑制Rap1/ERK信号通路抑制慢性应激诱导的肺癌上皮-间质转化过程。

Chaihu Longgu Muli Decoction inhibits chronic stress-induced lung cancer epithelial-mesenchymal transition process by suppressing Rap1/ERK signal pathway.

作者信息

Li Zibo, Huang Ziyang, Wang Zhiyi, Guo Zhenzhen, Wang Baoying, Li Yucheng, Xu Erping

机构信息

Collaborative Innovation Center of Research and Development on the Whole Industry Chain of Yu-Yao, Henan Province, Henan University of Chinese Medicine, Zhengzhou, China.

Academy of Chinese Medical Sciences, Henan University of Chinese Medicine, Zhengzhou, China.

出版信息

Front Pharmacol. 2025 Jul 25;16:1644315. doi: 10.3389/fphar.2025.1644315. eCollection 2025.

Abstract

BACKGROUND

Chaihu Longgu Muli Decoction (CLM) is a classical herbal formula originally documented in . With an 1800-year clinical history, CLM remains widely prescribed for depression ("Yu Zheng" in Traditional Chinese Medicine theory). Emerging evidence suggests that chronic stress-induced depression is closely linked to lung cancer progression and metastasis. However, the therapeutic potential of CLM in this context remains unexplored.

METHODS

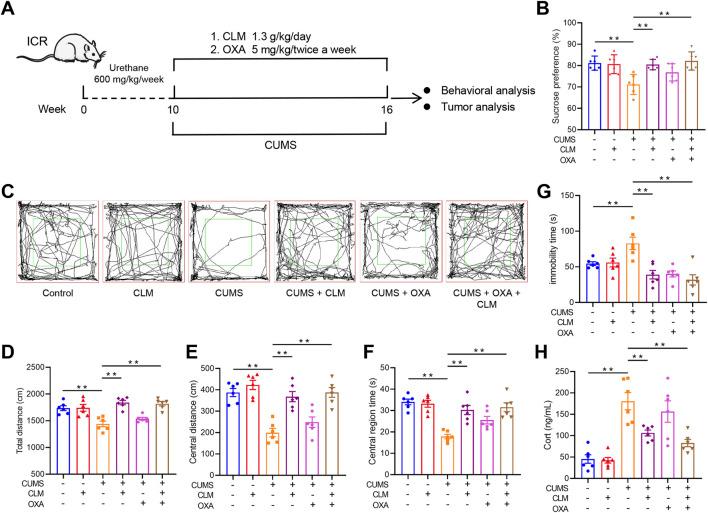
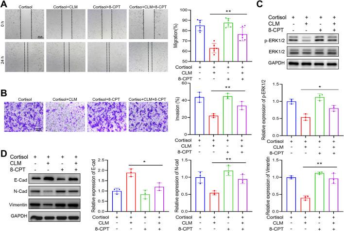
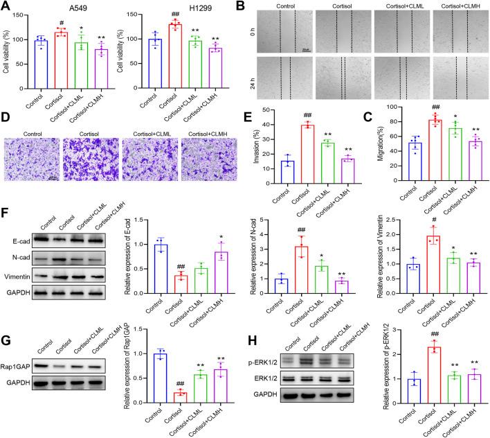
A lung cancer cell xenograft model combined with chronic unpredictable mild stress (CUMS) was used to evaluate the effect of CLM on lung cancer growth. Proteomic analysis was performed to explore the underlying mechanisms by which CLM alleviates CUMS-induced lung cancer progression. Western blot and qPCR were conducted to detect changes in Rap1/ERK-mediated epithelial-mesenchymal transition (EMT) progression. Finally, Rap1 agonists were utilized to determine the therapeutic mechanism of CLM on cortisol or corticosterone (Cort)-induced EMT progression in lung cancer cells and a mouse lung cancer model.

RESULTS

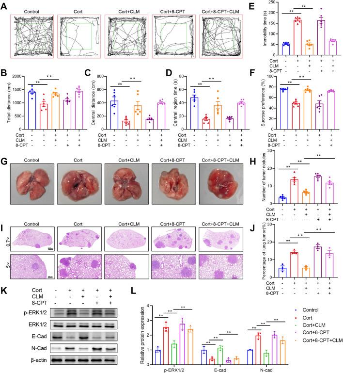
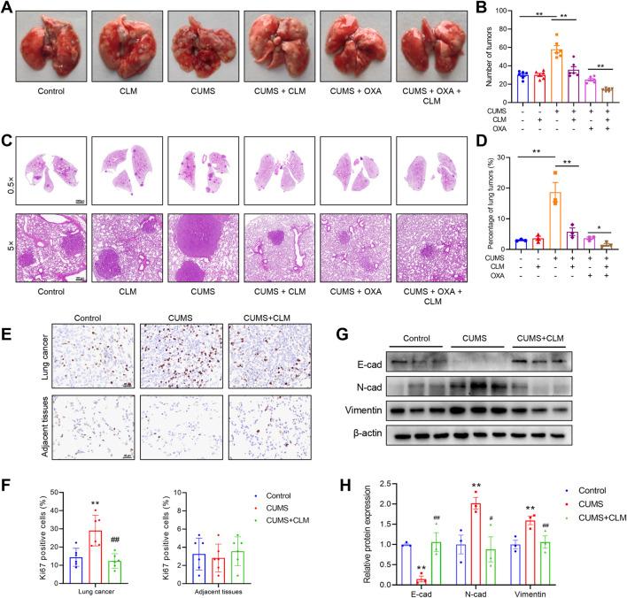
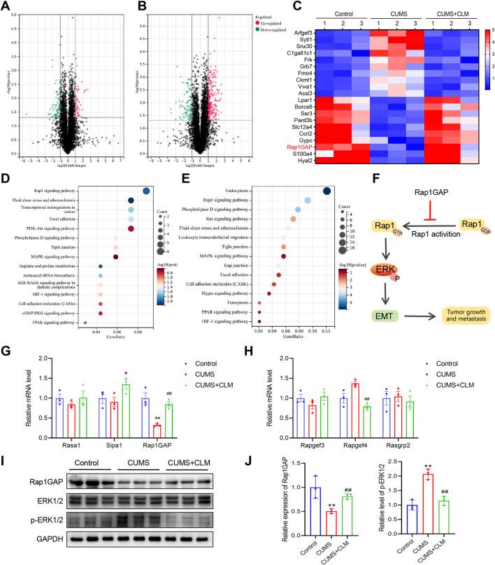
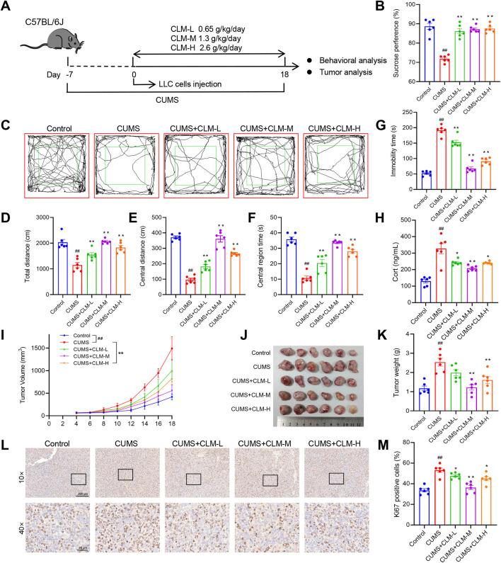
In our study, CUMS promoted lung cancer xenograft growth, increased the expression of the proliferation marker Ki67, and elevated serum Cort levels. CLM treatment not only alleviated CUMS-induced depression-like behaviors, but also suppressed stress-driven tumor growth. These effects were replicated in a urethane-induced lung cancer model combined with CUMS. Proteomic analysis revealed that CLM's anti-tumor effects were associated with modulation of the Rap1 pathway. Mechanistically, CUMS downregulated Rap1GAP, activating Rap1 and subsequent ERK1/2 phosphorylation, thereby promoting EMT in lung cancer tissues. CLM effectively reversed these effects by inhibiting Rap1/ERK-mediated EMT. , CLM suppressed cortisol-induced migration, invasion, and EMT in lung cancer cells, and these effects were attenuated by Rap1 agonists. Furthermore, CLM inhibited Cort-induced EMT and depression-like behaviors , while Rap1 activation diminished CLM's efficacy against Cort-driven tumor growth.

CONCLUSION

These findings suggest that Rap1/ERK-mediated EMT is a hallmark of chronic stress-associated lung cancer progression. CLM exerts its therapeutic effects by targeting this pathway, offering a novel strategy to mitigate stress-aggravated oncogenesis.

摘要

背景

柴胡龙骨牡蛎汤(CLM)是一种经典的中药方剂,最初记载于……。有着1800年临床历史的柴胡龙骨牡蛎汤在抑郁症(中医理论中的“郁证”)治疗中仍被广泛应用。新出现的证据表明,慢性应激诱导的抑郁症与肺癌进展和转移密切相关。然而,柴胡龙骨牡蛎汤在这方面的治疗潜力仍未得到探索。

方法

采用肺癌细胞异种移植模型联合慢性不可预测轻度应激(CUMS)来评估柴胡龙骨牡蛎汤对肺癌生长的影响。进行蛋白质组学分析以探索柴胡龙骨牡蛎汤减轻CUMS诱导的肺癌进展的潜在机制。进行蛋白质免疫印迹法和定量聚合酶链反应以检测Rap1/细胞外调节蛋白激酶(ERK)介导的上皮-间质转化(EMT)进展的变化。最后,利用Rap1激动剂来确定柴胡龙骨牡蛎汤对皮质醇或皮质酮(Cort)诱导的肺癌细胞EMT进展及小鼠肺癌模型的治疗机制。

结果

在我们的研究中,CUMS促进了肺癌异种移植瘤的生长,增加了增殖标志物Ki67的表达,并提高了血清Cort水平。柴胡龙骨牡蛎汤治疗不仅减轻了CUMS诱导的抑郁样行为,还抑制了应激驱动的肿瘤生长。这些作用在乌拉坦诱导的肺癌模型联合CUMS中得到了重复。蛋白质组学分析显示,柴胡龙骨牡蛎汤的抗肿瘤作用与Rap1途径的调节有关。从机制上讲,CUMS下调了Rap1GAP,激活了Rap1及随后的ERK1/2磷酸化,从而促进肺癌组织中的EMT。柴胡龙骨牡蛎汤通过抑制Rap1/ERK介导的EMT有效地逆转了这些作用。此外,柴胡龙骨牡蛎汤抑制了皮质醇诱导的肺癌细胞迁移、侵袭和EMT,而Rap1激动剂减弱了这些作用。此外,柴胡龙骨牡蛎汤抑制了Cort诱导的EMT和抑郁样行为,而Rap1激活减弱了柴胡龙骨牡蛎汤对Cort驱动的肿瘤生长的疗效。

结论

这些发现表明,Rap1/ERK介导的EMT是慢性应激相关肺癌进展的一个标志。柴胡龙骨牡蛎汤通过靶向该途径发挥其治疗作用,为减轻应激加重的肿瘤发生提供了一种新策略。

https://cdn.ncbi.nlm.nih.gov/pmc/blobs/34c6/12332513/8d61c02e4727/fphar-16-1644315-g001.jpg

文献AI研究员

20分钟写一篇综述,助力文献阅读效率提升50倍。

立即体验

用中文搜PubMed

大模型驱动的PubMed中文搜索引擎

马上搜索

文档翻译

学术文献翻译模型,支持多种主流文档格式。

立即体验