Suppr超能文献

人参衍生的纳米颗粒通过调节巨噬细胞极化和恢复内皮细胞功能来加速糖尿病伤口愈合。

Ginseng-derived nanoparticles accelerate diabetic wound healing by modulating macrophage polarization and restoring endothelial cell function.

作者信息

Fan Liangliang, Jia Xuxia, Dong Fusong, Yang Song, Li Wenjing, Zhao Ronghua, Yin Lijia, Zhao Daqing, Wang Jiawen

机构信息

Jilin Ginseng Academy, Changchun University of Chinese Medicine, Changchun, 130117, China.

Northeast Asia Research Institute of Traditional Chinese Medicine, Changchun University of Chinese Medicine, Changchun, 130117, China.

出版信息

Mater Today Bio. 2025 Jul 26;34:102143. doi: 10.1016/j.mtbio.2025.102143. eCollection 2025 Oct.

Abstract

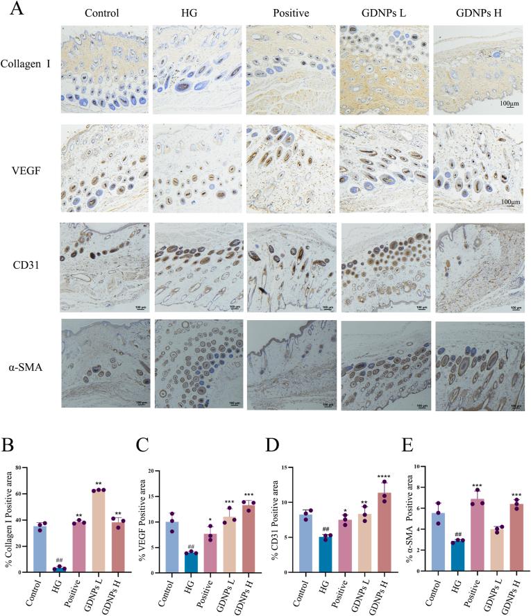
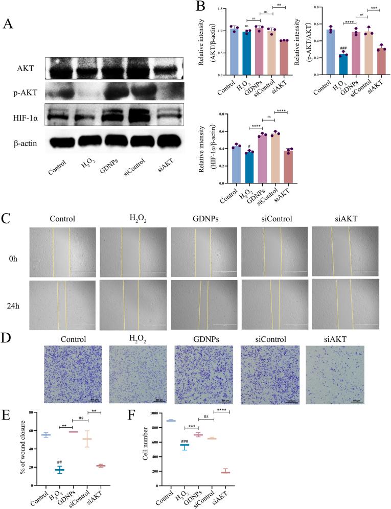
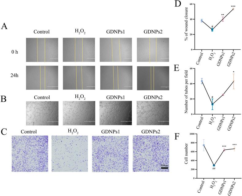
Vascular dysfunction and disruption of the balance between different subtypes of macrophages are key factors contributing to the poor healing of diabetic wounds. This study revealed that ginseng-derived nanoparticles (GDNPs) can promote angiogenesis and regulate macrophage polarization in the diabetic wound microenvironment, thereby promoting diabetic wound healing. GDNPs were found to significantly promote the cell viability of human umbilical vein endothelial cells (HUVECs) exposed to HO under high glucose (HG) conditions while increasing the angiogenic capacity of HUVECs, and attenuating the elevated levels of HO-induced oxidative stress. Moreover, GDNPs effectively regulated macrophage (RAW264.7) polarization towards the M2 phenotype, exerting anti-inflammatory effects. The results indicated that GDNPs act on the PI3K/AKT/HIF-1α and TLR4/MyD88/MAPK pathways to promote angiogenesis, reduce inflammatory and oxidative stress, modulate macrophage polarization, and accelerate wound healing in diabetes. This study provides insights into the therapeutic benefits of GDNPs in diabetic wound healing.

摘要

血管功能障碍以及不同亚型巨噬细胞之间平衡的破坏是导致糖尿病伤口愈合不良的关键因素。本研究表明,人参衍生纳米颗粒(GDNPs)可促进糖尿病伤口微环境中的血管生成并调节巨噬细胞极化,从而促进糖尿病伤口愈合。研究发现,GDNPs能显著提高高糖(HG)条件下暴露于过氧化氢(HO)的人脐静脉内皮细胞(HUVECs)的细胞活力,同时增强HUVECs的血管生成能力,并减轻HO诱导的氧化应激水平升高。此外,GDNPs有效调节巨噬细胞(RAW264.7)向M2表型极化,发挥抗炎作用。结果表明,GDNPs作用于PI3K/AKT/HIF-1α和TLR4/MyD88/MAPK信号通路,以促进血管生成、减轻炎症和氧化应激、调节巨噬细胞极化并加速糖尿病伤口愈合。本研究为GDNPs在糖尿病伤口愈合中的治疗益处提供了见解。

https://cdn.ncbi.nlm.nih.gov/pmc/blobs/1adb/12332952/986743f383cf/ga1.jpg

文献AI研究员

20分钟写一篇综述,助力文献阅读效率提升50倍。

立即体验

用中文搜PubMed

大模型驱动的PubMed中文搜索引擎

马上搜索

文档翻译

学术文献翻译模型,支持多种主流文档格式。

立即体验