Suppr超能文献

呼吸道微生物组和代谢组特征与大环内酯类耐药介导的儿童肺炎的疾病严重程度及多西环素治疗需求相关。

Respiratory microbiome and metabolome features associate disease severity and the need for doxycycline treatment in children with macrolide-resistant -mediated pneumonia.

作者信息

Liao Wei-Chao, Li Shiao-Wen, Hsing En-Wei, Hsiao Sung-Han, Chang Ian Yi-Feng, Chen Yin-Cheng, Chen Yi-Yin, Pan Yi-Jiun, Hsieh Yu-Chia

机构信息

Molecular Medicine Research Center, Chang Gung University, Taoyuan, Taiwan.

Department of Pediatrics, Chang Gung Children's Hospital, Chang Gung Memorial Hospital, Chang Gung University, College of Medicine, Taoyuan, Taiwan.

出版信息

Front Cell Infect Microbiol. 2025 Jul 28;15:1537182. doi: 10.3389/fcimb.2025.1537182. eCollection 2025.

Abstract

INTRODUCTION

Commensal bacterial community along the upper respiratory tract functions against pathogens. The host determinants of severity should be identified against the increasing threat of macrolide-resistant (MRMP) infection. We hypothesized that respiratory microbiome is involved in the clinical manifestations of infection.

METHODS

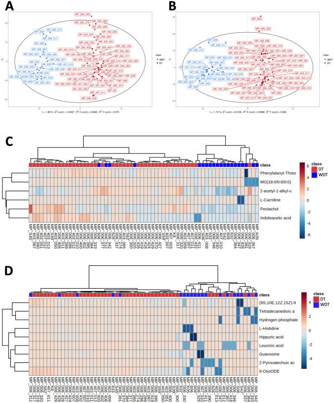
From 2017 to 2020, 92 children with MRMP-mediated pneumonia were enrolled among 845 children with community-associated pneumonia. Oropharyngeal samplings were collected within 48 h after admission. We compared respiratory microbiome and metabolites based on patients' later development of prolonged fever and the need for doxycycline treatment (DT, = 57) and the cured control without fever or doxycycline treatment (WDT, = 35) by using 16S rRNA-based sequencing and untargeted metabolome analysis.

RESULTS

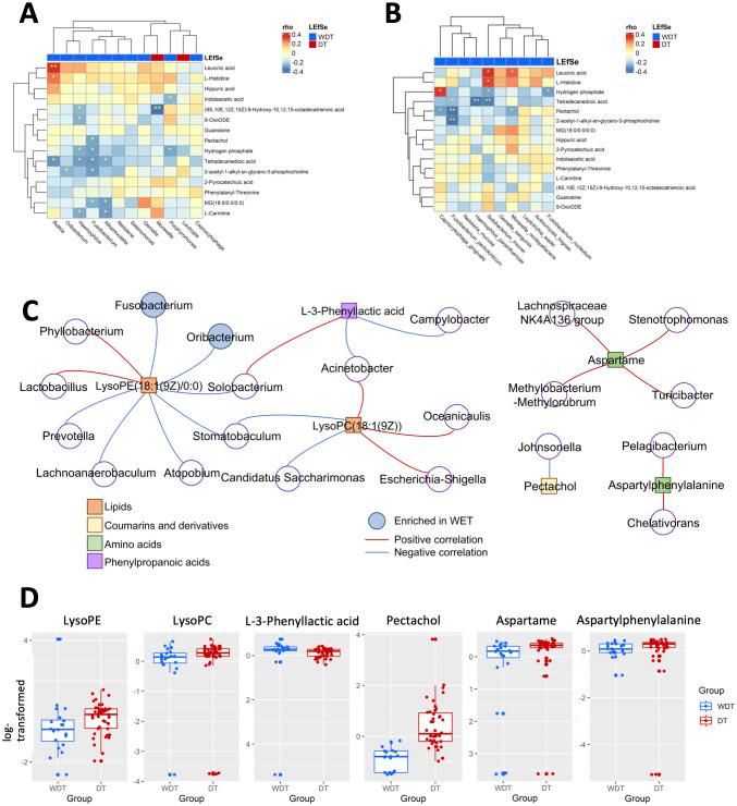
Significantly higher diversity and different respiratory microbiomes were evaluated in WDT patients in contrast to DT patients. , , , , , , , and were inversely correlated with disease severity. We assumed that metabolites of divergent microbiomes were related to MRMP development. We identified 15 discriminative amino-acid- and fatty-acid-related metabolites in two groups. abundance was negatively associated with an inflammatory metabolite: a platelet-activating factor. and were related to the decrease in LysoPE(18:1(9Z)/0:0) and LysoPC(18:1(9Z)).

CONCLUSIONS

Microbiota dysbiosis with dysregulated inflammatory glycerolphospholipid-related metabolites was related to disease severity and the need for doxycycline treatment in children with MRMP-mediated pneumonia. Anaerobic bacteria metabolites and metabolic pathway could be beneficial therapeutic targets against infection.

摘要

引言

上呼吸道的共生细菌群落对病原体具有抵抗作用。鉴于大环内酯类耐药性(MRMP)感染的威胁日益增加,应确定决定疾病严重程度的宿主因素。我们假设呼吸道微生物群与感染的临床表现有关。

方法

2017年至2020年,在845例社区获得性肺炎儿童中纳入92例由MRMP介导的肺炎儿童。入院后48小时内采集口咽样本。我们通过基于16S rRNA的测序和非靶向代谢组分析,比较了患者后期出现持续发热和需要强力霉素治疗(DT,n = 57)与未发热或未进行强力霉素治疗的治愈对照(WDT,n = 35)的呼吸道微生物群和代谢产物。

结果

与DT患者相比,WDT患者的呼吸道微生物群多样性显著更高且不同。[具体细菌名称]与疾病严重程度呈负相关。我们推测不同微生物群的代谢产物与MRMP的发展有关。我们在两组中鉴定出15种有鉴别意义的氨基酸和脂肪酸相关代谢产物。[具体细菌名称]丰度与一种炎症代谢产物——血小板活化因子呈负相关。[具体代谢产物名称]与溶血磷脂酰乙醇胺(18:1(9Z)/0:0)和溶血磷脂酰胆碱(18:1(9Z))的减少有关。

结论

微生物群失调以及炎症甘油磷脂相关代谢产物失调与MRMP介导的肺炎患儿的疾病严重程度和强力霉素治疗需求有关。厌氧菌代谢产物和代谢途径可能是抗[具体感染病原体]感染的有益治疗靶点。

https://cdn.ncbi.nlm.nih.gov/pmc/blobs/b983/12336209/0b8f7ba5d0e5/fcimb-15-1537182-g001.jpg

文献AI研究员

20分钟写一篇综述,助力文献阅读效率提升50倍。

立即体验

用中文搜PubMed

大模型驱动的PubMed中文搜索引擎

马上搜索

文档翻译

学术文献翻译模型,支持多种主流文档格式。

立即体验