Suppr超能文献

个体的宏转录组学特征揭示了中国内蒙古地区广泛的病毒和细菌病原体。

Meta-transcriptomics characterization of individual reveals a wide spectrum of viral and bacterial pathogens in Inner Mongolia of China.

作者信息

Peng Min-Wu, Wu Yu-Hui, Ren Zi-Rui, Hou Rui-Sen, Xin Gen-Yang, Liao Yu-Qi, Wang Jing, Le Shi-Jia, Shi Pei-Bo, Zhao Hai-Long, Deng Zi-Qing, Wang Da-Xi, Shi Mang

机构信息

National Key Laboratory of Intelligent Tracking and Forecasting for Infectious Diseases, School of Medicine, Shenzhen Campus of Sun Yat-sen University, Sun Yat-sen University, Shenzhen, China.

State Key Laboratory for Biocontrol, School of Medicine, Shenzhen Campus of Sun Yat-sen University, Sun Yat-sen University, Shenzhen, China.

出版信息

Microbiol Spectr. 2025 Sep 2;13(9):e0018025. doi: 10.1128/spectrum.00180-25. Epub 2025 Aug 12.

Abstract

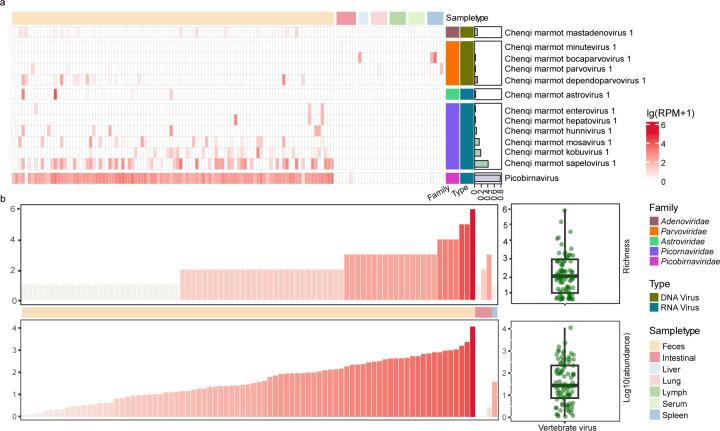
Mongolian marmot is a reservoir for various zoonotic pathogens, including , , and hantaviruses. However, our understanding of the marmot's pathogen profile remains incomplete. Here, we used an unbiased metatranscriptomic approach to comprehensively characterize the virome and bacterial microbiome of 106 Mongolian marmot sampled from Chen Barag Banner, Inner Mongolian, China. A total of 12 mammalian-associated viruses from five families were identified, including novel species such as Chenqi marmot mastadenovirus 1 and Chenqi marmot enterovirus 1. Additionally, 62 species of picobirnaviruses were detected though they were not classified as mammalian viruses in this context. Co-infection was common, with an average of 1.35 mammalian viruses per marmot fecal sample, excluding picobirnaviruses. Phylogenetic analysis showed high homology between these viruses and those found in Himalayan marmots although some showing close relationship with rodent and pig viruses. Ribosomal binding site analysis suggested that 32 picobirnaviruses contained Shine-Dalgarno sequences, indicating potential bacterial association. Based on meta-transcriptomics sequencing data, our study also revealed five potential bacterial pathogens though was not found. In summary, this study provides a more comprehensive view of pathogen diversity in Mongolian marmots and contributes important insights to support disease monitoring and prevention efforts in border areas of China.IMPORTANCEThe Mongolian marmot () is a critical mammalian species in Hulunbuir, playing a key role in harboring and transmitting , the causative agent of plague. However, research on the diversity, abundance, co-infection dynamics, and spillover potential of viruses and bacteria in these animals remains limited. This study characterizes pathogen diversity and ecology by examining the viral and bacterial microbiomes of Mongolian marmots in China's northeastern border regions. The findings offer unique insights into potential threats to both animal and human health and contribute valuable data to inform disease prevention and control efforts in these regions.

摘要

蒙古旱獭是包括[未提及病毒名称1]、[未提及病毒名称2]和汉坦病毒在内的多种人畜共患病原体的宿主。然而,我们对旱獭病原体谱的了解仍不完整。在此,我们采用无偏向性的宏转录组学方法,对从中国内蒙古陈巴尔虎旗采集的106只蒙古旱獭的病毒组和细菌微生物组进行了全面表征。共鉴定出12种来自五个科的与哺乳动物相关的病毒,包括新物种,如陈旗旱獭乳腺病毒1和陈旗旱獭肠道病毒1。此外,还检测到62种微小双股RNA病毒,尽管在此背景下它们未被归类为哺乳动物病毒。共感染很常见,每只旱獭粪便样本平均有1.35种哺乳动物病毒(不包括微小双股RNA病毒)。系统发育分析表明,这些病毒与喜马拉雅旱獭中发现的病毒具有高度同源性,尽管有些与啮齿动物和猪病毒关系密切。核糖体结合位点分析表明,32种微小双股RNA病毒含有夏因-达尔加诺序列,表明可能与细菌有关联。基于宏转录组学测序数据,我们的研究还发现了五种潜在的细菌病原体,尽管未发现[未提及细菌名称]。总之,本研究提供了蒙古旱獭病原体多样性的更全面视图,并为支持中国边境地区的疾病监测和预防工作提供了重要见解。

重要性

蒙古旱獭([蒙古旱獭学名])是呼伦贝尔的关键哺乳动物物种,在携带和传播鼠疫病原体[鼠疫杆菌学名]方面发挥着关键作用。然而,对这些动物体内病毒和细菌的多样性、丰度、共感染动态以及溢出潜力的研究仍然有限。本研究通过检查中国东北边境地区蒙古旱獭的病毒和细菌微生物组来表征病原体多样性和生态。这些发现为动物和人类健康的潜在威胁提供了独特见解,并为这些地区的疾病预防和控制工作提供了有价值的数据。

https://cdn.ncbi.nlm.nih.gov/pmc/blobs/1f0a/12403761/ca26df1905e5/spectrum.00180-25.f001.jpg

文献AI研究员

20分钟写一篇综述,助力文献阅读效率提升50倍。

立即体验

用中文搜PubMed

大模型驱动的PubMed中文搜索引擎

马上搜索

文档翻译

学术文献翻译模型,支持多种主流文档格式。

立即体验