Suppr超能文献

The Role of Lactate in Mitochondrial Metabolism of DOX-Induced Senescent AC16 Cells.

作者信息

Militello Rosamaria, Luti Simone, Gamberi Tania, Leri Manuela, Santi Alice, Becatti Matteo, Pellegrino Alessio, Modesti Pietro Amedeo, Modesti Alessandra

机构信息

Department of Biomedical, Experimental and Clinical Sciences "Mario Serio", University of Florence, Florence, Italy.

Department of Experimental and Clinical Medicine, University of Florence, Florence, Italy.

出版信息

Cell Biochem Funct. 2025 Aug;43(8):e70110. doi: 10.1002/cbf.70110.

Abstract

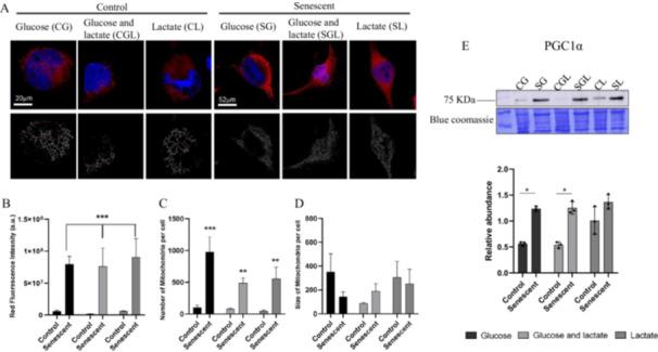
Senescent cells accumulate with age in organ and tissue causing the decline of functionality and various pathological conditions including cardiovascular disease. Regular exercise induces continuous exposure to lactate that contribute to adaptive process through mitochondrial biogenesis and improve of metabolic process. Lactate accumulation during exercise also appears to be associated with exercise-induced mitochondrial adaptation. Improvement of mitochondria function through lactate exposure could be a tool to prevent cardiomyocytes senescence and cardiac aging. The aim of the following article is to investigate the role of lactate in Doxorubicin-induced senescent AC16 human cardiomyocytes cell mitochondrial metabolism. We assessed the metabolic behaviour in senescent cardiomyocytes after chronic lactate exposure and provided a discussion of the effect of this metabolite in regulating mitochondrial physiology during cardiac aging.

摘要
https://cdn.ncbi.nlm.nih.gov/pmc/blobs/9f91/12341654/64d0b575083b/CBF-43-e70110-g006.jpg

文献AI研究员

20分钟写一篇综述,助力文献阅读效率提升50倍。

立即体验

用中文搜PubMed

大模型驱动的PubMed中文搜索引擎

马上搜索

文档翻译

学术文献翻译模型,支持多种主流文档格式。

立即体验