Suppr超能文献

NAT10通过对TGFBR1 mRNA进行ac4C修饰介导心肌梗死诱导的心脏纤维化。

NAT10 Mediates Cardiac Fibrosis Induced by Myocardial Infarction Through ac4C Modification of TGFBR1 mRNA.

作者信息

Zhou Jiamin, Chen Yu, Chen Jinfa, Xia Guojin, Zeng Junyi, Wang Liang

机构信息

Department of Cardiology, The First Affiliated Hospital of Nanchang University, Hypertension Research Institute of Jiangxi Province, No. 17 Yongwaizheng Street, Nanchang, 330006, Jiangxi, China.

Hypertension Research Institute of Jiangxi Province, Nanchang, 330006, Jiangxi, China.

出版信息

Cell Biol Toxicol. 2025 Aug 12;41(1):125. doi: 10.1007/s10565-025-10081-z.

Abstract

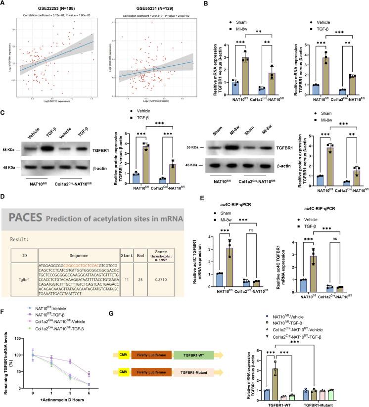
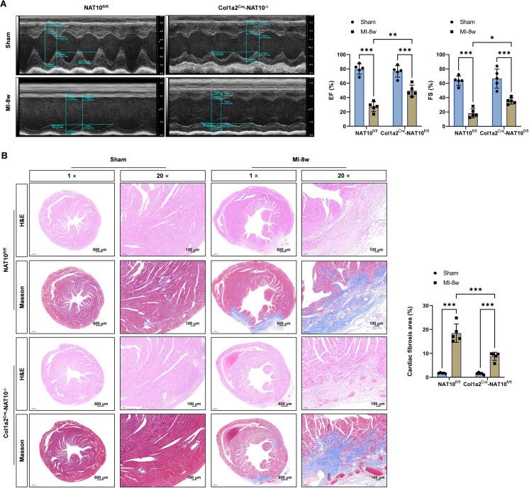
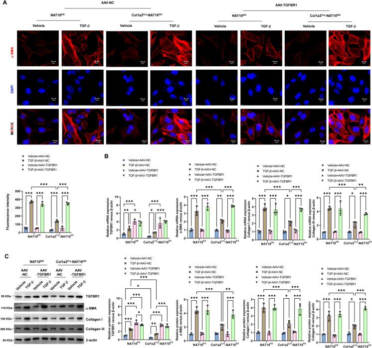
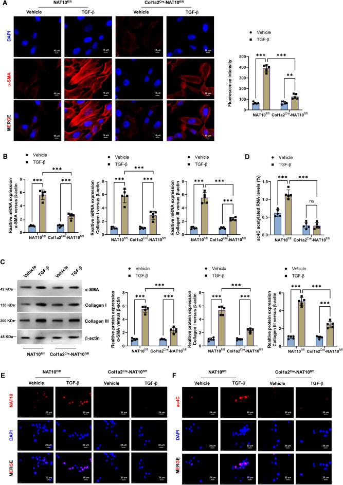
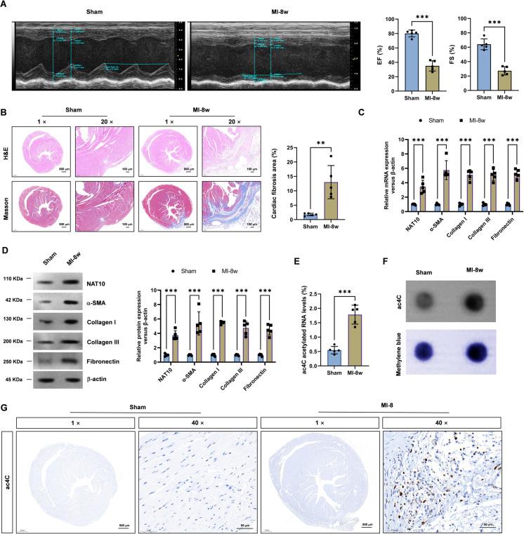
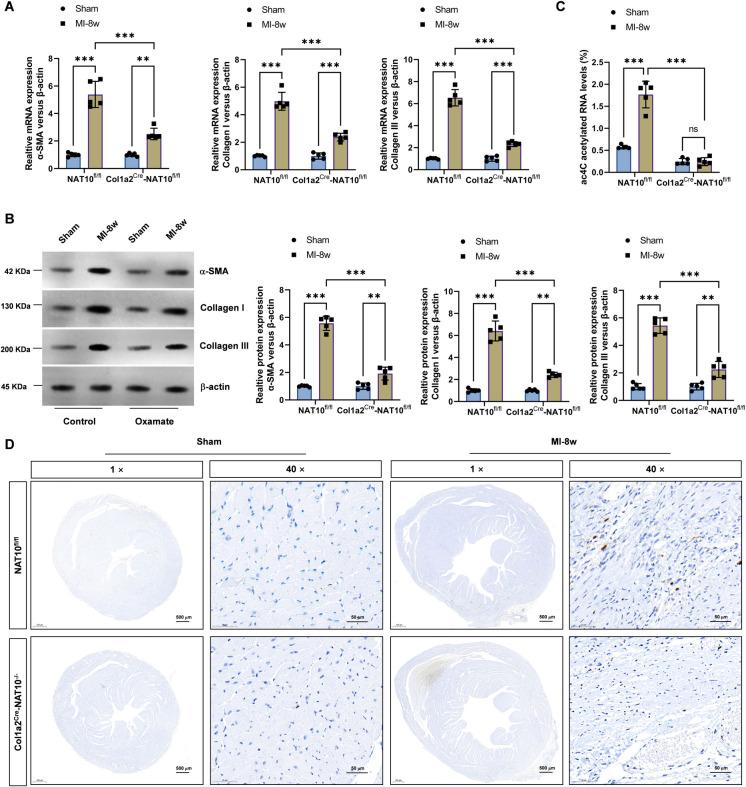
Cardiac fibrosis is a critical pathological process following myocardial infarction (MI), contributing to adverse cardiac remodeling and dysfunction. This study investigates the role of N-acetyltransferase 10 (NAT10), an RNA acetyltransferase, in mediating cardiac fibrosis through the N4-acetylcytidine (ac4C) modification of transforming growth factor beta receptor type 1 (TGFBR1) mRNA. Using a mouse model of MI, we demonstrated elevated levels of NAT10 and total ac4C RNA in left ventricular tissues, correlating with increased cardiac fibrosis. Echocardiographic analysis revealed significant impairment in cardiac contractile function, which was further validated by histological assessments using H&E and Masson staining. In vitro studies showed that TGF-β stimulation of cardiac fibroblasts led to enhanced NAT10 expression and myofibroblast differentiation, as evidenced by α-SMA staining. The role of NAT10 was further elucidated through fibroblast-specific knockout experiments, where the absence of NAT10 markedly attenuated cardiac fibrosis and improved echocardiographic parameters at eight weeks post-MI. Additionally, NAT10 knockout resulted in decreased mRNA and protein levels of fibrotic markers such as Collagen I and III, alongside reduced ac4C RNA modification. Additionally, we established that NAT10 enhances the stability of TGFBR1 mRNA via ac4C modification, as supported by RNA immunoprecipitation and luciferase assays. TGFBR1 overexpression countered the effects of NAT10 knockout, restoring fibrotic responses in both in vivo and in vitro models. These findings suggest that NAT10 plays a pivotal role in cardiac fibrosis following MI by regulating TGFBR1 mRNA stability through ac4C modification, thereby presenting potential therapeutic targets for mitigating cardiac fibrosis in post-MI patients.

摘要

心脏纤维化是心肌梗死(MI)后的一个关键病理过程,会导致不良的心脏重塑和功能障碍。本研究调查了RNA乙酰转移酶N-乙酰转移酶10(NAT10)通过对转化生长因子β受体1型(TGFBR1)mRNA进行N4-乙酰胞苷(ac4C)修饰来介导心脏纤维化的作用。使用MI小鼠模型,我们证明左心室组织中NAT10和总ac4C RNA水平升高,这与心脏纤维化增加相关。超声心动图分析显示心脏收缩功能有显著损害,使用苏木精和伊红(H&E)染色及Masson染色进行的组织学评估进一步证实了这一点。体外研究表明,TGF-β刺激心脏成纤维细胞会导致NAT10表达增强和成肌纤维细胞分化,α-平滑肌肌动蛋白(α-SMA)染色证明了这一点。通过成纤维细胞特异性敲除实验进一步阐明了NAT10的作用,在MI后8周,NAT10缺失显著减轻了心脏纤维化并改善了超声心动图参数。此外,NAT10敲除导致纤维化标志物如I型和III型胶原蛋白的mRNA和蛋白质水平降低,同时ac4C RNA修饰减少。此外,我们确定NAT10通过ac4C修饰增强了TGFBR1 mRNA的稳定性,RNA免疫沉淀和荧光素酶测定支持了这一点。TGFBR1过表达抵消了NAT10敲除的影响,在体内和体外模型中恢复了纤维化反应。这些发现表明,NAT10通过ac4C修饰调节TGFBR1 mRNA稳定性,在MI后的心脏纤维化中起关键作用,从而为减轻MI后患者的心脏纤维化提供了潜在的治疗靶点。

https://cdn.ncbi.nlm.nih.gov/pmc/blobs/46c9/12343685/b16d35598aed/10565_2025_10081_Fig1_HTML.jpg

文献AI研究员

20分钟写一篇综述,助力文献阅读效率提升50倍。

立即体验

用中文搜PubMed

大模型驱动的PubMed中文搜索引擎

马上搜索

文档翻译

学术文献翻译模型,支持多种主流文档格式。

立即体验