Suppr超能文献

固氮真核生物的基因组揭示了一条细胞器发生的替代途径。

Genomes of nitrogen-fixing eukaryotes reveal an alternate path for organellogenesis.

作者信息

Frail Sarah, Steele-Ogus Melissa, Doenier Jon, Moulin Solène L Y, Braukmann Tom, Xu Shouling, Yeh Ellen

机构信息

Department of Biochemistry, Stanford School of Medicine, Stanford, CA 94305.

Department of Pathology, Stanford School of Medicine, Stanford, CA 94305.

出版信息

Proc Natl Acad Sci U S A. 2025 Aug 19;122(33):e2507237122. doi: 10.1073/pnas.2507237122. Epub 2025 Aug 12.

Abstract

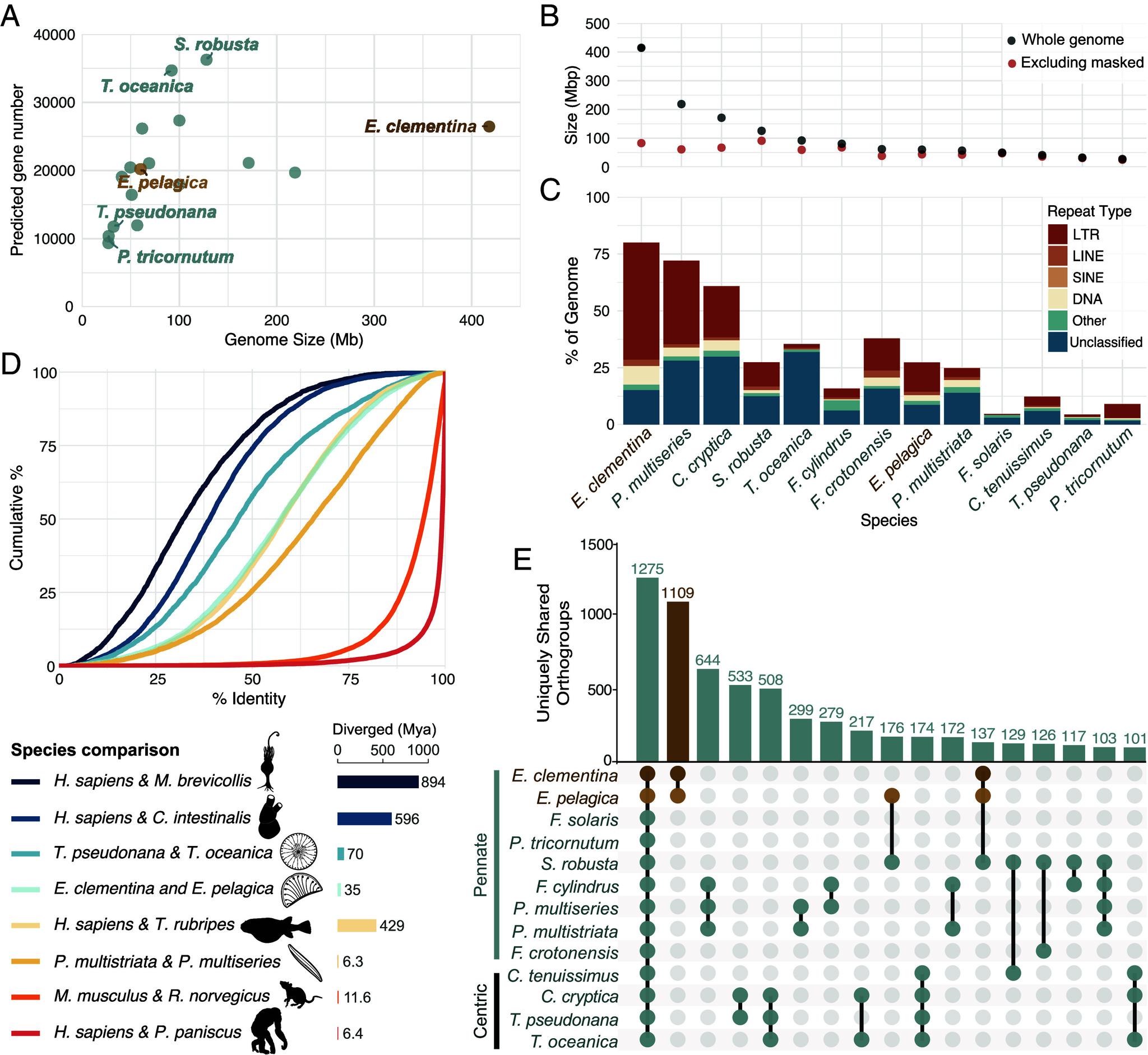
Endosymbiotic gene transfer (EGT) and import of host-encoded proteins have been considered hallmarks of organelles necessary for stable integration of two cells. However, newer endosymbiotic models have challenged the origin and timing of such genetic integration during organellogenesis. diatoms contain diazoplasts, obligate endosymbionts derived from cyanobacteria that are closely phylogenetically related to UCYN-A, a recently described nitrogen-fixing organelle. Diazoplasts function as permanent membrane compartments in hosts, but it is unknown if genetic integration has occurred. We report genomic analyses of two diatom species, freshwater and marine , which are highly divergent but share a common ancestor at the origin of the endosymbiosis <35Mya. We find minimal evidence for genetic integration. Segments of fragmented and rearranged DNA from the diazoplast were detected integrated into the nuclear genome, but the transfers that have occurred so far are nonfunctional. No DNA or gene transfers were detected in In , 6 host-encoded proteins of unknown function were identified in the diazoplast proteome, far fewer than detected in recently acquired endosymbiotic organelles. Overall, diazoplasts are a valuable counterpoint to existing organelle models, demonstrating that endosymbionts can function as integral compartments-maintained over millions of years of host speciation-absent significant genetic integration. The minimal genetic integration makes diazoplasts valuable blueprints for bioengineering endosymbiotic compartments de novo.

摘要

内共生基因转移(EGT)以及宿主编码蛋白的导入,一直被视为两个细胞稳定整合所必需的细胞器的标志。然而,更新的内共生模型对细胞器形成过程中这种基因整合的起源和时间提出了挑战。硅藻含有重氮质体,这是一种源自蓝细菌的专性内共生体,在系统发育上与UCYN - A密切相关,UCYN - A是最近描述的一种固氮细胞器。重氮质体在宿主细胞中作为永久性膜区室发挥作用,但尚不清楚是否发生了基因整合。我们报告了对两种硅藻(淡水硅藻和海洋硅藻)的基因组分析,这两种硅藻差异很大,但在<3500万年前的内共生起源时拥有共同祖先。我们发现基因整合的证据极少。检测到来自重氮质体的片段化和重排DNA片段整合到了核基因组中,但迄今为止发生的转移是无功能的。在[未提及的硅藻种类]中未检测到DNA或基因转移。在[另一种硅藻]中,在重氮质体蛋白质组中鉴定出6种功能未知的宿主编码蛋白,远少于在最近获得的内共生细胞器中检测到的数量。总体而言,重氮质体是现有细胞器模型的一个有价值的对照,表明内共生体可以作为完整的区室发挥作用——在数百万年的宿主物种形成过程中得以维持——而无需显著的基因整合。最小限度的基因整合使重氮质体成为从头生物工程化内共生区室的有价值蓝图。

https://cdn.ncbi.nlm.nih.gov/pmc/blobs/649f/12377750/f041bc27c35b/pnas.2507237122fig01.jpg

文献AI研究员

20分钟写一篇综述,助力文献阅读效率提升50倍。

立即体验

用中文搜PubMed

大模型驱动的PubMed中文搜索引擎

马上搜索

文档翻译

学术文献翻译模型,支持多种主流文档格式。

立即体验