Suppr超能文献

外泌体传递的METTL14通过调节TRIM16介导的FGF7泛素化驱动乳腺癌细胞的缺氧诱导增殖、转移和糖酵解。

Exosome-delivered METTL14 drives hypoxia-induced proliferation, metastasis, and glycolysis of breast cancer cells through regulating TRIM16-mediated FGF7 ubiquitination.

作者信息

Huang Bo, Zhang Yichao, Chen Zhanjun, Yuan Yuanyuan, Lin Jianshan

机构信息

Department of Thyroid and Breast Surgery, The Second Affiliated Hospital of Shenzhen University, No.118, Longjing Second Road, Xin'an Street, Baoan District, Shenzhen, Guangdong, 518101, China.

出版信息

Breast Cancer Res. 2025 Aug 12;27(1):145. doi: 10.1186/s13058-025-02099-2.

Abstract

BACKGROUND

Triple-negative breast cancer (TNBC) is an aggressive type of breast cancer and has a poor prognosis. Previous studies have indicated that Fibroblast Growth Factor 7 (FGF7) plays a vital role in the development and progression of breast cancer. However, the role and molecular mechanisms of FGF7 in TNBC remain largely unclear under hypoxia.

METHODS

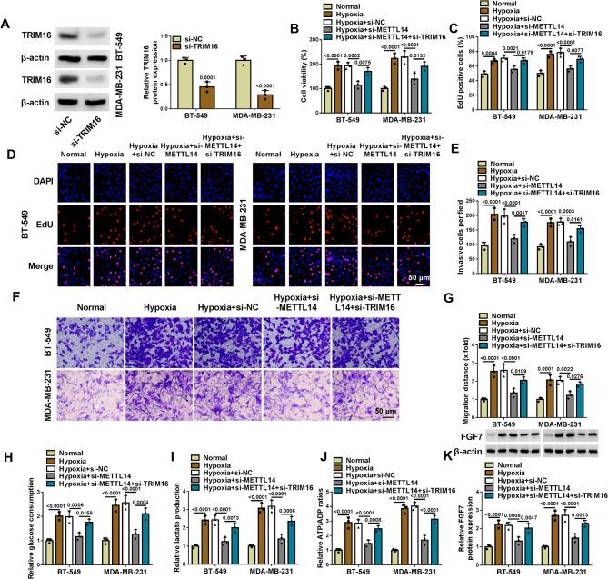
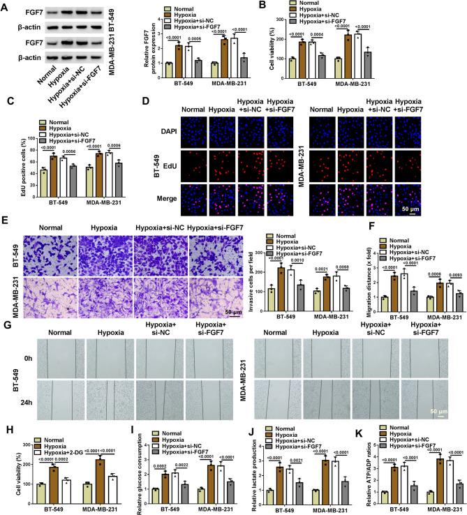
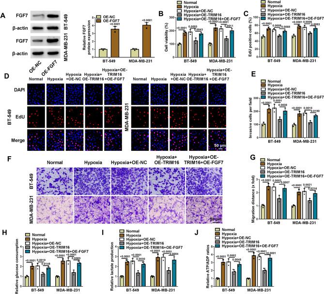
FGF7 and Methyltransferase-like 14 (METTL14) levels were detected by real-time quantitative polymerase chain reaction (RT-qPCR). FGF7, tripartite motif-containing protein 16 (TRIM16), METTL14, METTL3, YTHDF1, WTAP, FTO, CD63, CD81, and TSG101 protein levels were examined by western blot. Cell viability, proliferation, invasion, and migration were determined using MTT, EdU, transwell, and wound healing assays. Glucose consumption, lactate production, and ATP levels were assessed using relevant kits. After STRING database analysis, the interaction between TRIM16 and FGF7 was verified using a Co-immunoprecipitation (CoIP) assay. Interaction between METTL14 and TRIM16 was validated using methylated RNA immunoprecipitation (MeRIP), RIP, and dual-luciferase reporter assays. The biological role of hypoxia-induced exosomal METTL14 on breast cancer tumor growth was assessed using the xenograft tumor model in vivo.

RESULTS

FGF7 was highly expressed in TNBC patients and cell lines. Moreover, FGF7 expression was increased in the hypoxia group compared with the normoxia group. Functionally, FGF7 knockdown suppressed hypoxia-induced TNBC cell proliferation, metastasis, and glycolysis. Mechanistically, TRIM16 triggered the ubiquitination of FGF7 and promoted its degradation. METTL14 enhanced TRIM16 mRNA stability and expression by m6A methylation. Hypoxia-induced exosomal METTL14 knockdown repressed tumor growth in vivo.

CONCLUSION

Hypoxia-induced exosomal METTL14 supports the proliferation, metastasis, and glycolysis of TNBC cells through regulating TRIM16-mediated FGF7 ubiquitination, providing a promising therapeutic target for TNBC treatment.

摘要

背景

三阴性乳腺癌(TNBC)是一种侵袭性乳腺癌,预后较差。先前的研究表明,成纤维细胞生长因子7(FGF7)在乳腺癌的发生和发展中起着至关重要的作用。然而,在缺氧条件下,FGF7在TNBC中的作用和分子机制仍不清楚。

方法

通过实时定量聚合酶链反应(RT-qPCR)检测FGF7和甲基转移酶样14(METTL14)的水平。通过蛋白质印迹法检测FGF7、含三联基序蛋白16(TRIM16)、METTL14、METTL3、YTHDF1、WTAP、FTO、CD63、CD81和TSG101的蛋白水平。使用MTT、EdU、Transwell和伤口愈合试验测定细胞活力、增殖、侵袭和迁移。使用相关试剂盒评估葡萄糖消耗、乳酸产生和ATP水平。经过STRING数据库分析后,使用免疫共沉淀(CoIP)试验验证TRIM16与FGF7之间的相互作用。使用甲基化RNA免疫沉淀(MeRIP)、RIP和双荧光素酶报告试验验证METTL14与TRIM16之间的相互作用。使用体内异种移植肿瘤模型评估缺氧诱导的外泌体METTL14对乳腺癌肿瘤生长的生物学作用。

结果

FGF7在TNBC患者和细胞系中高表达。此外,与常氧组相比,缺氧组中FGF7表达增加。在功能上,FGF7敲低抑制了缺氧诱导的TNBC细胞增殖、转移和糖酵解。机制上,TRIM16触发FGF7的泛素化并促进其降解。METTL14通过m6A甲基化增强TRIM16 mRNA的稳定性和表达。缺氧诱导的外泌体METTL14敲低在体内抑制肿瘤生长。

结论

缺氧诱导的外泌体METTL14通过调节TRIM16介导的FGF7泛素化来支持TNBC细胞的增殖、转移和糖酵解,为TNBC治疗提供了一个有前景的治疗靶点。

https://cdn.ncbi.nlm.nih.gov/pmc/blobs/f7a2/12345010/173854caea90/13058_2025_2099_Fig1_HTML.jpg

文献AI研究员

20分钟写一篇综述,助力文献阅读效率提升50倍。

立即体验

用中文搜PubMed

大模型驱动的PubMed中文搜索引擎

马上搜索

文档翻译

学术文献翻译模型,支持多种主流文档格式。

立即体验