Suppr超能文献

广义线性模型频谱:一种用于频谱分析的多层次框架,具有协变量和混杂因素建模。

The GLM-spectrum: A multilevel framework for spectrum analysis with covariate and confound modelling.

作者信息

Quinn Andrew J, Atkinson Lauren Z, Gohil Chetan, Kohl Oliver, Pitt Jemma, Zich Catharina, Nobre Anna C, Woolrich Mark W

机构信息

Oxford Centre for Human Brain Activity, Wellcome Centre for Integrative Neuroimaging, University Department of Psychiatry, Warneford Hospital, Oxford, United Kingdom.

Centre for Human Brain Health, School of Psychology, University of Birmingham, Birmingham, United Kingdom.

出版信息

Imaging Neurosci (Camb). 2024 Feb 2;2. doi: 10.1162/imag_a_00082. eCollection 2024.

Abstract

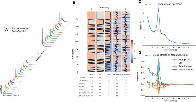
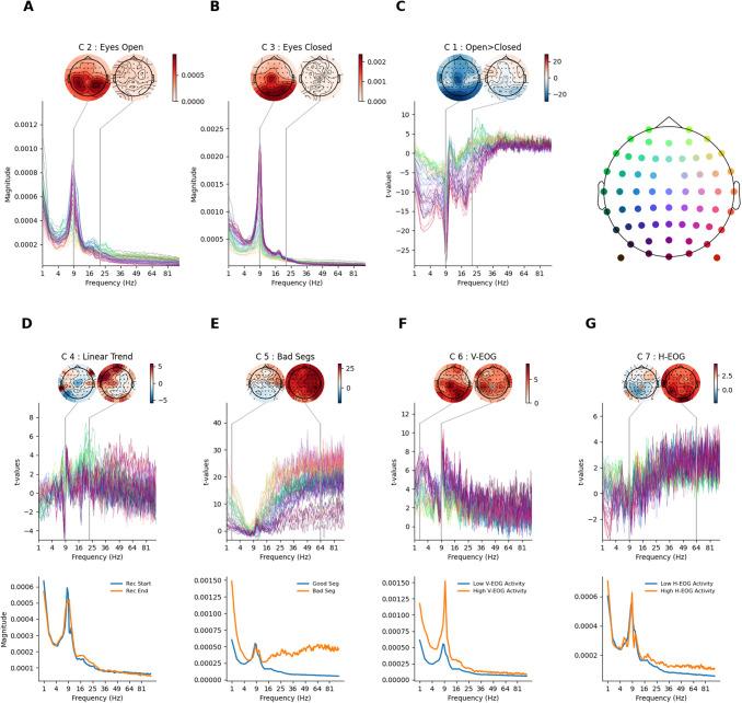
The frequency spectrum is a central method for representing the dynamics within electrophysiological data. Some widely used spectrum estimators make use of averaging across time segments to reduce noise in the final spectrum. The core of this approach has not changed substantially since the 1960s, though many advances in the field of regression modelling and statistics have been made during this time. Here, we propose a new approach, the General Linear Model (GLM) Spectrum, which reframes time averaged spectral estimation as multiple regression. This brings several benefits, including the ability to do confound modelling, hierarchical modelling, and significance testing via non-parametric statistics. We apply the approach to a dataset of EEG recordings of participants who alternate between eyes-open and eyes-closed resting state. The GLM-Spectrum can model both conditions, quantify their differences, and perform denoising through confound regression in a single step. This application is scaled up from a single channel to a whole head recording and, finally, applied to quantify age differences across a large group-level dataset. We show that the GLM-Spectrum lends itself to rigorous modelling of within- and between-subject contrasts as well as their interactions, and that the use of model-projected spectra provides an intuitive visualisation. The GLM-Spectrum is a flexible framework for robust multilevel analysis of power spectra, with adaptive covariate and confound modelling.

摘要

频谱是表示电生理数据动态变化的核心方法。一些广泛使用的频谱估计器利用跨时间段的平均来降低最终频谱中的噪声。自20世纪60年代以来,这种方法的核心基本没有改变,尽管在此期间回归建模和统计学领域取得了许多进展。在这里,我们提出了一种新方法,即广义线性模型(GLM)频谱,它将时间平均频谱估计重新构建为多元回归。这带来了几个好处,包括能够进行混杂建模、分层建模以及通过非参数统计进行显著性检验。我们将该方法应用于一组参与者在睁眼和闭眼静息状态之间交替的脑电图记录数据集。GLM频谱可以对两种状态进行建模,量化它们的差异,并通过混杂回归在单个步骤中进行去噪。此应用从单通道扩展到全脑记录,最后应用于量化一个大型组级数据集上的年龄差异。我们表明,GLM频谱适用于对个体内和个体间对比及其相互作用进行严格建模,并且使用模型投影频谱提供了直观的可视化。GLM频谱是一个灵活的框架,用于对功率谱进行稳健的多级分析,并具有自适应协变量和混杂建模。

https://cdn.ncbi.nlm.nih.gov/pmc/blobs/7db8/12224406/5cb4d819ebd9/imag_a_00082_fig1.jpg

文献AI研究员

20分钟写一篇综述,助力文献阅读效率提升50倍。

立即体验

用中文搜PubMed

大模型驱动的PubMed中文搜索引擎

马上搜索

文档翻译

学术文献翻译模型,支持多种主流文档格式。

立即体验