Suppr超能文献

调节与年龄相关的急性髓系白血病中的细胞衰老:一种机制性提议。

Modulates Cell Senescence in Age-Related Acute Myeloid Leukemia: A Mechanistic Proposal.

作者信息

Han Linxiang, Wen Xi, Zhang Ling, Yang Xingcheng, Wei Ziyan, Wu Haodong, Zhan Yichen, Wang Huiting, Fang Yu

机构信息

Department of Clinical Medicine, School of Medical, Wuhan University of Science and Technology, Wuhan 430065, China.

Department of Environmental Hygiene and Occupational Medicine, School of Public Health, Wuhan University of Science and Technology, Wuhan 430065, China.

出版信息

Cells. 2025 Jul 31;14(15):1181. doi: 10.3390/cells14151181.

Abstract

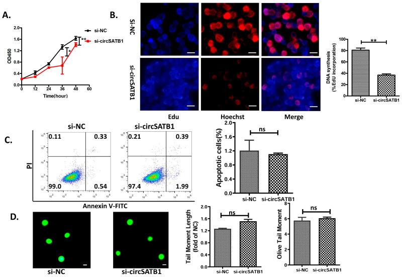
Acute myeloid leukemia (AML) is a malignant hematological tumor with a high prevalence in elderly people, and circular RNA (circRNA) plays an important role in age-related diseases. Induction of cancer cell senescence is a highly promising therapeutic strategy; however, the presence of senescence-associated circRNAs in AML remains to be elucidated. Here, we show that the expression patterns of circRNAs differed between elderly AML patients and healthy volunteers. was significantly overexpressed in elderly patients and AML cells. Knockdown of resulted in the inhibition of proliferation and arrest of the cell cycle in the G0/G1 phase; no effect on apoptosis or DNA integrity was observed, and precocious cellular senescence was promoted, characterized by no change in telomere length. Database analysis revealed that there may be two miRNA and nine RNA-binding proteins (RBPs) involved in regulating the cellular functions of . Our observations uncover -orchestrated cell senescence in AML, which provides clues for finding more modest therapeutic targets for AML.

摘要

急性髓系白血病(AML)是一种在老年人中高发的恶性血液肿瘤,环状RNA(circRNA)在与年龄相关的疾病中发挥着重要作用。诱导癌细胞衰老 是一种极具前景的治疗策略;然而,AML中衰老相关circRNA的存在情况仍有待阐明。在此,我们表明,老年AML患者和健康志愿者之间circRNA的表达模式存在差异。 在老年患者和AML细胞中显著过表达。敲低 导致细胞增殖受到抑制且细胞周期停滞在G0/G1期;未观察到对细胞凋亡或DNA完整性的影响,并且促进了细胞早衰,其特征为端粒长度无变化。数据库分析显示,可能有两种微小RNA(miRNA)和九种RNA结合蛋白(RBP)参与调节 的细胞功能。我们的观察结果揭示了AML中 调控的细胞衰老,这为寻找更适度的AML治疗靶点提供了线索。

https://cdn.ncbi.nlm.nih.gov/pmc/blobs/499f/12346576/049b1fd630b7/cells-14-01181-g001.jpg

文献AI研究员

20分钟写一篇综述,助力文献阅读效率提升50倍。

立即体验

用中文搜PubMed

大模型驱动的PubMed中文搜索引擎

马上搜索

文档翻译

学术文献翻译模型,支持多种主流文档格式。

立即体验