Suppr超能文献

进化枝特异性重组和突变决定了猪流行性腹泻病毒S-INDEL谱系的出现。

Clade-Specific Recombination and Mutations Define the Emergence of Porcine Epidemic Diarrhea Virus S-INDEL Lineages.

作者信息

Li Yang-Yang, Chen Ke-Fan, Fan Chuan-Hao, Li Hai-Xia, Zhen Hui-Qiang, Zhu Ye-Qing, Wang Bin, Huang Yao-Wei, Li Gairu

机构信息

College of Animal Science, Anhui Science and Technology University, Chuzhou 233100, China.

State Key Laboratory for Animal Disease Control and Prevention, South China Agricultural University, Guangzhou 510642, China.

出版信息

Animals (Basel). 2025 Aug 7;15(15):2312. doi: 10.3390/ani15152312.

Abstract

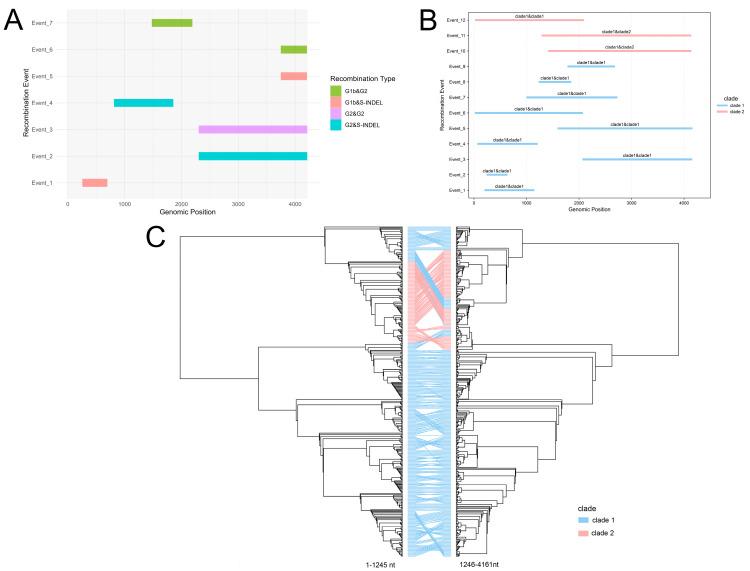
Porcine epidemic diarrhea virus (PEDV) continues to circulate globally, causing substantial economic losses to the swine industry. Historically, PEDV strains are classified into the classical G1, epidemic G2, and S-INDEL genotypes. Among these genotypes, the highly virulent and prevalent G2 genotype has been extensively studied. However, recent clinical outbreaks in China necessitate a reevaluation of the epidemiological and evolutionary dynamics of circulating strains. This study analyzed 37 newly sequenced S genes and public sequences to characterize the genetic variations of S-INDEL strains. Our analysis revealed that S-INDEL strains are endemic throughout China, with a phylogenetic analysis identifying two distinct clades: clade 1, comprising early endemic strains, and clade 2, representing a recently dominant, geographically restricted lineage in China. While inter-genotypic recombination has been documented, our findings also demonstrate that intra-genotypic and intra-clade recombination events contributed significantly to the emergence of clade 2, distinguishing its evolutionary pattern from clade 1. A comparative analysis identified 22 clade-specific amino acid changes, 11 of which occurred in the D0 domain. Notably, mutations at positively selected sites-113 and 114 within the D0 domain, a domain associated with pathogenicity-were specific to clade 2. A phylodynamic analysis indicated Germany as the epicenter of S-INDEL dispersal, with China acting as a sink population characterized by localized transmission networks and frequent recombination events. These results demonstrate that contemporary S-INDEL strains, specifically clade 2, exhibit unique recombination patterns and mutations potentially impacting virulence. Continuous surveillance is essential to assess the pathogenic potential of these evolving recombinant variants and the efficacy of vaccines against them.

摘要

猪流行性腹泻病毒(PEDV)继续在全球传播,给养猪业造成巨大经济损失。历史上,PEDV毒株被分为经典G1型、流行G2型和S-INDEL基因型。在这些基因型中,高致病性且流行的G2基因型已得到广泛研究。然而,中国近期的临床疫情爆发使得有必要重新评估流行毒株的流行病学和进化动态。本研究分析了37个新测序的S基因和公共序列,以表征S-INDEL毒株的遗传变异。我们的分析表明,S-INDEL毒株在中国各地均为地方流行毒株,系统发育分析确定了两个不同的分支:分支1,包括早期地方流行毒株;分支2,代表中国近期占主导地位、地理分布受限的谱系。虽然已记录到基因型间重组,但我们的研究结果还表明,基因型内和分支内重组事件对分支2的出现有显著贡献,使其进化模式与分支1不同。比较分析确定了22个分支特异性氨基酸变化,其中11个发生在D0结构域。值得注意的是,D0结构域内正选择位点113和114处的突变(该结构域与致病性相关)是分支2特有的。系统动力学分析表明德国是S-INDEL传播的中心,中国作为一个汇群体,其特征是局部传播网络和频繁的重组事件。这些结果表明,当代S-INDEL毒株,特别是分支二,表现出独特的重组模式和可能影响毒力的突变。持续监测对于评估这些不断进化的重组变体的致病潜力以及针对它们的疫苗效力至关重要。

https://cdn.ncbi.nlm.nih.gov/pmc/blobs/c8de/12345761/77843dee8c28/animals-15-02312-g001.jpg

文献AI研究员

20分钟写一篇综述,助力文献阅读效率提升50倍。

立即体验

用中文搜PubMed

大模型驱动的PubMed中文搜索引擎

马上搜索

文档翻译

学术文献翻译模型,支持多种主流文档格式。

立即体验