Suppr超能文献

局部晚期直肠癌的全新辅助治疗:单机构队列中序贯、反应及毒性的评估

Total Neoadjuvant Therapy for Locally Advanced Rectal Cancer: Evaluation of Sequencing, Response, and Toxicity in a Single-Institution Cohort.

作者信息

Barba Maria Cristina, De Franco Paola, Russo Donatella, Cavalera Elisa, Ciurlia Elisa, De Matteis Sara, Di Paola Giuseppe, Federico Corradino, Leone Angela, Papaleo Antonella, Santo Bianca, Rubini Dino, Rubini Giuseppe, Sardaro Angela

机构信息

Radiation Therapy Unit, Department of Onco Hematology, "Vito Fazzi" Hospital, 73100 Lecce, Italy.

Department of Palliative Care, ASL Lecce, 73016 San Cesario di Lecce, Italy.

出版信息

Cancers (Basel). 2025 Jul 22;17(15):2416. doi: 10.3390/cancers17152416.

Abstract

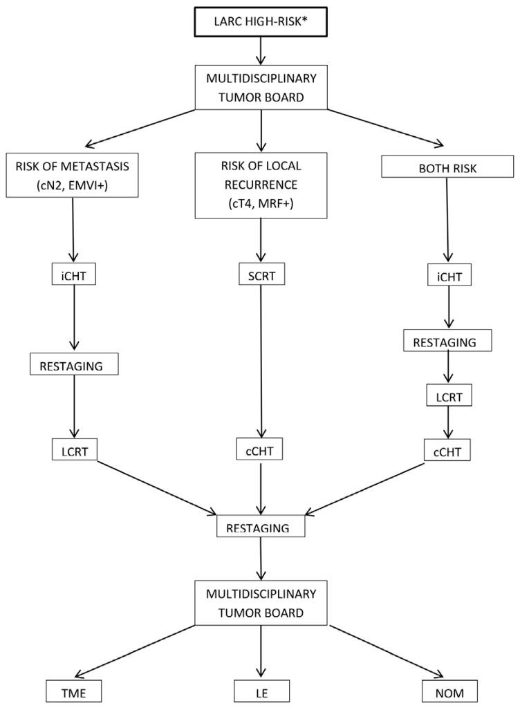
: Total neoadjuvant therapy (TNT) has emerged as a promising strategy for locally advanced rectal cancer (LARC). By administering both chemoradiotherapy (CRT) and systemic chemotherapy (CHT) pre-surgery, TNT is associated with improved disease-free survival (DFS), reduced distant metastases, and higher pathological complete response (pCR) rates. : This study included patients with LARC who received various TNT schedules: induction chemotherapy (iCHT), consolidation chemotherapy (cCHT), or a combination of both (sandwichCHT). We analyzed treatment adherence, toxicity, and pathological response. Local and distant disease recurrence, as well as survival outcomes, were also evaluated. : Between May 2021 and January 2025, 70 patients received TNT. Treatment included iCHT (41%), sandwichCHT (49%), and cCHT (10%). Most patients (94%) received long-course radiotherapy (LCRT). Overall, TNT was well tolerated, with grade 2 gastrointestinal toxicity during CRT being the most common frequent adverse event (33%). Disease progression during TNT was noted in five patients (7%); three of these patients were receiving chemotherapy, while two underwent surgical resection of the primary tumor. A watch-and-wait strategy was adopted for five patients (7%) following TNT. Surgical procedures performed included anterior resection (92%), abdominoperineal resection (7%), and local excision (1%). Pathological assessment revealed an overall pCR rate of 30%. With a median follow-up of 17 months, no patients experienced local recurrence. Post-surgery, 10 patients (17%) developed disease progression. The median DFS was 14.7 months. Five patients (7%) died during the follow-up period, with only one death attributed to causes other than disease progression. In this cohort of LARC patients, TNT demonstrated favorable tolerability and encouraging short-term efficacy.

摘要

全新辅助治疗(TNT)已成为局部晚期直肠癌(LARC)的一种有前景的治疗策略。通过在手术前同时进行放化疗(CRT)和全身化疗(CHT),TNT与无病生存期(DFS)改善、远处转移减少以及更高的病理完全缓解(pCR)率相关。

本研究纳入了接受各种TNT方案的LARC患者:诱导化疗(iCHT)、巩固化疗(cCHT)或两者联合(三明治式CHT)。我们分析了治疗依从性、毒性和病理反应。还评估了局部和远处疾病复发以及生存结果。

在2021年5月至2025年1月期间,70例患者接受了TNT。治疗包括iCHT(41%)、三明治式CHT(49%)和cCHT(10%)。大多数患者(94%)接受了长程放疗(LCRT)。总体而言,TNT耐受性良好,CRT期间2级胃肠道毒性是最常见的不良事件(33%)。5例患者(7%)在TNT期间出现疾病进展;其中3例患者正在接受化疗,2例接受了原发性肿瘤的手术切除。5例患者(7%)在TNT后采取了观察等待策略。所进行的手术包括前切除术(92%)、腹会阴联合切除术(7%)和局部切除术(1%)。病理评估显示总体pCR率为30%。中位随访17个月,无患者出现局部复发。术后,10例患者(17%)出现疾病进展。中位DFS为14.7个月。5例患者(7%)在随访期间死亡,只有1例死亡归因于疾病进展以外的原因。在这组LARC患者中,TNT显示出良好的耐受性和令人鼓舞的短期疗效。

https://cdn.ncbi.nlm.nih.gov/pmc/blobs/571e/12345572/37ddaf68d32c/cancers-17-02416-g001.jpg

文献AI研究员

20分钟写一篇综述,助力文献阅读效率提升50倍。

立即体验

用中文搜PubMed

大模型驱动的PubMed中文搜索引擎

马上搜索

文档翻译

学术文献翻译模型,支持多种主流文档格式。

立即体验