Suppr超能文献

艾滋病毒蛋白酶抑制剂利托那韦可将正常和肿瘤性口腔角质形成细胞中由炎性细胞因子诱导的间充质表型转变为上皮表型,从而增加肿瘤性口腔角质形成细胞的放射敏感性。

The HIV Protease Inhibitor Ritonavir Reverts the Mesenchymal Phenotype Induced by Inflammatory Cytokines in Normal and Tumor Oral Keratinocytes to an Epithelial One, Increasing the Radiosensitivity of Tumor Oral Keratinocytes.

作者信息

Pomella Silvia, D'Archivio Lucrezia, Cassandri Matteo, Aiello Francesca Antonella, Melaiu Ombretta, Marampon Francesco, Rota Rossella, Barillari Giovanni

机构信息

Department of Clinical Sciences and Translational Medicine, University of Rome Tor Vergata, 00133 Rome, Italy.

Department of Hematology and Oncology, Cell and Gene Therapy, Bambino Gesù Children's Hospital, Istituto di Ricovero e Cura a Carattere Scientifico, 00146 Rome, Italy.

出版信息

Cancers (Basel). 2025 Jul 30;17(15):2519. doi: 10.3390/cancers17152519.

Abstract

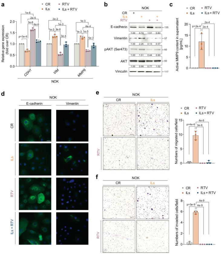
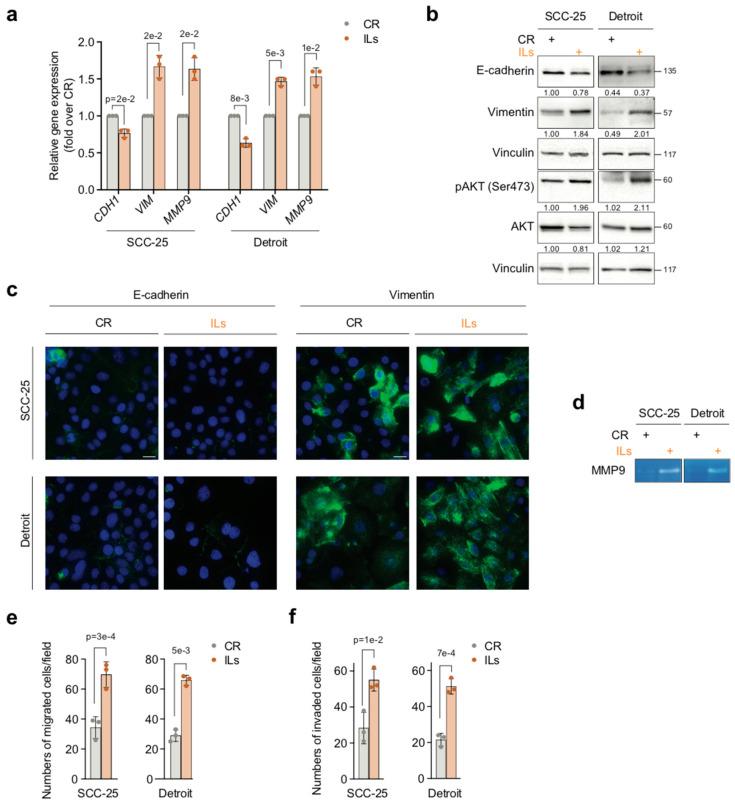
During the repair of a wounded epithelium, keratinocytes become invasive via the epithelial-to-mesenchymal transition (EMT) process. Usually temporary and controlled, EMT persists in a chronically inflamed epithelium and is exacerbated in epithelial dysplasia and dysregulated in invasive carcinomas. Here we investigated the effects that IL-1 beta, IL-6, and IL-8, inflammatory cytokines expressed in specimens from OPMDs and OSCCs, have on NOKs and OSCC cells. Methods: AKT activation and EMT induction were assessed along with cellular invasiveness. IL-1 beta, IL-6, and IL-8 induced EMT in NOKs, ex novo conferring them invasive capacity. The same cytokines exacerbated the constitutive EMT and invasiveness of OSCC cells. Since these phenomena were accompanied by AKT activation, we tested whether they could be influenced by RTV, a long-used anti-HIV drug that was previously found to block the activation of human AKT and exert antitumor effects. We observed that therapeutic amounts of RTV counteract all the above-mentioned tumorigenic activities of ILs. Finally, consistent with the key role that AKT and EMT play in OSCC radio-resistance, RTV increased OSCC cells' sensitivity to therapeutic doses of ionizing radiation. These preliminary in vitro findings encourage the use of RTV to prevent the malignant evolution of OPMDs, reduce the risk of OSCC metastasis, and improve the outcomes of anti-OSCC radiotherapy.

摘要

在受伤上皮的修复过程中,角质形成细胞通过上皮-间质转化(EMT)过程变得具有侵袭性。EMT通常是暂时的且受控制的,但在慢性炎症上皮中持续存在,在上皮发育异常中加剧,并在浸润性癌中失调。在这里,我们研究了在口腔黏膜下纤维化(OPMD)和口腔鳞状细胞癌(OSCC)标本中表达的炎症细胞因子白细胞介素-1β(IL-1β)、白细胞介素-6(IL-6)和白细胞介素-8(IL-8)对正常口腔角质形成细胞(NOKs)和OSCC细胞的影响。方法:评估AKT激活、EMT诱导以及细胞侵袭性。IL-1β、IL-6和IL-8在NOKs中诱导EMT,使其从头获得侵袭能力。相同的细胞因子加剧了OSCC细胞的组成性EMT和侵袭性。由于这些现象伴随着AKT激活,我们测试了它们是否会受到利托那韦(RTV)的影响,RTV是一种长期使用的抗HIV药物,先前发现它能阻断人AKT的激活并发挥抗肿瘤作用。我们观察到治疗剂量的RTV可抵消ILs的所有上述致瘤活性。最后,与AKT和EMT在OSCC放射抗性中所起的关键作用一致,RTV增加了OSCC细胞对治疗剂量电离辐射的敏感性。这些初步的体外研究结果鼓励使用RTV来预防OPMD的恶性演变、降低OSCC转移风险并改善抗OSCC放疗的效果。

https://cdn.ncbi.nlm.nih.gov/pmc/blobs/f528/12346649/df9654ac80dd/cancers-17-02519-g001.jpg

文献AI研究员

20分钟写一篇综述,助力文献阅读效率提升50倍。

立即体验

用中文搜PubMed

大模型驱动的PubMed中文搜索引擎

马上搜索

文档翻译

学术文献翻译模型,支持多种主流文档格式。

立即体验