Suppr超能文献

RNA测序揭示了在军事燃烧坑暴露啮齿动物模型中,炭黑和萘全身吸入暴露后肺和脑的炎症及代谢变化。

RNA Sequencing Reveals Inflammatory and Metabolic Changes in the Lung and Brain After Carbon Black and Naphthalene Whole Body Inhalation Exposure in a Rodent Model of Military Burn Pit Exposures.

作者信息

Haaning Allison M, Sandri Brian J, Wyneken Henry L, Goldsmith William T, Nixon Joshua P, Nurkiewicz Timothy R, Wendt Chris H, Barach Paul, Trembley Janeen H, Butterick Tammy A

机构信息

Minnesota Supercomputing Institute, University of Minnesota, Minneapolis, MN 55455, USA.

Minneapolis Veterans Affairs Health Care System, Minneapolis, MN 55417, USA.

出版信息

Int J Mol Sci. 2025 Jul 26;26(15):7238. doi: 10.3390/ijms26157238.

Abstract

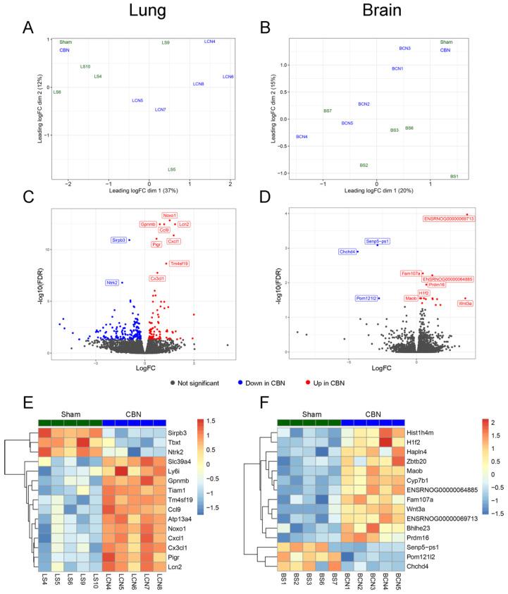
Military personnel deployed to Iraq and Afghanistan were exposed to emissions from open-air burn pits, where plastics, metals, and medical waste were incinerated. These exposures have been linked to deployment-related respiratory diseases (DRRD) and may also impact neurological health via the lung-brain axis. To investigate molecular mechanisms, adult male rats were exposed to filtered air, naphthalene (a representative volatile organic compound), or a combination of naphthalene and carbon black (surrogate for particulate matter; CBN) via whole-body inhalation (six hours/day, three consecutive days). Lung, brain, and plasma samples were collected 24 h after the final exposure. Pro-inflammatory biomarkers were assessed using multiplex electrochemiluminescence and western blot. Differentially expressed genes (DEGs) were identified by RNA sequencing, and elastic net modeling was used to define exposure-predictive gene signatures. CBN exposure altered inflammatory biomarkers across tissues, with activation of nuclear factor kappa B (NF-κB) signaling. In the lung, gene set enrichment revealed activated pathways related to proliferation and inflammation, while epithelial-mesenchymal transition (EMT) and oxidative phosphorylation were suppressed. In the brain, EMT, inflammation, and senescence pathways were activated, while ribosomal function and oxidative metabolism were downregulated. Elastic net modeling identified a lung gene signature predictive of CBN exposure, including Kcnq3, Tgfbr1, and Tm4sf19. These findings demonstrate that inhalation of a surrogate burn pit mixture induces inflammatory and metabolic gene expression changes in both lung and brain tissues, supporting the utility of this animal model for understanding systemic effects of airborne military toxicants and for identifying potential biomarkers relevant to DRRD and Veteran health.

摘要

部署到伊拉克和阿富汗的军事人员暴露于露天燃烧坑排放的污染物中,这些燃烧坑焚烧塑料、金属和医疗废物。这些暴露与部署相关的呼吸系统疾病(DRRD)有关,还可能通过肺-脑轴影响神经健康。为了研究分子机制,成年雄性大鼠通过全身吸入(每天6小时,连续3天)暴露于过滤空气、萘(一种代表性挥发性有机化合物)或萘与炭黑(颗粒物替代物;CBN)的组合中。在最后一次暴露后24小时收集肺、脑和血浆样本。使用多重电化学发光和蛋白质印迹法评估促炎生物标志物。通过RNA测序鉴定差异表达基因(DEG),并使用弹性网络建模来定义暴露预测基因特征。CBN暴露改变了各组织中的炎症生物标志物,激活了核因子κB(NF-κB)信号通路。在肺中,基因集富集显示与增殖和炎症相关的通路被激活,而上皮-间质转化(EMT)和氧化磷酸化受到抑制。在脑中,EMT、炎症和衰老通路被激活,而核糖体功能和氧化代谢下调。弹性网络建模确定了一个预测CBN暴露的肺基因特征,包括Kcnq3、Tgfbr1和Tm4sf19。这些发现表明,吸入替代燃烧坑混合物会诱导肺和脑组织中的炎症和代谢基因表达变化,支持该动物模型在理解空气中军事毒物的全身效应以及识别与DRRD和退伍军人健康相关潜在生物标志物方面的实用性。

https://cdn.ncbi.nlm.nih.gov/pmc/blobs/ed5d/12346809/ab4e3f47b10f/ijms-26-07238-g001.jpg

文献AI研究员

20分钟写一篇综述,助力文献阅读效率提升50倍。

立即体验

用中文搜PubMed

大模型驱动的PubMed中文搜索引擎

马上搜索

文档翻译

学术文献翻译模型,支持多种主流文档格式。

立即体验