Suppr超能文献

人骨髓间充质干细胞缺乏:对成骨、成软骨和成脂分化的影响。

Deficiency of Human Mesenchymal Stem Cells: Impact on Osteogenic, Chondrogenic, and Adipogenic Differentiation.

作者信息

Ly Thanh-Diep, Schmidt Vanessa, Kühle Matthias, Böker Kai Oliver, Fischer Bastian, Knabbe Cornelius, Faust-Hinse Isabel

机构信息

Institut für Laboratoriums- und Transfusionsmedizin, Herz- und Diabeteszentrum Nordrhein-Westfalen, Universitätsklinik der Ruhr-Universität Bochum, Medizinische Fakultät OWL (Universität Bielefeld), Georgstraße 11, 32545 Bad Oeynhausen, Germany.

Department of Trauma Surgery, Orthopaedics and Plastic Surgery, University Medical Center Goettingen, Georg-August-University, 37075 Goettingen, Germany.

出版信息

Int J Mol Sci. 2025 Jul 30;26(15):7363. doi: 10.3390/ijms26157363.

Abstract

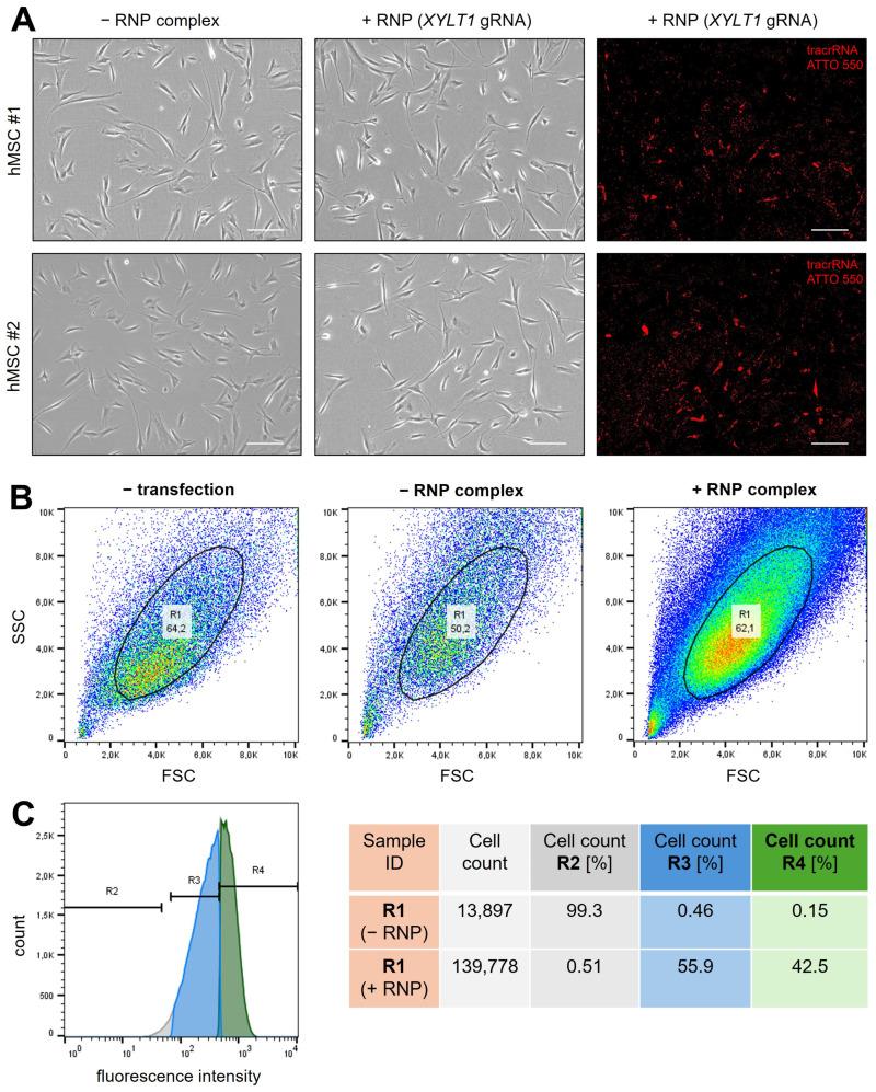
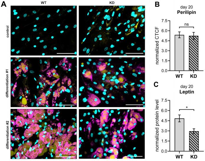
Xylosyltransferase-I (XT-I) plays a crucial role in skeletal development and cartilage integrity. An XT-I deficiency is linked to severe bone disorders, such as Desbuquois dysplasia type 2. While animal models have provided insights into XT-I's role during skeletal development, its specific effects on adult bone homeostasis, particularly in human mesenchymal stem cell (hMSC) differentiation, remain unclear. This study investigates how XT-I deficiency impacts the differentiation of hMSCs into chondrocytes, osteoblasts, and adipocytes-key processes in bone formation and repair. The aim of this study was to elucidate for the first time the molecular mechanisms by which XT-I deficiency leads to impaired bone homeostasis. Using CRISPR-Cas9-mediated gene editing, we generated knockdown (KD) hMSCs to assess their differentiation potential. Our findings revealed significant disruption in the chondrogenic differentiation in KD hMSCs, characterized by the altered expression of regulatory factors and extracellular matrix components, suggesting premature chondrocyte hypertrophy. Despite the presence of perilipin-coated lipid droplets in the adipogenic pathway, the overall leptin mRNA and protein expression was reduced in KD hMSCs, indicating a compromised lipid metabolism. Conversely, osteogenic differentiation was largely unaffected, with KD and wild-type hMSCs exhibiting comparable mineralization processes, indicating that critical aspects of osteogenesis were preserved despite the deficiency. In summary, these results underscore XT-I's pivotal role in regulating differentiation pathways within the bone marrow niche, influencing cellular functions critical for skeletal health. A deeper insight into bone biology may pave the way for the development of innovative therapeutic approaches to improve bone health and treat skeletal disorders.

摘要

木糖基转移酶-I(XT-I)在骨骼发育和软骨完整性中起着关键作用。XT-I缺乏与严重的骨骼疾病有关,如2型德斯布瓦氏发育不良。虽然动物模型为了解XT-I在骨骼发育过程中的作用提供了线索,但其对成年骨稳态的具体影响,特别是对人间充质干细胞(hMSC)分化的影响仍不清楚。本研究调查了XT-I缺乏如何影响hMSC向软骨细胞、成骨细胞和脂肪细胞的分化——这些是骨形成和修复中的关键过程。本研究的目的是首次阐明XT-I缺乏导致骨稳态受损的分子机制。利用CRISPR-Cas9介导的基因编辑,我们生成了敲低(KD)hMSC以评估其分化潜能。我们的研究结果显示,KD hMSC的软骨形成分化存在显著破坏,其特征是调节因子和细胞外基质成分的表达改变,提示软骨细胞过早肥大。尽管在脂肪生成途径中存在脂联素包被的脂滴,但KD hMSC中瘦素mRNA和蛋白的总体表达降低,表明脂质代谢受损。相反,成骨分化基本未受影响,KD hMSC和野生型hMSC表现出相当的矿化过程,这表明尽管存在缺陷,但成骨的关键方面得以保留。总之,这些结果强调了XT-I在调节骨髓微环境中的分化途径方面的关键作用,影响着对骨骼健康至关重要的细胞功能。对骨生物学的更深入了解可能为开发改善骨骼健康和治疗骨骼疾病的创新治疗方法铺平道路。

https://cdn.ncbi.nlm.nih.gov/pmc/blobs/fa17/12347940/3fea88586e8a/ijms-26-07363-g0A1.jpg

文献AI研究员

20分钟写一篇综述,助力文献阅读效率提升50倍。

立即体验

用中文搜PubMed

大模型驱动的PubMed中文搜索引擎

马上搜索

文档翻译

学术文献翻译模型,支持多种主流文档格式。

立即体验