Suppr超能文献

白藜芦醇通过激活蛋白激酶C和蛋白酪氨酸磷酸酶1B信号通路损害肝细胞中的胰岛素信号。

Resveratrol Impairs Insulin Signaling in Hepatic Cells via Activation of PKC and PTP1B Pathways.

作者信息

Hernández-González Karla D, Vinchira-Lamprea Monica A, Hernandez-Aranda Judith, Olivares-Reyes J Alberto

机构信息

Laboratory of Signal Transduction, Department of Biochemistry, Center for Research and Advanced Studies of the National Polytechnic Institute, Cinvestav-IPN, Mexico City 07360, Mexico.

出版信息

Int J Mol Sci. 2025 Aug 1;26(15):7434. doi: 10.3390/ijms26157434.

Abstract

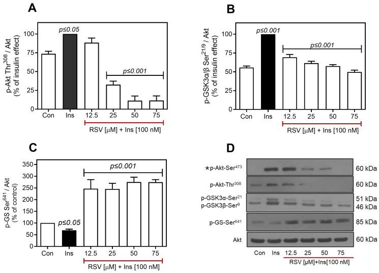
Resveratrol (RSV), a polyphenol found in a variety of berries and wines, is known for its anti-inflammatory, anticancer, and antioxidant properties. It has been suggested that RSV may play a role in the regulation of metabolic disorders, including diabetes and insulin resistance. However, in recent years, it has been reported to completely inhibit Akt kinase function in liver cells. Akt is a central protein involved in the metabolic function of insulin and is regulated by the phosphatidylinositol-3-kinase (PI3K) pathway. In this study, we examined the effect of RSV on insulin-induced insulin receptor (IR) phosphorylation and proteins involved in the PI3K/Akt pathway in a hepatic cell model, clone 9 (C9), and in hepatoma cells, Hepa 1-6 (H1-6). In both cell lines, RSV inhibited tyrosine phosphorylation of IR and insulin-induced activation of Akt. We also evaluated the effect of RSV on the activation of protein tyrosine phosphatase 1B (PTP1B), which is associated with IR dephosphorylation, and found that RSV increased PTP1B-Tyr phosphorylation in a time- and concentration-dependent manner. Furthermore, we found that the protein kinase C (PKC) inhibitors BIM and Gö6976 prevented the inhibition of Akt phosphorylation by RSV and increased the phosphorylation of Ser/Thr residues in IR, suggesting that PKC is involved in the inhibition of the insulin pathway by RSV. Thus, classical PKC isoforms impair the PI3K/Akt pathway at the IR and GSK3 and GS downstream levels; however, IRS-Tyr phosphorylation remains unaffected. These results suggest that RSV can lead to insulin resistance by activating PTP1B and PKC, consequently affecting glucose homeostasis in hepatic cells.

摘要

白藜芦醇(RSV)是一种存在于多种浆果和葡萄酒中的多酚,以其抗炎、抗癌和抗氧化特性而闻名。有人认为RSV可能在包括糖尿病和胰岛素抵抗在内的代谢紊乱调节中发挥作用。然而,近年来,有报道称它能完全抑制肝细胞中的Akt激酶功能。Akt是一种参与胰岛素代谢功能的核心蛋白,受磷脂酰肌醇-3-激酶(PI3K)途径调节。在本研究中,我们在肝细胞模型克隆9(C9)和肝癌细胞Hepa 1-6(H1-6)中研究了RSV对胰岛素诱导的胰岛素受体(IR)磷酸化以及PI3K/Akt途径相关蛋白的影响。在这两种细胞系中,RSV均抑制IR的酪氨酸磷酸化以及胰岛素诱导的Akt激活。我们还评估了RSV对与IR去磷酸化相关的蛋白酪氨酸磷酸酶1B(PTP1B)激活的影响,发现RSV以时间和浓度依赖的方式增加PTP1B-Tyr磷酸化。此外,我们发现蛋白激酶C(PKC)抑制剂BIM和Gö6976可阻止RSV对Akt磷酸化的抑制,并增加IR中Ser/Thr残基的磷酸化,这表明PKC参与了RSV对胰岛素途径的抑制。因此,经典PKC亚型在IR以及下游的GSK3和GS水平损害PI3K/Akt途径;然而,IRS-Tyr磷酸化不受影响。这些结果表明,RSV可通过激活PTP1B和PKC导致胰岛素抵抗,从而影响肝细胞中的葡萄糖稳态。

https://cdn.ncbi.nlm.nih.gov/pmc/blobs/8f59/12347301/89fb982406b2/ijms-26-07434-g001.jpg

文献AI研究员

20分钟写一篇综述,助力文献阅读效率提升50倍。

立即体验

用中文搜PubMed

大模型驱动的PubMed中文搜索引擎

马上搜索

文档翻译

学术文献翻译模型,支持多种主流文档格式。

立即体验