Suppr超能文献

对[具体物种]基因家族的系统分析揭示了增强耐寒性的候选调控因子。 (你提供的原文中“in”后面缺少具体内容,这里是根据常见语境补充后进行的翻译)

Systematic Analysis of Gene Family in Unveils Candidate Regulators for Enhancing Cold Tolerance.

作者信息

Chen Zheng, Wang Xiaojun, Yan Juan, Cai Zhixiang, Zhang Binbin, Xu Jianlan, Ma Ruijuan, Yu Mingliang, Shen Zhijun

机构信息

Jiangsu Academy of Agricultural Sciences/Jiangsu Key Laboratory for Horticultural Crop Genetic Improvement, Institute of Pomology, 50 Zhongling Street, Nanjing 210014, China.

出版信息

Int J Mol Sci. 2025 Aug 4;26(15):7509. doi: 10.3390/ijms26157509.

Abstract

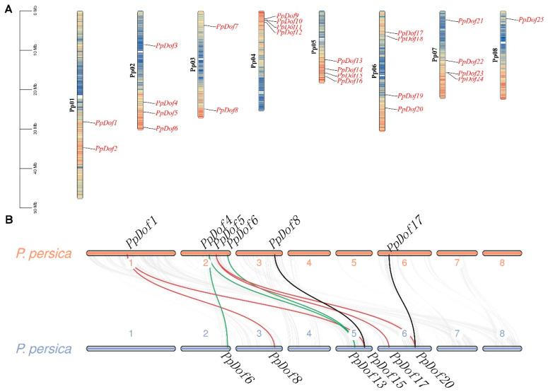
Late-spring frost events severely damage low-chill peach blossoms, causing significant yield losses. Although 5-aminolevulinic acid (ALA) enhances cold tolerance through the PpC3H37-PpWRKY18 module, the regulatory mechanism of ALA on remains to be elucidated. Using yeast one-hybrid screening with the promoter as bait, we identified PpDof9 as a key interacting transcription factor. A genome-wide analysis revealed 25 genes in peaches (). These genes exhibited variable physicochemical properties, with most proteins predicted as nuclear-localized. Subcellular localization experiments in tobacco revealed that was localized to the nucleus, consistent with predictions. A synteny analysis indicated nine segmental duplication pairs and tandem duplications on chromosomes 5 and 6, suggesting duplication events drove family expansion. A conserved motif analysis confirmed universal presence of the domain (Motif 1). Promoter cis-element screening identified low-temperature responsive (LTR) elements in 12 , including , , , and . The quantitative real-time PCR (qRT-PCR) results showed that , , , , , and were significantly upregulated under low-temperature stress, and this upregulation was further enhanced by ALA pretreatment. Our findings demonstrate ALA-mediated modulation of specific TFs in cold response and provide candidates (, , , ) for enhancing floral frost tolerance in peaches.

摘要

晚春霜冻事件严重损害低需冷量桃花,导致显著的产量损失。尽管5-氨基乙酰丙酸(ALA)通过PpC3H37-PpWRKY18模块增强耐寒性,但ALA对其调控机制仍有待阐明。以 启动子为诱饵进行酵母单杂交筛选,我们鉴定出PpDof9是关键的相互作用转录因子。全基因组分析揭示了桃子中有25个 基因()。这些基因表现出可变的理化性质,大多数蛋白质被预测为定位于细胞核。烟草中的亚细胞定位实验表明 定位于细胞核,与预测一致。共线性分析表明在5号和6号染色体上有9对片段重复和串联重复,表明重复事件推动了该家族的扩张。保守基序分析证实了 结构域(基序1)普遍存在。启动子顺式元件筛选在12个 中鉴定出低温响应(LTR)元件,包括 、 、 和 。定量实时PCR(qRT-PCR)结果表明, 、 、 、 、 和 在低温胁迫下显著上调,并且这种上调通过ALA预处理进一步增强。我们的研究结果证明了ALA在冷响应中介导对特定 转录因子的调控,并为提高桃子花的霜冻耐受性提供了候选基因( 、 、 、 )。

https://cdn.ncbi.nlm.nih.gov/pmc/blobs/8f3a/12347117/45bf1263a835/ijms-26-07509-g001.jpg

文献AI研究员

20分钟写一篇综述,助力文献阅读效率提升50倍。

立即体验

用中文搜PubMed

大模型驱动的PubMed中文搜索引擎

马上搜索

文档翻译

学术文献翻译模型,支持多种主流文档格式。

立即体验