Suppr超能文献

培西达替尼与尼达尼布联合治疗靶向巨噬细胞极化以逆转肺纤维化:一项临床前研究

Pexidartinib and Nintedanib Combination Therapy Targets Macrophage Polarization to Reverse Pulmonary Fibrosis: A Preclinical Study.

作者信息

Kim Ji-Hee, Nam Jae-Kyung, Park Min-Sik, Seo Seungyoul, Ryu Hyung Chul, Lee Hae-June, Lee Jeeyong, Lee Yoon-Jin

机构信息

Division of Radiation Biomedical Research, Korea Institute of Radiological and Medical Sciences, Seoul 01812, Republic of Korea.

Agathonbio Co., Ltd., Hwaseong-si 18487, Gyeonggi-do, Republic of Korea.

出版信息

Int J Mol Sci. 2025 Aug 5;26(15):7570. doi: 10.3390/ijms26157570.

Abstract

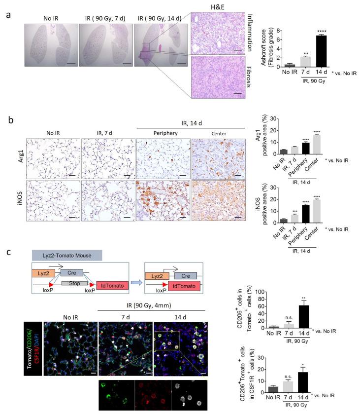
Idiopathic pulmonary fibrosis (IPF) is a chronic, progressive interstitial lung disease with limited therapeutic options and increasing global incidence, with a median survival of only 2-5 years. The clinical utility of macrophage polarization to regulate the progression of pulmonary fibrosis remains understudied. This study determined the efficacy of nintedanib and pexidartinib (PLX3397) combination therapy for treating IPF. Combination treatment effectively inhibited the progression of radiation-induced pulmonary fibrosis (RIPF) and prolonged survival in bleomycin-treated mice. Micro-CT analysis revealed a significant tissue repair efficacy. The therapy significantly normalized the abnormal vascular structure observed during RIPF and bleomycin-induced pulmonary fibrosis progression and was accompanied by a decrease in the M2 population. Polarized M1 macrophages enhanced normalized tube formation of irradiated endothelial cells (ECs) in vitro; M2 macrophages increased adhesion in irradiated ECs and abnormal tube formation. Single-cell RNA sequencing data from patients with IPF further supports colony stimulating factor (CSF) 1 upregulation in macrophages and downregulation of capillary EC markers. This study highlights a promising combination strategy to overcome the therapeutic limitations of monotherapy with nintedanib for the treatment of IPF.

摘要

特发性肺纤维化(IPF)是一种慢性进行性间质性肺疾病,治疗选择有限且全球发病率不断上升,中位生存期仅为2至5年。巨噬细胞极化在调节肺纤维化进展方面的临床效用仍未得到充分研究。本研究确定了尼达尼布和培西达替尼(PLX3397)联合治疗IPF的疗效。联合治疗有效抑制了辐射诱导的肺纤维化(RIPF)的进展,并延长了博来霉素治疗小鼠的生存期。微型计算机断层扫描(Micro-CT)分析显示出显著的组织修复效果。该疗法显著使RIPF和博来霉素诱导的肺纤维化进展过程中观察到的异常血管结构恢复正常,并伴随着M2细胞群的减少。极化的M1巨噬细胞在体外增强了受辐射内皮细胞(ECs)的正常血管生成;M2巨噬细胞增加了受辐射ECs的黏附以及异常血管生成。来自IPF患者的单细胞RNA测序数据进一步支持巨噬细胞中集落刺激因子(CSF)1上调以及毛细血管EC标志物下调。本研究突出了一种有前景的联合策略,以克服尼达尼布单药治疗IPF的治疗局限性。

https://cdn.ncbi.nlm.nih.gov/pmc/blobs/267f/12347234/f6cd9b2c2238/ijms-26-07570-g001.jpg

文献AI研究员

20分钟写一篇综述,助力文献阅读效率提升50倍。

立即体验

用中文搜PubMed

大模型驱动的PubMed中文搜索引擎

马上搜索

文档翻译

学术文献翻译模型,支持多种主流文档格式。

立即体验