Suppr超能文献

AS04通过增强树突状细胞的NOTCH信号传导和记忆B细胞的增殖来驱动卓越的交叉保护性抗体反应。

AS04 drives superior cross-protective antibody response by increased NOTCH signaling of dendritic cells and proliferation of memory B cells.

作者信息

D'Onofrio Valentino, Santana Ana Carolina, Pauwels Marthe, Waerlop Gwenn, Willems Anthony, De Boever Fien, Müller Martin, Sehr Peter, Waterboer Tim, Leroux-Roels Isabel, Sharma Ashish A, Sékaly Rafick Pierre, Leroux-Roels Geert

机构信息

Department of Diagnostic Sciences, Ghent University and Ghent University Hospital, Ghent, Belgium.

Pathology Advanced Translational Research Unit, Department of Pathology and Laboratory Medicine, Emory University School of Medicine, Atlanta, GA, United States.

出版信息

Front Immunol. 2025 Jul 24;16:1623405. doi: 10.3389/fimmu.2025.1623405. eCollection 2025.

Abstract

INTRODUCTION

The Gardasil-4 vaccine targets HPV types 6, 11, 16 and 18 and is formulated with amorphous alum. Cervarix targets HPV types 16 and 18 using AS04 (Al(OH)3 + TLR4 agonist MPL) to enhance immune response. Cervarix elicits higher cross-protection against other high-risk HPV types, likely mediated by AS04.

METHODS

To investigate mechanisms of cross-neutralizing potential, six monozygotic twins (12 females aged 9-13 years) were vaccinated with either Cervarix or Gardasil-4 (2 doses, 6 months apart). Serum neutralizing antibody titers against HPV 6,16,18,31,33,45,52, and 58 were assessed pre-vaccination and 7 days post-second dose. Multi-omic single cell RNA and ATAC sequencing of PBMCs was performed at the latter timepoint.

RESULTS

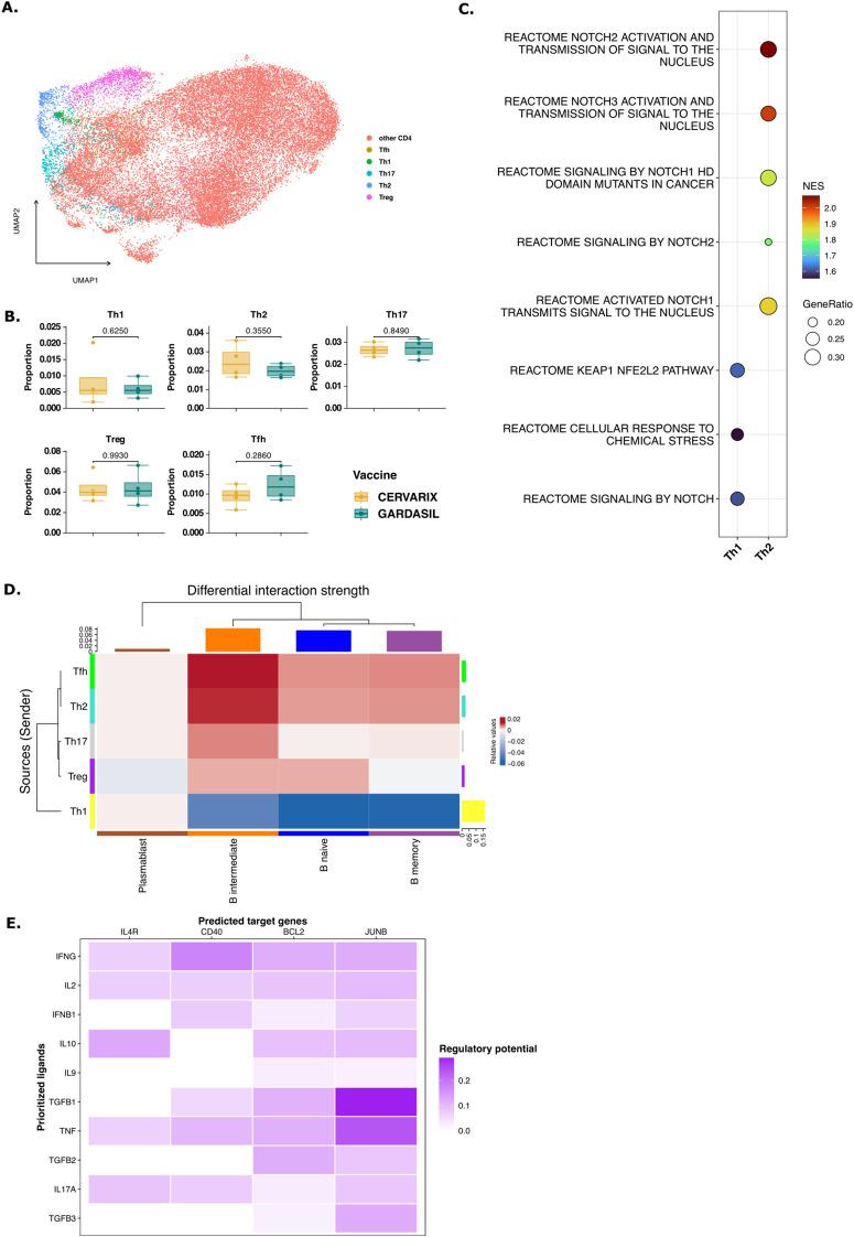
Cervarix generated higher cross-neutralizing antibody titers than Gardasil-4. Higher frequencies of dendritic cells and memory B cells were observed. Gene Set Enrichment Analysis (GSEA) indicated enhanced pathways related to NOTCH2 signaling in DCs and cell cycling/RNA translation in B cells, correlating positively with cross-neutralizing antibody titers. Increased chromatin accessability in genes related to NOTCH signaling in cDC1 was also observed. Cervarix-vaccinated subjects showed increased DC-to-memory B signaling, through upregulation of NOTCH ligands. Engagement of NOTCH was associated to BCL2 expression in memory B cells, supporting an anti-apoptotic state.

CONCLUSION

Increased DC signaling, including NOTCH, through AS04 in Cervarix supports cell survival and sustained RNA translation in memory B cells, 7 days post-vaccination. This may enhance adaptive immune cell maturation, providing a mechanism that can lead to improved cross-reactivity.

摘要

引言

加德西4价疫苗针对人乳头瘤病毒6、11、16和18型,采用无定形明矾配制。希瑞适针对人乳头瘤病毒16和18型,使用AS04(氢氧化铝+Toll样受体4激动剂单磷酰脂质A)来增强免疫反应。希瑞适对其他高危人乳头瘤病毒类型引发更高的交叉保护作用,可能由AS04介导。

方法

为研究交叉中和潜力的机制,对6对同卵双胞胎(12名9至13岁女性)接种希瑞适或加德西4价疫苗(2剂,间隔6个月)。在接种前和第二剂接种后7天评估针对人乳头瘤病毒6、16、18、31、33、45、52和58的血清中和抗体滴度。在后者这个时间点对外周血单核细胞进行多组学单细胞RNA和染色质转座酶可及性测序。

结果

希瑞适产生的交叉中和抗体滴度高于加德西4价疫苗。观察到树突状细胞和记忆B细胞的频率更高。基因集富集分析(GSEA)表明与树突状细胞中NOTCH2信号传导以及B细胞中的细胞周期/RNA翻译相关的途径增强,与交叉中和抗体滴度呈正相关。在cDC1中也观察到与NOTCH信号传导相关基因的染色质可及性增加。接种希瑞适的受试者通过上调NOTCH配体显示出树突状细胞到记忆B细胞的信号传导增加。NOTCH的参与与记忆B细胞中BCL2的表达相关,支持抗凋亡状态。

结论

接种希瑞适后7天,通过AS04增强的包括NOTCH在内的树突状细胞信号传导支持记忆B细胞中的细胞存活和持续RNA翻译。这可能增强适应性免疫细胞成熟,提供一种可导致交叉反应性改善的机制。

https://cdn.ncbi.nlm.nih.gov/pmc/blobs/1370/12344523/65aab9e413a5/fimmu-16-1623405-g001.jpg

文献AI研究员

20分钟写一篇综述,助力文献阅读效率提升50倍。

立即体验

用中文搜PubMed

大模型驱动的PubMed中文搜索引擎

马上搜索

文档翻译

学术文献翻译模型,支持多种主流文档格式。

立即体验