Suppr超能文献

肺腺癌中调节性B细胞相关基因在预后和治疗反应中的综合分析

Comprehensive analysis of regulatory B Cell related genes in prognosis and therapeutic response in lung adenocarcinoma.

作者信息

Zhang Liangyu, Zeng Jianshen, Zhang Xun, Zhang Menglong, Lin Yilin, Lai Fancai

机构信息

Department of Thoracic Surgery, the First Affiliated Hospital, Fujian Medical University, Fuzhou, China.

Department of Thoracic Surgery, National Regional Medical Center, the First Affiliated Hospital, Fujian Medical University, Fuzhou, China.

出版信息

Front Immunol. 2025 Jul 30;16:1595408. doi: 10.3389/fimmu.2025.1595408. eCollection 2025.

Abstract

BACKGROUND

Regulatory B cells (Bregs) are a distinct subset of B cells that play a crucial role in regulating immune responses and maintaining immune tolerance in cancerous environments. However, their function in lung adenocarcinoma (LUAD) remains largely underexplored. This study seeks to investigate the roles of Breg-associated genes in the context of LUAD.

METHODS

ConsensusClusterPlus package was used to characterize LUAD patients into two clusters. Differentially expressed genes between the two clusters were then used to construct the BREGI using 32 algorithms, including traditional regression, machine learning, deep learning, and 274 different combinations. The training set, TCGA-LUAD, along with SNV and CNV data, was obtained from the TCGA database. Seven external validation sets and one single-cell RNA sequencing set were downloaded from GEO. Data from the TIDE, TCIA, and TIGER websites were curated to assess the effectiveness of immunotherapy.

RESULTS

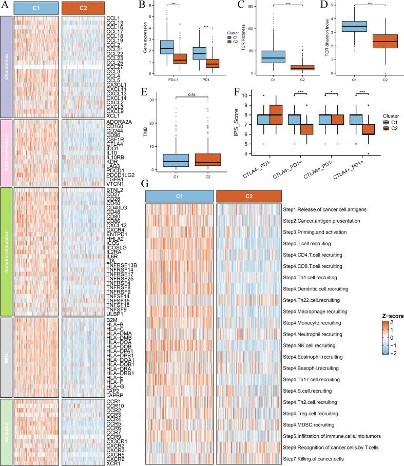
LUAD patients were divided into two clusters based on 27 Breg-related genes. Patients in Cluster C1 exhibited better prognosis, along with higher immune cell infiltration and immune molecule expression levels, displaying characteristics of a "hot immune" phenotype. The BREGI demonstrated robust predictive power for LUAD patient prognosis across various cohorts. Patients with high BREGI were associated with poor prognosis, higher gene mutation frequencies, a "cold immune" phenotype, and potential resistance to immunotherapy.

CONCLUSIONS

Breg-related genes significantly characterize LUAD patients into distinct clusters, and the BREGI demonstrated strong prognostic value, providing new insights for future research on Bregs.

摘要

背景

调节性B细胞(Bregs)是B细胞的一个独特亚群,在调节免疫反应和维持癌性环境中的免疫耐受方面发挥着关键作用。然而,它们在肺腺癌(LUAD)中的功能在很大程度上仍未得到充分研究。本研究旨在探讨Breg相关基因在LUAD背景下的作用。

方法

使用ConsensusClusterPlus软件包将LUAD患者分为两个亚组。然后,利用这两个亚组之间的差异表达基因,使用32种算法构建BREGI,包括传统回归、机器学习、深度学习以及274种不同组合。训练集TCGA-LUAD以及单核苷酸变异(SNV)和拷贝数变异(CNV)数据来自TCGA数据库。从GEO下载了七个外部验证集和一个单细胞RNA测序集。整理来自TIDE、TCIA和TIGER网站的数据以评估免疫治疗的有效性。

结果

基于27个Breg相关基因,LUAD患者被分为两个亚组。C1亚组的患者预后较好,免疫细胞浸润和免疫分子表达水平较高,表现出“热免疫”表型特征。BREGI在不同队列中对LUAD患者的预后显示出强大的预测能力。BREGI高的患者预后较差,基因突变频率较高,表现为“冷免疫”表型,并且可能对免疫治疗耐药。

结论

Breg相关基因显著地将LUAD患者分为不同亚组,且BREGI显示出强大的预后价值,为未来关于Bregs的研究提供了新的见解。

https://cdn.ncbi.nlm.nih.gov/pmc/blobs/c697/12343544/9894dc79c575/fimmu-16-1595408-g001.jpg

文献AI研究员

20分钟写一篇综述,助力文献阅读效率提升50倍。

立即体验

用中文搜PubMed

大模型驱动的PubMed中文搜索引擎

马上搜索

文档翻译

学术文献翻译模型,支持多种主流文档格式。

立即体验