Suppr超能文献

用于哮喘治疗的受孢子启发的吸入式药物递送系统。

Spore-inspired inhalation drug delivery system for asthma therapy.

作者信息

Tong Mengqi, Kuang Xi, Jiang Qiaoying, Li Gaoxiang, Jin Lulu, Ye Yihao, Pan Yi, Zhu Yang, Mou Xiaozhou, Mao Zhengwei, Zheng Yueliang

机构信息

Emergency and Critical Care Center, Department of Emergency Medicine, Zhejiang Provincial People's Hospital (Affiliated People's Hospital), Hangzhou Medical College, Hangzhou, 310014, China.

MOE Key Laboratory of Macromolecular Synthesis and Functionalization, Department of Polymer Science and Engineering, Zhejiang University, Hangzhou, 310027, China.

出版信息

Bioact Mater. 2025 Aug 6;53:801-818. doi: 10.1016/j.bioactmat.2025.07.045. eCollection 2025 Nov.

Abstract

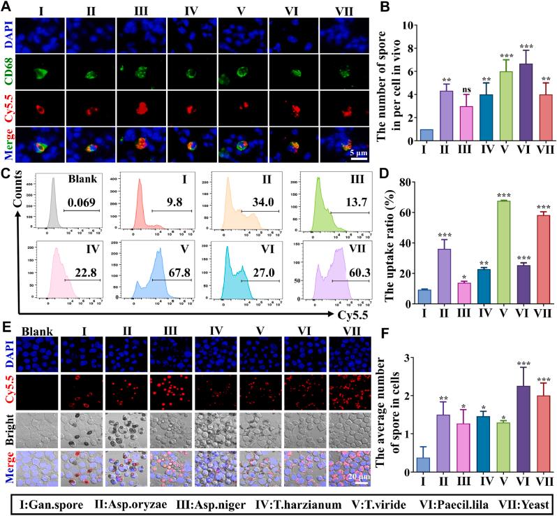
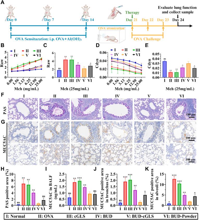
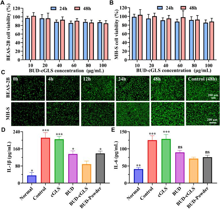
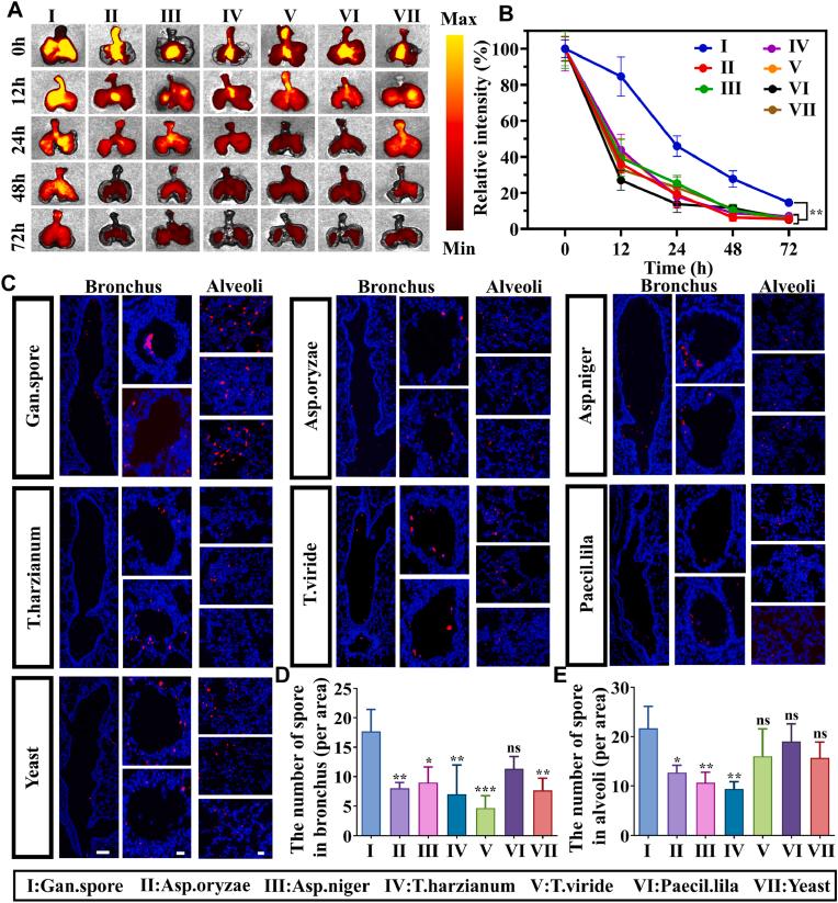
The delivery efficiency of drugs in the lung is crucial for inhaled therapies targeting pulmonary diseases. However, current inhalation carriers face challenges overcoming pulmonary barriers, leading to insufficient delivery efficiency. To tackle this limitation, we have developed a "spore-inspired" strategy. Ganoderma lucidum spores (GLS) provide dual delivery advantages: their natural morphology promotes bronchial-alveolar deposition while evading macrophage endocytosis, enhancing pulmonary retention. Using these features, a biomimetic carrier called carbonized GLS (cGLS) is created through precise carbonization, which preserves the spores' natural morphological benefits while reducing the immune response and increasing drug-loading capacity. Subsequently, we develop the spore-inspired inhalation drug delivery system BUD-cGLS by loading the asthma medication budesonide (BUD), which facilitates accurate regulation of the "deposition-escape-release" process. In the OVA-induced asthma model, BUD-cGLS significantly reduces airway resistance, suppresses mucin secretion, and decreases inflammatory cytokines. Overall, these findings highlight the potential of this spore-inspired carrier as a promising inhalation platform for delivering drugs to treat asthma and other pulmonary diseases.

摘要

药物在肺部的递送效率对于针对肺部疾病的吸入疗法至关重要。然而,目前的吸入载体在克服肺部屏障方面面临挑战,导致递送效率不足。为了解决这一限制,我们开发了一种“受孢子启发”的策略。灵芝孢子(GLS)具有双重递送优势:其天然形态促进支气管肺泡沉积,同时避免巨噬细胞内吞作用,增强肺部滞留。利用这些特性,通过精确碳化创建了一种名为碳化灵芝孢子(cGLS)的仿生载体,它保留了孢子的天然形态优势,同时减少免疫反应并提高载药能力。随后,我们通过加载哮喘药物布地奈德(BUD)开发了受孢子启发的吸入药物递送系统BUD-cGLS,它有助于精确调节“沉积-逃逸-释放”过程。在卵清蛋白诱导的哮喘模型中,BUD-cGLS显著降低气道阻力,抑制粘蛋白分泌,并减少炎性细胞因子。总体而言,这些发现突出了这种受孢子启发的载体作为一种有前景的吸入平台用于递送药物治疗哮喘和其他肺部疾病的潜力。

https://cdn.ncbi.nlm.nih.gov/pmc/blobs/d6bd/12347991/6415c796854a/ga1.jpg

文献AI研究员

20分钟写一篇综述,助力文献阅读效率提升50倍。

立即体验

用中文搜PubMed

大模型驱动的PubMed中文搜索引擎

马上搜索

文档翻译

学术文献翻译模型,支持多种主流文档格式。

立即体验