Suppr超能文献

白藜芦醇通过糖酵解途径影响乳腺癌生物学功能的作用机制

Mechanism of Action of Resveratrol Affecting the Biological Function of Breast Cancer Through the Glycolytic Pathway.

作者信息

Gao Yu, Wang Yao Yao, Wang Bao Di, Hu Qun Ying, Jiang Ji Rui, Feng Bo, Gao Xiu Li, Liu Li Kun, Zhu Wen Bin, Yue Li Ling

机构信息

Phase I Clinical Research Center, The Third Affiliated Hospital of Qiqihar Medical University, Qiqihar, Heilongjiang, China.

Department of Medical Technology, Qiqihar Medical University, Qiqihar, Heilongjiang, China.

出版信息

World J Oncol. 2025 Jul 8;16(4):375-387. doi: 10.14740/wjon2586. eCollection 2025 Aug.

Abstract

BACKGROUND

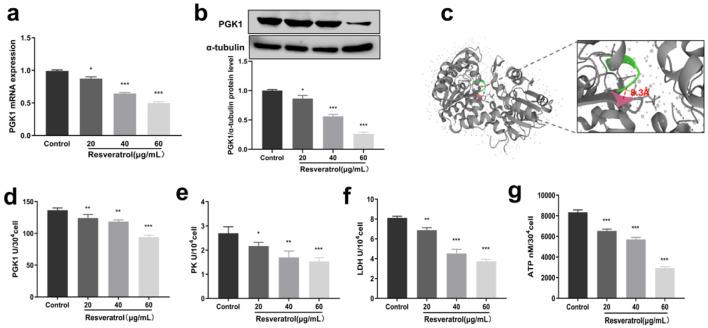
Phosphoglycerate kinase 1 (PGK1) plays a crucial role in the glycolytic pathway and its overexpression has a negative impact on tumor development and prognosis. Resveratrol, a natural polyphenolic compound, has gained significant attention in recent years due to its anti-inflammatory, antioxidant, and anti-tumor properties. However, the mechanism by which resveratrol inhibits breast cancer growth, invasion, and metastasis through the PGK1 glycolytic pathway is still not fully understood.

METHODS

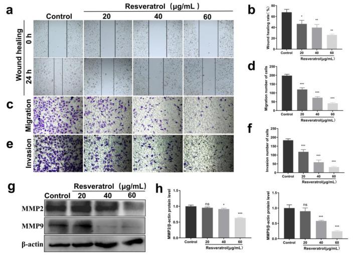
We used the Gene Expression Profiling Interactive Analysis (GEPIA) and the Human Protein Atlas database to analyze the expression levels of glycolytic enzymes in different breast tissues and their correlation with the prognosis of breast cancer patients. The effect of resveratrol on the biological functions of breast cancer was studied through wound healing experiments and Transwell migration and invasion experiments. Reverse transcription quantitative polymerase chain reaction (RT-qPCR), Western blot, and mouse tumorigenesis experiments were used to explore the possible molecular mechanism of resveratrol inhibiting the occurrence and development of breast cancer.

RESULTS

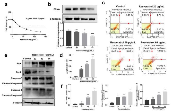
Resveratrol exerted oncogenic effects both and . In our study, we provided additional evidence to support the role of resveratrol in breast cancer treatment. Specifically, we found that resveratrol effectively reduced the expression of PGK1 in BT-549 cells. This reduction is achieved by regulating an important transcription factor c-Myc. As a result, the cellular glycolytic pathway is blocked, leading to the inhibition of malignant biological behavior in breast cancer cells.

CONCLUSION

Our findings suggest that targeting the PGK1 glycolytic pathway could be a promising approach for resveratrol-based treatment of breast cancer.

摘要

背景

磷酸甘油酸激酶1(PGK1)在糖酵解途径中起关键作用,其过表达对肿瘤的发生发展及预后有负面影响。白藜芦醇是一种天然多酚化合物,近年来因其抗炎、抗氧化和抗肿瘤特性而备受关注。然而,白藜芦醇通过PGK1糖酵解途径抑制乳腺癌生长、侵袭和转移的机制仍未完全阐明。

方法

我们使用基因表达谱交互分析(GEPIA)和人类蛋白质图谱数据库分析不同乳腺组织中糖酵解酶的表达水平及其与乳腺癌患者预后的相关性。通过伤口愈合实验、Transwell迁移和侵袭实验研究白藜芦醇对乳腺癌生物学功能的影响。采用逆转录定量聚合酶链反应(RT-qPCR)、蛋白质免疫印迹法和小鼠成瘤实验探讨白藜芦醇抑制乳腺癌发生发展的可能分子机制。

结果

白藜芦醇在……方面均发挥致癌作用。在我们的研究中,我们提供了额外的证据来支持白藜芦醇在乳腺癌治疗中的作用。具体而言,我们发现白藜芦醇可有效降低BT-549细胞中PGK1的表达。这种降低是通过调节重要转录因子c-Myc实现的。结果,细胞糖酵解途径被阻断,导致乳腺癌细胞的恶性生物学行为受到抑制。

结论

我们的研究结果表明,靶向PGK1糖酵解途径可能是基于白藜芦醇治疗乳腺癌的一种有前景的方法。

https://cdn.ncbi.nlm.nih.gov/pmc/blobs/9fa6/12339261/d513c9ce82ba/wjon-16-04-375-g001.jpg

文献AI研究员

20分钟写一篇综述,助力文献阅读效率提升50倍。

立即体验

用中文搜PubMed

大模型驱动的PubMed中文搜索引擎

马上搜索

文档翻译

学术文献翻译模型,支持多种主流文档格式。

立即体验