Suppr超能文献

从早期分化的基因组中洞察被子植物进化和谱系特异性木脂素生物合成。

Insights into angiosperm evolution and lineage-specialized lignan biosynthesis from the early-diverging genome.

作者信息

Liu Jiushi, Xiong Ruilin, Liu Leijiao, Zhou Tai-Ping, Xue Jiayu, Sun Dan, Gao Ranran, Chen Shanshan, Xu Rui, Xing Yuanyuan, Peng Shuang, Li Bin, Wei Xueping, Sun Wei, Li Xiwen, Ai Jun, Luo Hongmei, Zhang Bengang, Wang Binju, Xu Zhichao, Liu Haitao

机构信息

State Key Laboratory for Quality Ensurance and Sustainable Use of Dao-di Herbs, Institute of Medicinal Plant Development, Chinese Academy of Medical Sciences and Peking Union Medical College, Beijing 100193, P. R. China.

State Key Laboratory of Bioactive Substance and Function of Natural Medicines, Beijing 100700, P. R. China.

出版信息

Sci Adv. 2025 Aug 15;11(33):eadw0486. doi: 10.1126/sciadv.adw0486.

Abstract

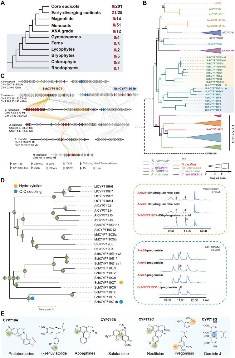
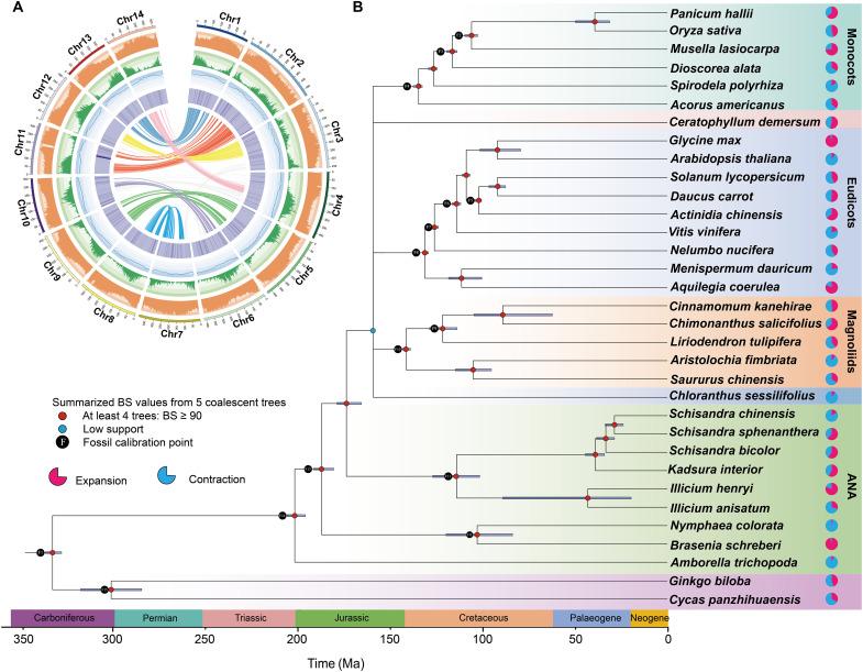
Schisandraceae, an early-diverging angiosperm lineage, produces dibenzocyclooctadiene (DBCOD) lignans, unique bioactive compounds with liver-protecting properties. Although DBCOD lignan chemodiversity is well documented, their biosynthesis and evolution remain unclear. Here, we present a high-quality genome, completing genomic representation of early angiosperms. Phylogenetic analysis confirms Austrobaileyales as sister to monocots, magnoliids, and eudicots, clarifying their evolutionary position. We identified an Austrobaileyales-specific whole-genome duplication postdiversification from Amborellales and Nymphaeales. Integrating coexpression networks and biochemical assays, we delineated five key steps in DBCOD lignan biosynthesis, including dimerization, hydroxylation, methylation, and C─C phenol coupling. Notably, we found SchCYP719G1b, a previously unidentified enzyme catalyzing C─C linkage to form the signature DBCOD scaffold. Substrate selectivity assays and quantum mechanical/molecular mechanics calculations suggested that the -hydroxyl diradical electronic properties preferentially drive selective C2─C2' coupling over alternative pathways. Our findings illuminate early angiosperm evolution and the molecular basis of specialized lignan diversity.

摘要

五味子科是一个早期分化的被子植物谱系,能产生二苯并环辛二烯(DBCOD)木脂素,这是一类具有肝脏保护特性的独特生物活性化合物。尽管DBCOD木脂素的化学多样性已有充分记载,但其生物合成和进化仍不清楚。在此,我们展示了一个高质量基因组,完善了早期被子植物的基因组图谱。系统发育分析证实,木兰藤目是单子叶植物、木兰类植物和真双子叶植物的姐妹类群,明确了它们的进化位置。我们确定了木兰藤目在与无油樟目和睡莲目分化后发生的一次全基因组复制事件。通过整合共表达网络和生化分析,我们描绘了DBCOD木脂素生物合成的五个关键步骤,包括二聚化、羟基化、甲基化和碳 - 碳酚偶联。值得注意的是,我们发现了SchCYP719G1b,这是一种先前未被鉴定的酶,可催化碳 - 碳键形成标志性的DBCOD骨架。底物选择性测定和量子力学/分子力学计算表明,α-羟基双自由基的电子性质优先驱动选择性的C2 - C2'偶联而非其他途径。我们的研究结果阐明了早期被子植物的进化以及特殊木脂素多样性的分子基础。

https://cdn.ncbi.nlm.nih.gov/pmc/blobs/7d5e/12356260/da45b82d5b31/sciadv.adw0486-f1.jpg

文献AI研究员

20分钟写一篇综述,助力文献阅读效率提升50倍。

立即体验

用中文搜PubMed

大模型驱动的PubMed中文搜索引擎

马上搜索

文档翻译

学术文献翻译模型,支持多种主流文档格式。

立即体验