Suppr超能文献

下丘脑食欲素向海马CA1区的投射可减轻蓝光照射引起的认知和突触可塑性损伤。

Hypothalamic Orexin Projections to the Hippocampal CA1 Region Alleviate Cognitive and Synaptic Plasticity Impairments Induced by Blue Light Exposure.

作者信息

Feng Zhe, Li Qingqing, He Zhenquan, Yu Baocong, Mi Ting, Niu Jiandong, He Yuhong, Li Qi, Chen Xi, Niu Jianguo, Ding Dan

机构信息

School of Basic Medical Sciences, Ningxia Medical University, Yinchuan, China.

Key Laboratory of Craniocerebral Diseases of Ningxia Hui Autonomous Region, Ningxia Medical University, Yinchuan, China.

出版信息

CNS Neurosci Ther. 2025 Aug;31(8):e70551. doi: 10.1111/cns.70551.

Abstract

BACKGROUND AND OBJECTIVES

Exposure to blue light emitted from electronic devices has been shown to impair cognitive performance; however, the mechanisms underlying these deleterious effects remain poorly understood. Orexin neurons in the hypothalamus, which play a key role in modulating cognitive processes and synaptic plasticity, project directly to the hippocampus, a brain region critical for learning and memory. Therefore, our study provides novel insights into the neural mechanisms underlying blue light-related cognitive dysfunction.

METHODS AND RESULTS

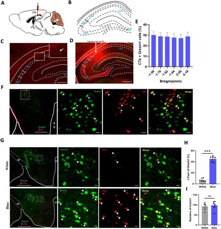
In this study, we evaluated cognitive impairments in mice subjected to 21 days of blue light exposure using open-field, novel object recognition, and Morris water maze tests. Electrophysiological recordings and Golgi staining revealed that synaptic plasticity was significantly impaired in blue light-exposed mice. The results of biochemical experiments indicated that the expression of Orexin-A, along with the synaptic plasticity-related factors PSD-95 and SYN-1, was downregulated at both the protein and gene levels in the hippocampus of mice following blue light exposure. Furthermore, retrograde tracing combined with immunofluorescence staining showed that hypothalamic orexin neurons projected to the hippocampus, and that CTb-labeled orexin neurons were significantly activated in the hypothalamus (c-FOS) of blue light-exposed mice. Notably, we found that chemogenetic activation of the hypothalamic orexin-hippocampus neural pathway significantly alleviated cognitive functions, accompanied by enhanced expression of Orexin-A, PSD-95, and SYN-1 at both the protein and gene levels.

CONCLUSIONS

These findings suggest that the hypothalamic orexin projections to the hippocampal CA1 region alleviate cognitive and synaptic plasticity impairments induced by blue light exposure.

摘要

背景与目的

研究表明,暴露于电子设备发出的蓝光会损害认知能力;然而,这些有害影响背后的机制仍知之甚少。下丘脑的食欲素神经元在调节认知过程和突触可塑性方面起关键作用,直接投射到海马体,而海马体是对学习和记忆至关重要的脑区。因此,我们的研究为蓝光相关认知功能障碍的神经机制提供了新的见解。

方法与结果

在本研究中,我们使用旷场试验、新物体识别试验和莫里斯水迷宫试验评估了接受21天蓝光照射的小鼠的认知障碍。电生理记录和高尔基染色显示,蓝光照射小鼠的突触可塑性显著受损。生化实验结果表明,蓝光照射后,小鼠海马体中食欲素A以及与突触可塑性相关的因子PSD-95和SYN-1的蛋白和基因水平均下调。此外,逆行追踪结合免疫荧光染色显示,下丘脑食欲素神经元投射到海马体,并且蓝光照射小鼠下丘脑(c-FOS)中CTb标记的食欲素神经元显著激活。值得注意的是,我们发现化学遗传学激活下丘脑食欲素-海马体神经通路可显著改善认知功能,同时蛋白和基因水平的食欲素A、PSD-95和SYN-1表达增强。

结论

这些发现表明,下丘脑向海马体CA1区的食欲素投射可减轻蓝光照射引起的认知和突触可塑性损伤。

https://cdn.ncbi.nlm.nih.gov/pmc/blobs/d5b1/12358687/b0a584d31a06/CNS-31-e70551-g004.jpg

文献AI研究员

20分钟写一篇综述,助力文献阅读效率提升50倍。

立即体验

用中文搜PubMed

大模型驱动的PubMed中文搜索引擎

马上搜索

文档翻译

学术文献翻译模型,支持多种主流文档格式。

立即体验