Suppr超能文献

强直性脊柱炎中GDF-15上调:通过韧带成纤维细胞成骨分化促进病理性骨化

Upregulated GDF-15 in Ankylosing Spondylitis: Pathologic Ossification Promotion through Ligament Fibroblast Osteogenic Differentiation.

作者信息

He Guoxian, Li Jiaxiao, Zhong Yanting, Hua Junying, Xu Jinrong, Cui Liao, Cui Yang

机构信息

Guangdong Provincial People's Hospital, Guangdong Academy of Medical Sciences, Southern Medical University, Guangzhou, Guangdong, China.

Gaoming District People's Hospital of Foshan City, Foshan, China.

出版信息

ACR Open Rheumatol. 2025 Aug;7(8):e70075. doi: 10.1002/acr2.70075.

Abstract

OBJECTIVE

To investigate the role of growth differentiation factor 15 (GDF-15) in ankylosing spondylitis (AS).

METHODS

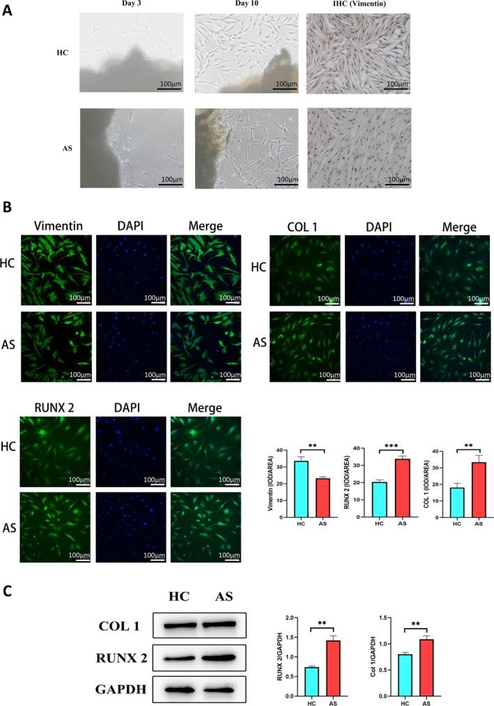
A proteoglycan-induced arthritis mouse model was established to mimic the pathologic changes of AS. Expression of GDF-15 in serum and the edge of the vertebral cartilage plate and the spinal entheseal sites in the model group was detected by enzyme-linked immunosorbent assay and immunohistochemistry. Then primary fibroblasts from the ligaments of patients with femoral neck fracture (healthy controls [HC]) and patients with AS were extracted. Western blotting, alkaline phosphatase (ALP) staining and activity assay, and alizarin red staining were used to detect the osteogenic ability of primary fibroblasts.

RESULTS

Expression of GDF-15 was up-regulated in serum and the edge of the vertebral cartilage plate and the spinal entheseal sites in the model group. In vitro, our results showed that GDF-15 promoted the osteogenic differentiation of HC and AS fibroblasts. Furthermore, our results showed that in AS fibroblasts, GDF-15 elevated the expression of osteogenic marker genes (SP7, RUNX2, and COL1) as well as p-glycogen synthase kinase 3β and β-catenin, which are involved in the Wnt/β-catenin signaling pathway. This effect of GDF-15 in AS fibroblasts could be reversed by the inhibitor of the Wnt/β-catenin signaling pathway, DKK-1, suggesting that GDF-15 promoted the osteogenic differentiation of AS fibroblasts via the Wnt/β-catenin signaling pathway. Furthermore, knockdown of GDF-15 also suppressed osteogenic differentiation and inhibited Wnt/β-catenin signaling in AS fibroblasts.

CONCLUSION

This study revealed aberrant up-regulation of GDF-15 in an AS mouse model and osteogenic effect of GDF-15 in AS fibroblasts via the Wnt/β-catenin signaling pathway, which may be one of the mechanisms and therapeutic targets of new bone formation in AS.

摘要

目的

探讨生长分化因子15(GDF-15)在强直性脊柱炎(AS)中的作用。

方法

建立蛋白聚糖诱导的关节炎小鼠模型以模拟AS的病理变化。通过酶联免疫吸附测定和免疫组织化学检测模型组血清、椎体软骨板边缘和脊柱附着点处GDF-15的表达。然后提取股骨颈骨折患者(健康对照[HC])和AS患者韧带中的原代成纤维细胞。采用蛋白质印迹法、碱性磷酸酶(ALP)染色及活性测定、茜素红染色检测原代成纤维细胞的成骨能力。

结果

模型组血清、椎体软骨板边缘和脊柱附着点处GDF-15的表达上调。在体外,我们的结果表明GDF-15促进了HC和成纤维细胞的成骨分化。此外,我们的结果表明,在AS成纤维细胞中,GDF-15提高了成骨标记基因(SP7、RUNX2和COL)以及参与Wnt/β-连环蛋白信号通路的p-糖原合酶激酶3β和β-连环蛋白的表达。GDF-15在AS成纤维细胞中的这种作用可被Wnt/β-连环蛋白信号通路抑制剂DKK-1逆转,提示GDF-15通过Wnt/β-连环蛋白信号通路促进AS成纤维细胞的成骨分化。此外,敲低GDF-15也抑制了AS成纤维细胞的成骨分化并抑制了Wnt/β-连环蛋白信号通路。

结论

本研究揭示了AS小鼠模型中GDF-15异常上调以及GDF-15通过Wnt/β-连环蛋白信号通路对AS成纤维细胞的成骨作用,这可能是AS新骨形成的机制和治疗靶点之一。

https://cdn.ncbi.nlm.nih.gov/pmc/blobs/d6c4/12358933/f6eb1f0f6e7d/ACR2-7-e70075-g001.jpg

文献AI研究员

20分钟写一篇综述,助力文献阅读效率提升50倍。

立即体验

用中文搜PubMed

大模型驱动的PubMed中文搜索引擎

马上搜索

文档翻译

学术文献翻译模型,支持多种主流文档格式。

立即体验