Suppr超能文献

表达非分泌型抗诱饵IL-18突变体的溶瘤痘苗病毒具有增强的安全性,并能引发强大的抗肿瘤作用。

Oncolytic vaccinia virus expressing non-secreted decoy-resistant IL-18 mutein elicits potent antitumor effects with enhanced safety.

作者信息

Ye Junjie, Chen Lingjuan, Patel Sefali, Ming Pingpo, Li Chunyan, Waltermire Julia, Zhao Jinshun, Ren Jinghua, Bartlett David L, Liu Zuqiang

机构信息

Allegheny Health Network Cancer Institute, Pittsburgh, PA 15212, USA.

Department of Surgery, Drexel University College of Medicine, Philadelphia, PA 19104, USA.

出版信息

Mol Ther Oncol. 2025 Jul 21;33(3):201022. doi: 10.1016/j.omton.2025.201022. eCollection 2025 Sep 18.

Abstract

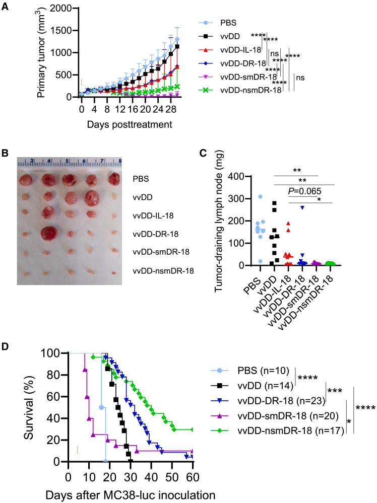
Cytokines are promising for cancer treatment but face challenges like short half-lives, high-dose requirements, and systemic toxicity. Oncolytic viruses provide an ideal platform to overcome these limitations by delivering cytokines directly to tumor sites, enabling high local concentrations within the tumor microenvironment (TME). This study utilized an oncolytic vaccinia virus (oVV) to deliver interleukin-18 (IL-18) and its variants and assessed their antitumor effects across different tumor models. The non-secreted mature IL-18 mutein (nsmDR-18)-expressing oVV demonstrated potent antitumor efficacy with reduced systemic toxicity. It increased the expression of antitumor factors, including IL-2, interferon gamma (IFN-γ), granzyme B, and perforin, while expanding tumor-reactive CD39CD103CD8 T cells and reducing severely exhausted PD-1TIM-3CD8 T cells, thereby transforming immunologically "cold" tumors into "hot" tumors. However, nsmDR-18-expressing oVV treatment also elevated regulatory T cells (Tregs) and upregulated immune checkpoint molecules (PD-1, PD-L1, and CTLA-4). Combining nsmDR-18-expressing oVV with anti-CTLA-4 antibody significantly improved overall survival and induced systemic, tumor-specific antitumor immunity. These results highlight the potential of nsmDR-18-expressing oVV as a therapeutic strategy, supporting further exploration in clinical trials.

摘要

细胞因子在癌症治疗方面前景广阔,但面临着诸如半衰期短、需要高剂量以及全身毒性等挑战。溶瘤病毒提供了一个理想的平台,通过将细胞因子直接递送至肿瘤部位,在肿瘤微环境(TME)中实现高局部浓度,从而克服这些限制。本研究利用一种溶瘤痘苗病毒(oVV)来递送白细胞介素-18(IL-18)及其变体,并评估它们在不同肿瘤模型中的抗肿瘤作用。表达非分泌型成熟IL-18突变体(nsmDR-18)的oVV显示出强大的抗肿瘤功效,同时全身毒性降低。它增加了包括IL-2、干扰素γ(IFN-γ)、颗粒酶B和穿孔素在内的抗肿瘤因子的表达,同时扩增了肿瘤反应性CD39CD103CD8 T细胞,并减少了严重耗竭的PD-1TIM-3CD8 T细胞,从而将免疫“冷”肿瘤转变为“热”肿瘤。然而,表达nsmDR-18的oVV治疗也升高了调节性T细胞(Tregs)并上调了免疫检查点分子(PD-1、PD-L1和CTLA-4)。将表达nsmDR-18的oVV与抗CTLA-4抗体联合使用可显著提高总生存率,并诱导全身的、肿瘤特异性的抗肿瘤免疫。这些结果突出了表达nsmDR-18的oVV作为一种治疗策略的潜力,支持在临床试验中进一步探索。

https://cdn.ncbi.nlm.nih.gov/pmc/blobs/9766/12354812/db0c56b10d65/fx1.jpg

文献AI研究员

20分钟写一篇综述,助力文献阅读效率提升50倍。

立即体验

用中文搜PubMed

大模型驱动的PubMed中文搜索引擎

马上搜索

文档翻译

学术文献翻译模型,支持多种主流文档格式。

立即体验