Suppr超能文献

探索植物α-淀粉酶抑制剂:作用机制及在害虫防治中的潜在应用

Exploring Plant α-Amylase Inhibitors: Mechanisms and Potential Application for Insect Pest Control.

作者信息

Basso Marcos Fernando, Valencia-Jiménez Arnubio, Celso Fabrizio Lo, Gerhardt Isabel Rodrigues, Higgins Thomas Joseph V, Grossi-de-Sa Maria Fatima

机构信息

Embrapa Genetic Resources and Biotechnology Brasília Distrito, Federal, Brazil.

National Institute of Science and Technology, INCT PlantStress Biotech, EMBRAPA, Brasília, Distrito Federal, Brazil.

出版信息

Biotechnol J. 2025 Aug;20(8):e70098. doi: 10.1002/biot.70098.

Abstract

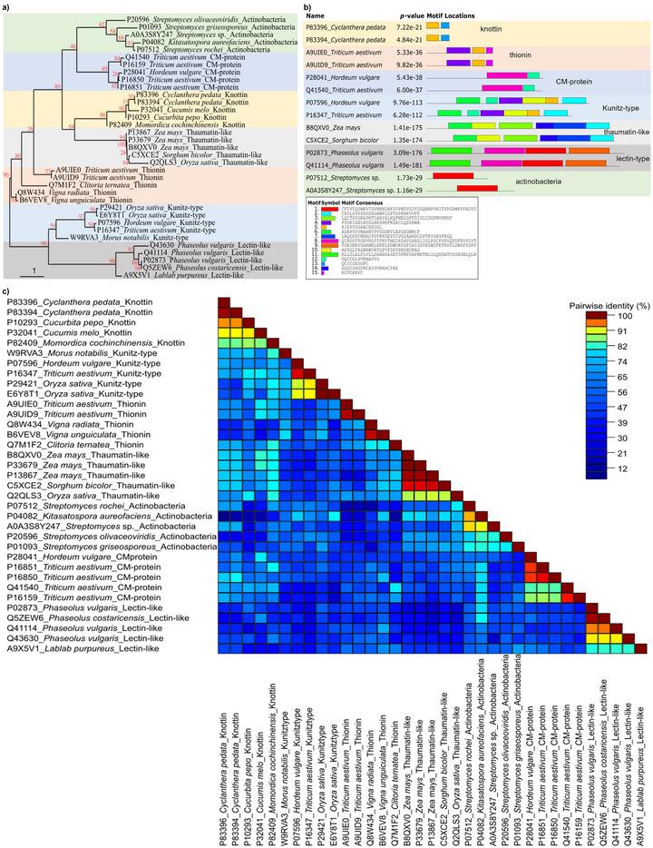
α-Amylases are found in microbes, plants, and animals, including insect pests. They play crucial roles in catalyzing the hydrolysis of α-1,4-glucan bonds within starch, glycogen, and related carbohydrates, forming shorter oligomers. In green plants, these enzymes are pivotal for starch degradation during photosynthesis and seed germination, whereas in phytophagous insect pests, they predominantly facilitate seed parasitism by degrading raw starch granules. Amylase inhibitors in plants appear to function as part of their defense against pests and pathogens. In the context of insect pests, some of these amylase inhibitors can target α-amylases in the digestive system of certain insects. Both mono- and dicotyledonous plants harbor multiple genes encoding proteinaceous α-amylase inhibitors. Previous studies have demonstrated that α-amylase inhibitors, whether produced in vitro or overexpressed in transgenic plants, can exhibit entomotoxic activity against certain insect pests. Field trials involving transgenic plants that overexpress α-amylase inhibitors have been conducted, laying the foundation for the potential commercialization of crops engineered with these genes. Herein, this review explores the molecular interactions between plant α-amylase inhibitors and insect α-amylases, shedding light on the underlying mechanisms of action, structural diversity, and assessing the broader biotechnological applications of this promising strategy.

摘要

α-淀粉酶存在于微生物、植物和动物(包括害虫)中。它们在催化淀粉、糖原及相关碳水化合物中α-1,4-葡聚糖键的水解,形成较短的寡聚物方面发挥着关键作用。在绿色植物中,这些酶对于光合作用和种子萌发过程中的淀粉降解至关重要,而在植食性害虫中,它们主要通过降解生淀粉颗粒来促进种子寄生。植物中的淀粉酶抑制剂似乎作为其对害虫和病原体防御的一部分发挥作用。在害虫方面,其中一些淀粉酶抑制剂可以靶向某些昆虫消化系统中的α-淀粉酶。单子叶植物和双子叶植物都含有多个编码蛋白质类α-淀粉酶抑制剂的基因。先前的研究表明,α-淀粉酶抑制剂无论是在体外产生还是在转基因植物中过表达,都可以对某些害虫表现出昆虫毒性活性。已经进行了涉及过表达α-淀粉酶抑制剂的转基因植物的田间试验,为利用这些基因培育的作物的潜在商业化奠定了基础。在此,本综述探讨了植物α-淀粉酶抑制剂与昆虫α-淀粉酶之间的分子相互作用,揭示了其潜在的作用机制、结构多样性,并评估了这一有前景策略的更广泛生物技术应用。

https://cdn.ncbi.nlm.nih.gov/pmc/blobs/79cf/12363435/b7965312a91d/BIOT-20-e70098-g001.jpg

文献AI研究员

20分钟写一篇综述,助力文献阅读效率提升50倍。

立即体验

用中文搜PubMed

大模型驱动的PubMed中文搜索引擎

马上搜索

文档翻译

学术文献翻译模型,支持多种主流文档格式。

立即体验