Suppr超能文献

RBM15通过靶向TNFSF9的mA甲基化并诱导肿瘤相关巨噬细胞极化为M2表型来增强三阴性乳腺癌对紫杉醇的耐药性。

RBM15 enhances paclitaxel resistance in triple-negative breast cancer by targeting mA methylation of TNFSF9 and inducing polarization of tumor-associated macrophages to M2 phenotype.

作者信息

Fu Jinkun, Wei Chao, Chen Yijian, He Xiaoming, Zhang Kun

机构信息

Department of General Surgery, Xianyang Hospital of Yan'an University, Xianyang, Shaanxi, China.

Department of Tumor and Thoracic Surgery, Xianyang Hospital of Yan'an University, No. 38 Wenlin Road, Xianyang, Shaanxi, 712000, China.

出版信息

Hereditas. 2025 Aug 19;162(1):167. doi: 10.1186/s41065-025-00534-0.

Abstract

BACKGROUND

Triple-negative breast cancer (TNBC) is one of the breast cancer subtypes with a poor prognosis, and the current main treatment modalities include surgical resection and adjuvant chemotherapy. However, the development of drug resistance in tumor cells to chemotherapeutic agents poses great challenges to anticancer treatment.

METHODS

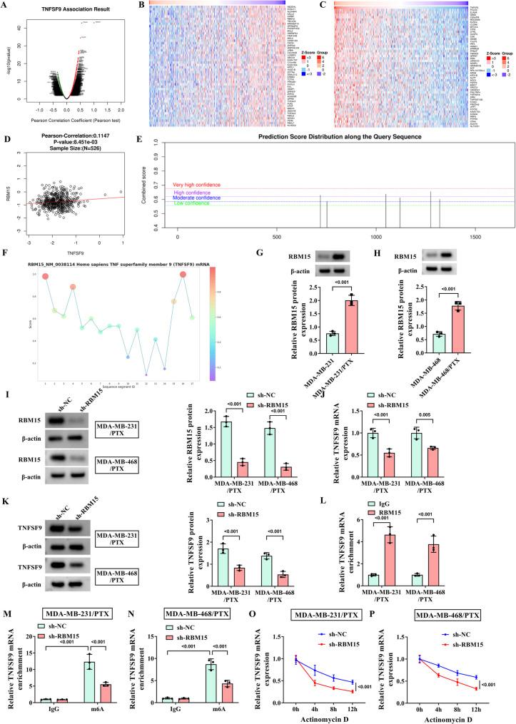
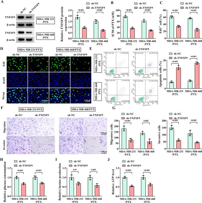
Bioinformatics analysis was used to screen the up-regulated genes in paclitaxel (PTX)-resistant TNBC cells. Cell viability was measured by a CCK-8 kit. TNFSF9 (Tumor necrosis factor receptor superfamily member 9) protein level was detected by Western blot (WB) assay. PTX-resistant TNBC cell lines (MDA-MB-231/PTX, MDA-MB-468/PTX) were constructed and their drug resistance was shown by IC50. The EdU, flow cytometry, Transwell, and other commercial kits were applied to detect the proliferation, apoptosis, migration, invasion, macrophage M2 polarization, and glycolysis of PTX-resistant TNBC cells. RBM15 (RNA binding motif protein 15) levels were measured by RT-qPCR and WB assays. The RIP, MeRIP, and actinomycin D assays were used to analyze the interaction between TNFSF9 and RBM15. The effect of RBM15/TNFSF9 on PTX sensitivity in vivo was verified by xenograft tumor experiments.

RESULTS

TNFSF9 was highly expressed in PTX-resistant TNBC cells. Silencing of TNFSF9 enhanced the sensitivity to PTX. Silencing TNFSF9 induced polarization of macrophages from M2 to M1 phenotype and the release of IL-1β and TNF-α, but decreased the levels of IL-10 and TGF-β. RBM15 targeted the N6-adenylate methylation (mA) modification of TNFSF9, and overexpression of TNFSF9 could reverse the tumor-suppressing effect of silencing RBM15 on PTX-resistant TNBC cells in vitro and transplanted tumors in vivo. Samples from PTX-sensitive and PTX-resistant TNBC patients proved that RBM15 regulated TNFSF9's high expression in PTX-resistant TNBC tissues.

CONCLUSION

This study demonstrated that RBM15 enhanced PTX resistance in TNBC by promoting mA methylation in TNFSF9 and inducing M2 polarization of tumor-associated macrophages.

摘要

背景

三阴性乳腺癌(TNBC)是预后较差的乳腺癌亚型之一,目前主要的治疗方式包括手术切除和辅助化疗。然而,肿瘤细胞对化疗药物产生耐药性给抗癌治疗带来了巨大挑战。

方法

采用生物信息学分析筛选紫杉醇(PTX)耐药的TNBC细胞中上调的基因。用CCK-8试剂盒检测细胞活力。通过蛋白质免疫印迹(WB)分析检测肿瘤坏死因子受体超家族成员9(TNFSF9)蛋白水平。构建PTX耐药的TNBC细胞系(MDA-MB-231/PTX、MDA-MB-468/PTX),并通过半数抑制浓度(IC50)显示其耐药性。应用EdU、流式细胞术、Transwell等商业试剂盒检测PTX耐药的TNBC细胞的增殖、凋亡、迁移、侵袭、巨噬细胞M2极化和糖酵解。通过逆转录定量聚合酶链反应(RT-qPCR)和WB分析检测RNA结合基序蛋白15(RBM15)水平。采用RNA免疫沉淀(RIP)、甲基化RNA免疫沉淀(MeRIP)和放线菌素D分析来分析TNFSF9与RBM15之间的相互作用。通过异种移植瘤实验验证RBM15/TNFSF9对体内PTX敏感性的影响。

结果

TNFSF9在PTX耐药的TNBC细胞中高表达。沉默TNFSF9可增强对PTX的敏感性。沉默TNFSF9可诱导巨噬细胞从M2表型向M1表型极化,并释放白细胞介素-1β(IL-1β)和肿瘤坏死因子-α(TNF-α),但降低IL-10和转化生长因子-β(TGF-β)的水平。RBM15靶向TNFSF9的N6-腺苷酸甲基化(mA)修饰,过表达TNFSF9可逆转沉默RBM15对体外PTX耐药的TNBC细胞和体内移植瘤的抑癌作用。来自PTX敏感和PTX耐药TNBC患者的样本证明,RBM15调节TNFSF9在PTX耐药TNBC组织中的高表达。

结论

本研究表明,RBM15通过促进TNFSF9的mA甲基化和诱导肿瘤相关巨噬细胞的M2极化来增强TNBC对PTX的耐药性。

https://cdn.ncbi.nlm.nih.gov/pmc/blobs/6e5c/12362948/05186394c776/41065_2025_534_Figa_HTML.jpg

文献AI研究员

20分钟写一篇综述,助力文献阅读效率提升50倍。

立即体验

用中文搜PubMed

大模型驱动的PubMed中文搜索引擎

马上搜索

文档翻译

学术文献翻译模型,支持多种主流文档格式。

立即体验