Suppr超能文献

脓毒症免疫抑制的研究趋势与主题:2004年至2024年全球研究的文献计量学与可视化分析

Research trends and topics on sepsis immunosuppression: a bibliometric and visual analysis of global research from 2004 to 2024.

作者信息

Yin Ji, Wan Yantong, Chen Guangqin, Li Nanhong, Liu Fei, Luo Haihua, Li Yijing, Li Shan, Jiang Yong

机构信息

Guangdong Provincial Key Laboratory of Proteomics, School of Basic Medical Sciences, Southern Medical University, Guangzhou, China.

Institute of Infection and Immunity, Henan Academy of Innovations in Medical Science, Zhengzhou, China.

出版信息

Front Med (Lausanne). 2025 Aug 4;12:1615753. doi: 10.3389/fmed.2025.1615753. eCollection 2025.

Abstract

BACKGROUND

Sepsis, a condition characterized by critical organ impairment resulting from dysregulated response to infection, remains a leading cause of mortality globally. Immunosuppression significantly dictates the clinical trajectory and ultimate prognosis in sepsis. Research on sepsis-related immunosuppression has gained substantial attention in recent years. However, a comprehensive and objective analysis of the current state of research remains scarce. This study employs bibliometric techniques and knowledge mapping to provide a visual analysis of trends and developments in sepsis immunosuppression, offering a systematic overview for researchers in the field.

OBJECTIVES

This study aims to: (1) Quantitatively characterize global publication trends, key contributors (countries/institutions/journals/authors), and collaborative networks in sepsis immunosuppression research (2004-2024); (2) Identify current hotspots and future directions in this field.

MATERIALS AND METHODS

Articles and reviews related to sepsis immunosuppression were sourced from the Web of Science Core Collection subject-specific searches. Bibliometric analyses were executed using Excel 365, CiteSpace, VOSviewer, and Bibliometrix (R-Studio's R-Tool).

RESULTS

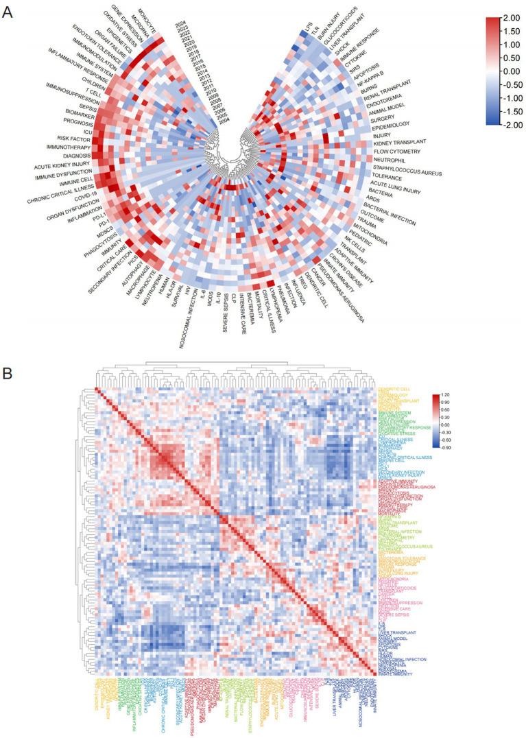
From January 1, 2004, to March 22, 2024, 3,082 articles on sepsis immunosuppression authored by 16,545 individuals across 116 institutions from 30 countries were identified. Collaborative network analysis highlights the United States as the leading contributor, with key institutions including the University of Florida and Washington University. Strong international collaboration is evident, particularly between the United States and China, as well as the United States and Germany. Frontiers in Immunology emerged as the most prolific journal, while Journal of Immunology garnered the highest co-citation frequency. Guillaume Monneret has published the greatest number of relevant articles, while Richard S. Hotchkiss is the most frequently co-cited author. The research predominantly focuses on immunology, molecular biology, and clinical treatments. Keyword analysis suggests that immune cells, cell death, and personalized clinical treatments are emerging research hotspots in the field.

CONCLUSION

This bibliometric analysis maps evolving trends and forecasts emerging hotspots in sepsis immunosuppression research, providing direction for future studies.

摘要

背景

脓毒症是一种因对感染的反应失调导致关键器官功能受损的病症,仍是全球主要的死亡原因。免疫抑制在很大程度上决定了脓毒症的临床进程和最终预后。近年来,脓毒症相关免疫抑制的研究受到了广泛关注。然而,对当前研究现状进行全面、客观分析的仍很匮乏。本研究采用文献计量学技术和知识图谱对脓毒症免疫抑制的趋势和发展进行可视化分析,为该领域的研究人员提供系统概述。

目的

本研究旨在:(1)定量描述脓毒症免疫抑制研究(2004 - 2024年)的全球发表趋势、主要贡献者(国家/机构/期刊/作者)和合作网络;(2)确定该领域当前的热点和未来方向。

材料与方法

与脓毒症免疫抑制相关的文章和综述来自科学网核心合集的主题特定搜索。使用Excel 365、CiteSpace、VOSviewer和Bibliometrix(R-Studio的R工具)进行文献计量分析。

结果

从2004年1月1日至2024年3月22日,共识别出30个国家116个机构的16,545人撰写的3082篇关于脓毒症免疫抑制的文章。合作网络分析表明,美国是主要贡献者,关键机构包括佛罗里达大学和华盛顿大学。明显存在强大的国际合作,特别是美国与中国以及美国与德国之间。《免疫学前沿》是发表文章最多的期刊,而《免疫学杂志》获得的共被引频次最高。纪尧姆·莫纳雷发表的相关文章数量最多,而理查德·S·霍奇基斯是被引频次最高的作者。研究主要集中在免疫学、分子生物学和临床治疗方面。关键词分析表明,免疫细胞、细胞死亡和个性化临床治疗是该领域新兴的研究热点。

结论

本文献计量分析描绘了脓毒症免疫抑制研究的演变趋势并预测了新兴热点,为未来研究提供了方向。

https://cdn.ncbi.nlm.nih.gov/pmc/blobs/023f/12358459/c8e9f1d3f076/fmed-12-1615753-g001.jpg

文献AI研究员

20分钟写一篇综述,助力文献阅读效率提升50倍。

立即体验

用中文搜PubMed

大模型驱动的PubMed中文搜索引擎

马上搜索

文档翻译

学术文献翻译模型,支持多种主流文档格式。

立即体验