Suppr超能文献

依普黄酮通过抑制腰椎不稳和糖尿病小鼠椎体骨质疏松及髓核细胞焦亡来改善椎间盘退变。

Ipriflavone ameliorates intervertebral disc degeneration by inhibiting osteoporosis of vertebral body and pyroptosis of the nucleus pulposus in instability of lumbar spine and diabetic mice.

作者信息

Sun Qi, Zhang Hai-Jing, Wang Hui, Ji Gang, Zhao Ya-Heng, Li Gao-Cen, Guo Shao-Shi, Lin Lu-Feng, Jin Yu-Jie, Zhang Xue-Li, Nan Xin-Yu, Liu Chang-Cheng, Liu Guo-Bin

机构信息

Department of Orthopedic Surgery, The First Hospital of Hebei Medical University, Hebei, China.

Nursing School, Hebei Medical University, Shijiazhuang, China.

出版信息

Front Bioeng Biotechnol. 2025 Aug 5;13:1639117. doi: 10.3389/fbioe.2025.1639117. eCollection 2025.

Abstract

BACKGROUND

Diabetes mellitus (DM) is a chronic metabolic disease, which can not only induce osteoporosis but also accelerate intervertebral disc degeneration (IVDD). Ipriflavone (IP), as a derivative of isoflavones, can not only control the level of blood glucose, but also improve the regulation of osteoporosis and cartilage extracellular matrix metabolism. However, there is no study on whether IP can effectively improve DM with IVDD.

METHODS

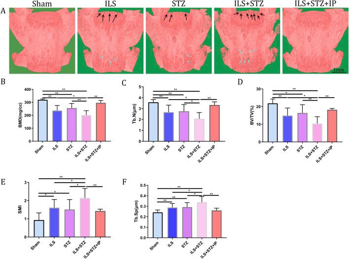
Sixty healthy female C57BL/6J mice were randomly assigned into five groups (Sham, Instability of lumbar spine (ILS), streptozotocin (STZ), ILS + STZ and ILS + STZ + IP groups; 12 per group). The body weight, fasting glucose and blood insulin levels were evaluated in each group of mice. The pathology of DM with IVDD was assessed by Micro-CT (μCT), Van Gieson (VG) staining, Alcian blue (Ab) staining, immunohistochemistry, Western blot and real-time polymerase chain reaction (RT-PCR).

RESULTS

IP significantly lowed fasting blood glucose and blood insulin levels. Histomorphological analysis revealed that IVDD was significantly exacerbated by the coexistence of ILS and DM, and markedly alleviated by IP. In details, IP markedly improved osteoporosis and microarchitecture of EP and vertebrae. Furthermore, IP ameliorated the cartilage extracellular matrix degradation, significantly increased Aggrecan and Col II expression and decreased the expression of MMP13 and ADAMTS-4. Moreover, IP inhibited EP sclerosis and NP pyroptosis by decreasing Runx2, Osterix, NLRP3, ASC, N-GSDMD and caspase1 expression.

CONCLUSION

The coexistence of ILS and DM further aggravates abnormal metabolic pathology and IVDD, which could be retarded by IP, suggesting that IP may be a potential therapeutic target for amelioration of the progression of DM with IVDD.

摘要

背景

糖尿病(DM)是一种慢性代谢性疾病,不仅可诱发骨质疏松,还会加速椎间盘退变(IVDD)。异黄酮衍生物依普黄酮(IP)不仅能控制血糖水平,还可改善骨质疏松及软骨细胞外基质代谢的调节。然而,关于IP能否有效改善合并IVDD的DM尚无相关研究。

方法

将60只健康雌性C57BL/6J小鼠随机分为五组(假手术组、腰椎不稳(ILS)组、链脲佐菌素(STZ)组、ILS + STZ组和ILS + STZ + IP组,每组12只)。评估每组小鼠的体重、空腹血糖和血胰岛素水平。采用显微CT(μCT)、维多利亚蓝(VG)染色、阿尔辛蓝(Ab)染色、免疫组织化学、蛋白质免疫印迹法和实时聚合酶链反应(RT-PCR)评估合并IVDD的DM的病理情况。

结果

IP显著降低空腹血糖和血胰岛素水平。组织形态学分析显示,ILS和DM共存会显著加重IVDD,而IP可明显缓解。具体而言,IP显著改善了EP和椎体的骨质疏松及微观结构。此外,IP改善了软骨细胞外基质降解,显著增加了聚集蛋白聚糖和Ⅱ型胶原的表达,并降低了基质金属蛋白酶13(MMP13)和含血小板反应蛋白基序的解聚蛋白样金属蛋白酶4(ADAMTS-4)的表达。此外,IP通过降低Runx2、osterix、NLRP3、ASC、N - GSDMD和半胱天冬酶1的表达来抑制EP硬化和NP细胞焦亡。

结论

ILS和DM共存会进一步加重异常代谢病理和IVDD,而IP可延缓这种情况,这表明IP可能是改善合并IVDD的DM进展的潜在治疗靶点。

https://cdn.ncbi.nlm.nih.gov/pmc/blobs/8557/12361155/2caf2d48b27b/fbioe-13-1639117-g001.jpg

文献AI研究员

20分钟写一篇综述,助力文献阅读效率提升50倍。

立即体验

用中文搜PubMed

大模型驱动的PubMed中文搜索引擎

马上搜索

文档翻译

学术文献翻译模型,支持多种主流文档格式。

立即体验