Suppr超能文献

代谢依赖性琥珀酰化调控抗生素耐药性的资源分配。

Metabolism-dependent succinylation governs resource allocation for antibiotic resistance.

作者信息

Wu Jia-Han, Chen Xuan-Wei, Liu Ying-Li, Wu Jia-Yao, Chen Zhuang-Gui, Peng Bo

机构信息

State Key Laboratory of Biocontrol, Guangdong Key Laboratory of Pharmaceutical Functional Genes, School of Life Sciences, Southern Marine Science and Engineering Guangdong Laboratory (Zhuhai), Sun Yat-sen University, Guangzhou 510275, China.

Laboratory for Marine Biology and Biotechnology, Qingdao Marine Science and Technology Center, Qingdao 266071, China.

出版信息

Sci Adv. 2025 Aug 22;11(34):eadu2856. doi: 10.1126/sciadv.adu2856.

Abstract

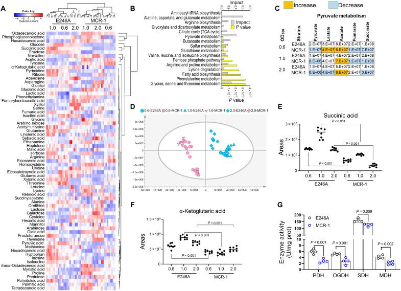
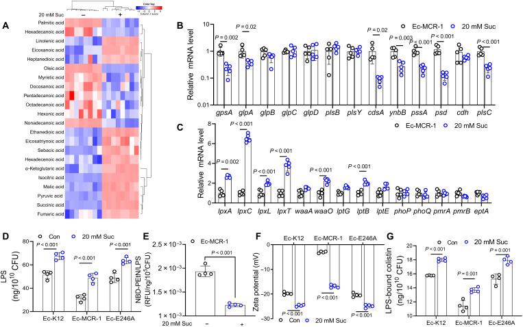
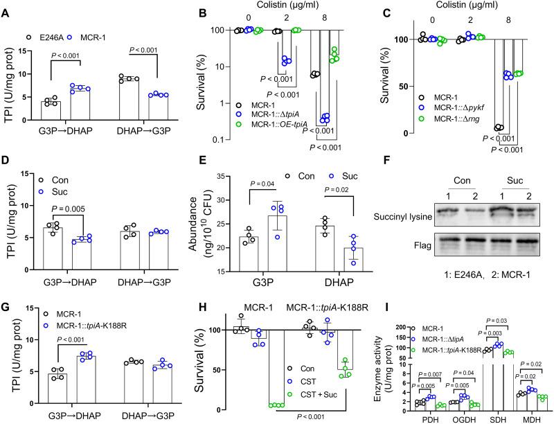
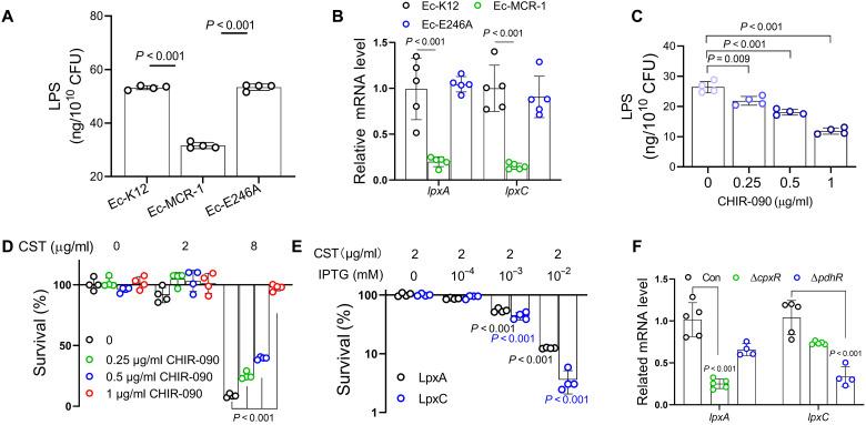
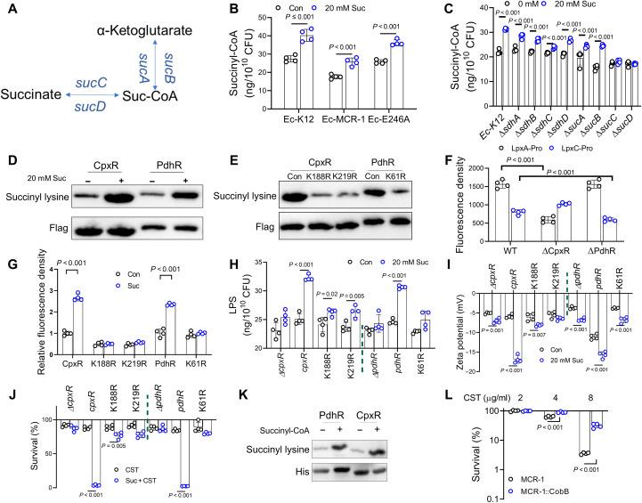
The mechanisms that organisms allocate resources to sustain biological phenotypes remain largely unknown. Here, we use mobilized colistin resistance (), which modifies lipopolysaccharide (LPS) to confer colistin resistance, as a model to explore how bacteria reallocate resources to support -mediated resistance. We show that bacteria redirect resources from glycolysis, the pyruvate cycle, and LPS biosynthesis toward glycerophospholipid metabolism to produce phosphatidylethanolamine, the substrate for to modify LPS, while reducing LPS content to limit colistin binding. This reallocation down-regulates succinyl-coenzyme A (CoA) to diminish succinylation of proteins including triosephosphate isomerase (TPI), CpxR, and PdhR, thereby sustaining resistance. Exogenous succinate or α-ketoglutarate restores succinylation in a succinyl-CoA-dependent manner. Succinylation of TPI redirects metabolic flux to glycolysis and the pyruvate cycle, while succinylation of CpxR and PdhR up-regulates LPS biosynthesis, ultimately attenuating colistin resistance. Thus, we reveal a previously unrecognized mechanism by which bacteria regulate resource allocation through metabolism-driven posttranslational protein modification, offering strategies to combat antibiotic resistance.

摘要

生物体分配资源以维持生物学表型的机制在很大程度上仍然未知。在这里,我们使用可移动的黏菌素抗性(),它通过修饰脂多糖(LPS)来赋予黏菌素抗性,作为一个模型来探索细菌如何重新分配资源以支持介导的抗性。我们表明,细菌将资源从糖酵解、丙酮酸循环和LPS生物合成转向甘油磷脂代谢,以产生磷脂酰乙醇胺,这是修饰LPS的底物,同时降低LPS含量以限制黏菌素结合。这种重新分配下调琥珀酰辅酶A(CoA),以减少包括磷酸丙糖异构酶(TPI)、CpxR和PdhR在内的蛋白质的琥珀酰化,从而维持抗性。外源性琥珀酸盐或α-酮戊二酸以依赖琥珀酰辅酶A的方式恢复琥珀酰化。TPI的琥珀酰化将代谢通量重新导向糖酵解和丙酮酸循环,而CpxR和PdhR的琥珀酰化上调LPS生物合成,最终减弱黏菌素抗性。因此,我们揭示了一种以前未被认识的机制,细菌通过代谢驱动的翻译后蛋白质修饰来调节资源分配,为对抗抗生素抗性提供了策略。

https://cdn.ncbi.nlm.nih.gov/pmc/blobs/77cb/12372871/340069655d3c/sciadv.adu2856-f1.jpg

文献AI研究员

20分钟写一篇综述,助力文献阅读效率提升50倍。

立即体验

用中文搜PubMed

大模型驱动的PubMed中文搜索引擎

马上搜索

文档翻译

学术文献翻译模型,支持多种主流文档格式。

立即体验