Suppr超能文献

钠-葡萄糖协同转运蛋白2抑制剂通过抑制近端肾小管细胞中的Hmgcs2和Btg2来减轻糖尿病肾病中的肾纤维化。

Sodium-glucose cotransporter 2 inhibitors alleviate renal fibrosis in diabetic kidney disease by inhibiting Hmgcs2 and Btg2 in proximal tubular cells.

作者信息

Yan Shengzhe, Luo Minhui, Zhou Rui, Peng Fenfen, Zhang Mingze, Feng Yujie, Zhao Liang, Yang Li, Cheng Yanzhen

机构信息

Department of Endocrinology, Zhujiang Hospital, Southern Medical University, Guangzhou, Guangdong, China.

Department of Pathology, School of Basic Medical Sciences, Southern Medical University, Guangzhou, Guangdong, China.

出版信息

J Transl Med. 2025 Aug 25;23(1):959. doi: 10.1186/s12967-025-06788-6.

Abstract

CONTEXT

Sodium-glucose cotransporter 2 inhibitors (SGLT2i) have been shown to ameliorate renal fibrosis in diabetic kidney disease (DKD), but the mechanism has not been fully explored.

METHODS

The single-cell sequencing (scRNA-seq) data were downloaded from the Gene Expression Omnibus (GEO) database, and we selected the tissue data from mice, mice and mice with SGLT2i treatment. The results were also validated by immunofluorescent staining and western blot in vivo and in vitro, respectively.

RESULTS

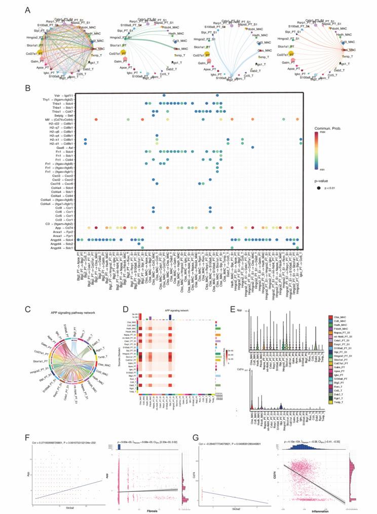
Our study demonstrates that SGLT2i directly ameliorated fibrosis of proximal tubular cells by downregulating 3-hydroxy-3-methylglutaryl-CoA synthase 2 (Hmgcs2) expression in S1 proximal tubular segment cells (PT_S1) and decreasing the number of proximal tubular cell cluster with B-cell translocation gene 2 (Btg2) highly expressed (Btg2_PT). In addition, SGLT2i could indirectly influence macrophages through cell-cell communication between epithelial cells and macrophages, specifically via the App-CD74 ligand-receptor pair, thus suppressing the inflammatory response in macrophages, ultimately contributing to the delay in DKD progression.

CONCLUSION

Our study found that Hmgcs2 and Btg2 are therapeutic targets for Sodium-glucose cotransporter 2 inhibitors to ameliorate kidney fibrosis in diabetic kidney disease. Single-cell sequencing technology provided a high resolution of this study at the cellular level.

SUPPLEMENTARY INFORMATION

The online version contains supplementary material available at 10.1186/s12967-025-06788-6.

摘要

背景

钠-葡萄糖协同转运蛋白2抑制剂(SGLT2i)已被证明可改善糖尿病肾病(DKD)中的肾纤维化,但其机制尚未完全阐明。

方法

从基因表达综合数据库(GEO)下载单细胞测序(scRNA-seq)数据,我们选择了来自正常小鼠、糖尿病小鼠和接受SGLT2i治疗的糖尿病小鼠的组织数据。结果分别在体内和体外通过免疫荧光染色和蛋白质印迹进行了验证。

结果

我们的研究表明,SGLT2i通过下调S1近端肾小管段细胞(PT_S1)中3-羟基-3-甲基戊二酰辅酶A合酶2(Hmgcs2)的表达以及减少高表达B细胞易位基因2(Btg2)的近端肾小管细胞簇(Btg2_PT)的数量,直接改善近端肾小管细胞的纤维化。此外,SGLT2i可通过上皮细胞与巨噬细胞之间的细胞间通讯,特别是通过载脂蛋白ApoE-CD74配体-受体对,间接影响巨噬细胞,从而抑制巨噬细胞中的炎症反应,最终有助于延缓DKD的进展。

结论

我们的研究发现Hmgcs2和Btg2是钠-葡萄糖协同转运蛋白2抑制剂改善糖尿病肾病肾纤维化的治疗靶点。单细胞测序技术在细胞水平上为该研究提供了高分辨率。

补充信息

在线版本包含可在10.1186/s12967-025-06788-6获取的补充材料。

https://cdn.ncbi.nlm.nih.gov/pmc/blobs/6cb4/12379496/136f4aa4df7b/12967_2025_6788_Fig1_HTML.jpg

文献AI研究员

20分钟写一篇综述,助力文献阅读效率提升50倍。

立即体验

用中文搜PubMed

大模型驱动的PubMed中文搜索引擎

马上搜索

文档翻译

学术文献翻译模型,支持多种主流文档格式。

立即体验