Suppr超能文献

ProDualNet:基于蛋白质语言模型和结构模型的双靶点蛋白质序列设计方法。

ProDualNet: dual-target protein sequence design method based on protein language model and structure model.

作者信息

Cheng Liu, Wei Ting, Cui Xiaochen, Chen Hai-Feng, Yu Zhangsheng

机构信息

Department of Bioinformatics and Biostatistics, School of Life Sciences and Biotechnology, Shanghai Jiao Tong University, Shanghai, China.

Intelligent Medicine Original (Shanghai) Co., Ltd., Shanghai, China.

出版信息

Brief Bioinform. 2025 Jul 2;26(4). doi: 10.1093/bib/bbaf391.

Abstract

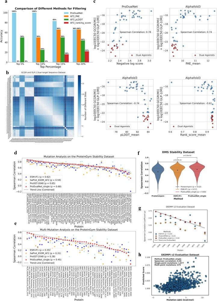
Proteins typically interact with multiple partners to regulate biological processes, and peptide drugs targeting multiple receptors have shown strong therapeutic potential, emphasizing the need for multi-target strategies in protein design. However, most current protein sequence design methods focus on interactions with a single receptor, often neglecting the complexity of designing proteins that can bind to two distinct receptors. We introduced Protein Dual-Target Design Network (ProDualNet), a structure-based sequence design method that integrates sequence-structure information from two receptors to design dual-target protein sequences. ProDualNet used a heterogeneous graph network for pretraining and combines noise-augmented single-target data with real dual-target data for fine-tuning. This approach addressed the challenge of limited dual-target protein experimental structures. The efficacy of ProDualNet has been validated across multiple test sets, demonstrating better recovery and success rates compared to other multi-state design methods. In silico evaluation of cases like dual-target allosteric binding and non-overlapping interface binding highlights its potential for designing dual-target binding proteins. Data and code are available at https://github.com/chengliu97/ProDualNet.

摘要

蛋白质通常与多个伙伴相互作用以调节生物过程,靶向多个受体的肽类药物已显示出强大的治疗潜力,这凸显了在蛋白质设计中采用多靶点策略的必要性。然而,当前大多数蛋白质序列设计方法都集中在与单个受体的相互作用上,常常忽视了设计能够结合两种不同受体的蛋白质的复杂性。我们引入了蛋白质双靶点设计网络(ProDualNet),这是一种基于结构的序列设计方法,它整合来自两种受体的序列-结构信息来设计双靶点蛋白质序列。ProDualNet使用异构图网络进行预训练,并将噪声增强的单靶点数据与真实双靶点数据相结合进行微调。这种方法解决了双靶点蛋白质实验结构有限的挑战。ProDualNet的有效性已在多个测试集上得到验证,与其他多状态设计方法相比,显示出更高的回收率和成功率。对双靶点变构结合和非重叠界面结合等案例的计算机模拟评估突出了其在设计双靶点结合蛋白方面的潜力。数据和代码可在https://github.com/chengliu97/ProDualNet获取。

https://cdn.ncbi.nlm.nih.gov/pmc/blobs/a2a3/12378908/043564363123/bbaf391f1.jpg

文献AI研究员

20分钟写一篇综述,助力文献阅读效率提升50倍。

立即体验

用中文搜PubMed

大模型驱动的PubMed中文搜索引擎

马上搜索

文档翻译

学术文献翻译模型,支持多种主流文档格式。

立即体验