Suppr超能文献

白血病抑制因子促进人类胆管疾病,抑制它可改善Abcb4-/-小鼠的胆汁淤积。

Leukemia inhibitory factor promotes human cholangiopathies, and its inhibition improves cholestasis in Abcb4-/- mice.

作者信息

Di Giorgio Cristina, Urbani Ginevra, Massa Carmen, Marchianò Silvia, Biagioli Michele, Bordoni Martina, Lachi Ginevra, Sensini Benedetta, Del Sordo Rachele, Paniconi Francesca, Giannelli Eleonora, Sette Maria Rosaria, Cari Luigi, Morretta Elva, Monti Maria Chiara, De Gregorio Rosa, Sepe Valentina, Zampella Angela, Lapitz Ainhoa, Milkiewicz Piotr, Milkiewicz Malgorzata, Banales Jesus M, Distrutti Eleonora, Fiorucci Stefano

机构信息

Department of Medicine and Surgery, University of Perugia, Perugia, Italy.

BAR Pharmaceuticals S.r.l., Reggio Emilia, Italy.

出版信息

Hepatol Commun. 2025 Aug 26;9(9). doi: 10.1097/HC9.0000000000000779. eCollection 2025 Sep 1.

Abstract

BACKGROUND

Primary sclerosing cholangitis (PSC) and primary biliary cholangitis (PBC) are immune-mediated cholestatic disorders characterized by progressive biliary inflammation and fibrosis, for which treatment options remain limited, underscoring the need for novel therapeutic targets. The leukemia inhibitory factor (LIF) is an IL-6-related cytokine that dysregulates the communication between epithelial cells and extracellular matrices by binding a heterodimeric complex formed by LIF receptor (LIFR) and gp130. The role of the LIF/LIFR system in PSC and PBC and its potential as a therapeutic target remain unclear.

METHODS

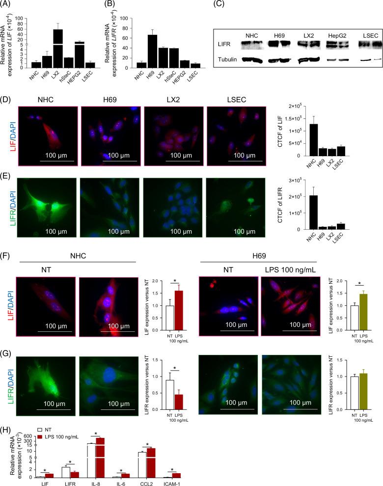
We investigated LIF/LIFR system alteration in PSC and PBC and assessed the therapeutic potential of LIFR antagonism in a genetic mouse model of PSC (Abcb4-/- mice). Single-cell transcriptomics analyses were performed to evaluate LIF and LIFR expression in human liver samples. Whole liver RNA-seq and immunostaining were used to assess LIF/LIFR levels and correlation with fibrotic and immune markers. The effects of LIFR antagonism were evaluated in vitro using LRI-310, a steroidal LIFR antagonist, on human cholangiocytes, HSCs, endothelial cells, and macrophages. In vivo, LRI-310 was administered to Abcb4-/- mice, and effects on liver injury, cholestasis, fibrosis, leukocyte infiltration, and gene expression were assessed.

RESULTS

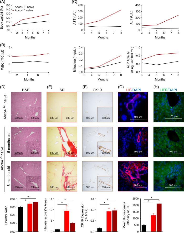
LIF expression s enriched in human cholangiocytes, while LIFR is predominantly expressed by HSCs, endothelial cells, and macrophages. Whole liver RNAseq analysis and liver sections immunostaining demonstarted that increased LIF expression correlates with expression of markers of hepatic fibrosis and immune activation in PSC and PBC patients. LRI-310, a steroidal LIFR antagonist, attenuated human cholangiocytes activation and expression of inflammatory mediators, as well as the activation of liver sinusoidal cells and hepatic fibroblasts. In Abcb4-/- mice administration of LRI-310 mitigated liver injury, cholestasis, liver leukocytes infiltration and reduced the expression of biomarkers associated with fibrosis, inflammation, and bile acid dismetabolism.

CONCLUSION

Cholangiocyte-derived LIF promotes the formation of a pro-inflammatory and pro-fibrotic niche centred on damaged cholangiocytes. LIFR antagonism reverses fibrosis and immune dysregulation in Abcb4-/- mice, supporting the development of anti-LIFR therapies in human cholangiopathies.

摘要

背景

原发性硬化性胆管炎(PSC)和原发性胆汁性胆管炎(PBC)是免疫介导的胆汁淤积性疾病,其特征为进行性胆管炎症和纤维化,目前治疗选择仍然有限,这凸显了对新型治疗靶点的需求。白血病抑制因子(LIF)是一种与IL-6相关的细胞因子,它通过结合由LIF受体(LIFR)和gp130形成的异二聚体复合物来破坏上皮细胞与细胞外基质之间的通讯。LIF/LIFR系统在PSC和PBC中的作用及其作为治疗靶点的潜力仍不清楚。

方法

我们研究了PSC和PBC中LIF/LIFR系统的改变,并在PSC基因小鼠模型(Abcb4-/-小鼠)中评估了LIFR拮抗作用的治疗潜力。进行单细胞转录组学分析以评估人肝脏样本中LIF和LIFR的表达。全肝RNA测序和免疫染色用于评估LIF/LIFR水平及其与纤维化和免疫标志物的相关性。使用甾体LIFR拮抗剂LRI-310在体外评估LIFR拮抗作用对人胆管细胞、肝星状细胞、内皮细胞和巨噬细胞的影响。在体内,将LRI-310给予Abcb4-/-小鼠,并评估其对肝损伤、胆汁淤积、纤维化、白细胞浸润和基因表达的影响。

结果

LIF表达在人胆管细胞中富集,而LIFR主要由肝星状细胞、内皮细胞和巨噬细胞表达。全肝RNA测序分析和肝脏切片免疫染色表明,LIF表达增加与PSC和PBC患者肝纤维化和免疫激活标志物的表达相关。甾体LIFR拮抗剂LRI-310减弱了人胆管细胞的活化和炎症介质的表达,以及肝窦细胞和肝成纤维细胞的活化。在Abcb4-/-小鼠中给予LRI-310可减轻肝损伤、胆汁淤积、肝脏白细胞浸润,并降低与纤维化、炎症和胆汁酸代谢相关的生物标志物的表达。

结论

胆管细胞衍生的LIF促进以受损胆管细胞为中心的促炎和促纤维化微环境的形成。LIFR拮抗作用可逆转Abcb4-/-小鼠的纤维化和免疫失调,支持在人类胆管疾病中开发抗LIFR疗法。

https://cdn.ncbi.nlm.nih.gov/pmc/blobs/e9a1/12385065/e3e588278453/hc9-9-e0779-g001.jpg

文献AI研究员

20分钟写一篇综述,助力文献阅读效率提升50倍。

立即体验

用中文搜PubMed

大模型驱动的PubMed中文搜索引擎

马上搜索

文档翻译

学术文献翻译模型,支持多种主流文档格式。

立即体验