Suppr超能文献

急性心肌梗死中与中性粒细胞相关的生物标志物的鉴定与验证:批量RNA测序、表达定量性状位点及孟德尔随机化的综合分析

Identification and verification of biomarkers associated with neutrophils in acute myocardial infarction: integrated analysis of bulk RNA-seq, expression quantitative trait loci, and mendelian randomization.

作者信息

Liu Guoqing, Lv Xiangwen, Qin Jiahui, Long Xingqing, Zhu Miaomiao, Fu Chuwen, Xie Jian, He Peichun

机构信息

Department of Cardiology, The First Affiliated Hospital of Guangxi Medical University, Nanning, Guangxi, China.

Department of Cardiology, The Second Affiliated Hospital of Guangxi Medical University, Nanning, Guangxi, China.

出版信息

Front Mol Biosci. 2025 Aug 8;12:1614350. doi: 10.3389/fmolb.2025.1614350. eCollection 2025.

Abstract

BACKGROUND

Immune infiltration is closely related to the progression of acute myocardial infarction (AMI), among which neutrophils have received extensive attention. However, the concrete association between AMI and neutrophils remains uncertain.

METHODS

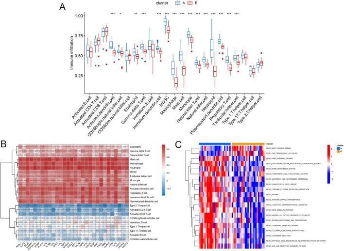
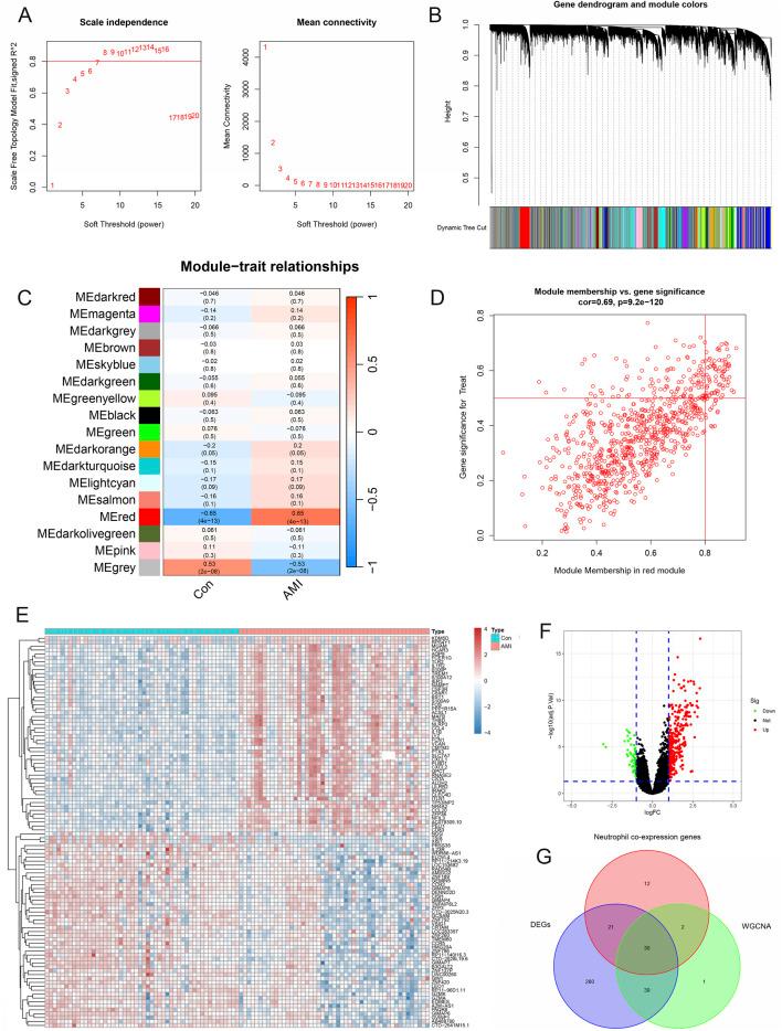
Bulk RNA-seq data for patients with AMI were downloaded from the Gene Expression Omnibus (GEO) database. CIBERSORT was utilized to measure 22 degrees of immune cell composition. The causal link between neutrophils and AMI was determined by Mendelian randomization (MR) analysis. Genes with correlation coefficients >0.7 with neutrophils were selected, and their representativeness was confirmed by functional enrichment analysis. Weighted gene co-expression network analysis (WGCNA) was performed to screen for AMI-related modular genes. Robust molecular clusters linked to neutrophils were recognized via consensus clustering methodology. Hub genes were screened using the least absolute shrinkage and selection operator (LASSO) and random forest (RF) algorithms. A cellular model of AMI was established using oxygen- and glucose-deprived AC16 cells. Quantitative reverse transcription‒polymerase chain reaction (RT‒qPCR) was used to validate the gene expression levels. The expression quantitative trait loci (eQTL) analysis is used to identify genetic variations in the expression of regulatory genes in AMI.

RESULTS

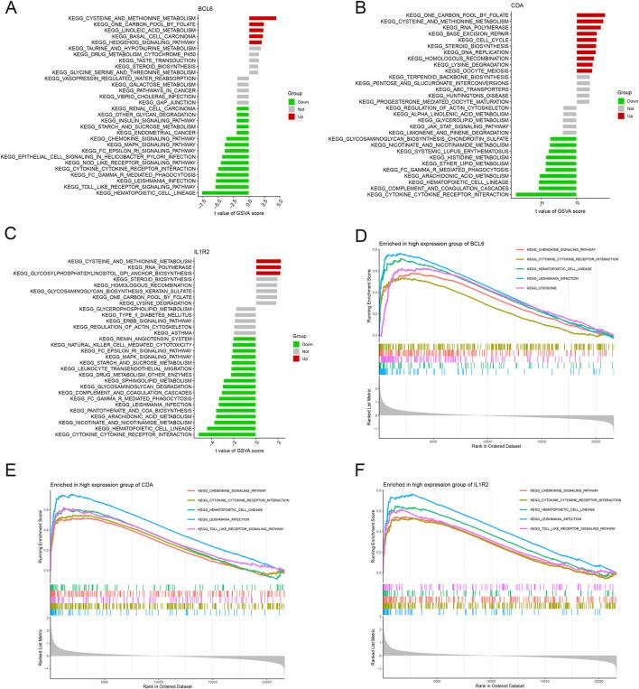
MR results demonstrated a significant causal relationship between neutrophils and AMI. The consensus clustering method delineated two gene subclusters, and the expression of AMI-related neutrophil coexpressed genes was consistent with innate immune cell infiltration. Three hub neutrophil coexpressed genes (, , and ) were identified. The receiver operating characteristic (ROC) curves indicated that the three genes were valuable for diagnosing AMI in the training and validation sets, and the RT‒qPCR results verified the gene expression data. A prediction model was constructed based on three hub neutrophil coexpressed genes in AMI, and the results revealed good accuracy. The eQTL analysis further confirmed that plays a pivotal role as a key risk gene in neutrophil-mediated damage in AMI.

CONCLUSION

There is a causal relationship between neutrophils and AMI. plays a pivotal role as a key risk gene in neutrophil-mediated damage in AMI. However, more comprehensive studies are needed to determine the molecular mechanism of AMI-related neutrophil coexpressed genes.

摘要

背景

免疫浸润与急性心肌梗死(AMI)的进展密切相关,其中中性粒细胞受到了广泛关注。然而,AMI与中性粒细胞之间的具体关联仍不明确。

方法

从基因表达综合数据库(GEO)下载AMI患者的批量RNA测序数据。利用CIBERSORT测量22种免疫细胞成分的程度。通过孟德尔随机化(MR)分析确定中性粒细胞与AMI之间的因果关系。选择与中性粒细胞相关系数>0.7的基因,并通过功能富集分析确认其代表性。进行加权基因共表达网络分析(WGCNA)以筛选与AMI相关的模块基因。通过共识聚类方法识别与中性粒细胞相关的稳健分子簇。使用最小绝对收缩和选择算子(LASSO)和随机森林(RF)算法筛选枢纽基因。使用缺氧和缺糖的AC16细胞建立AMI细胞模型。采用定量逆转录-聚合酶链反应(RT-qPCR)验证基因表达水平。表达定量性状位点(eQTL)分析用于识别AMI中调控基因表达的遗传变异。

结果

MR结果表明中性粒细胞与AMI之间存在显著的因果关系。共识聚类方法划分出两个基因亚簇,与AMI相关的中性粒细胞共表达基因的表达与先天免疫细胞浸润一致。鉴定出三个枢纽中性粒细胞共表达基因(、和)。受试者工作特征(ROC)曲线表明这三个基因在训练集和验证集中对诊断AMI有价值,RT-qPCR结果验证了基因表达数据。基于AMI中三个枢纽中性粒细胞共表达基因构建了预测模型,结果显示出良好的准确性。eQTL分析进一步证实作为关键风险基因在AMI中性粒细胞介导的损伤中起关键作用。

结论

中性粒细胞与AMI之间存在因果关系。作为关键风险基因在AMI中性粒细胞介导的损伤中起关键作用。然而,需要更全面的研究来确定与AMI相关的中性粒细胞共表达基因的分子机制。

https://cdn.ncbi.nlm.nih.gov/pmc/blobs/3130/12371120/6a7b70147cce/fmolb-12-1614350-g001.jpg

文献AI研究员

20分钟写一篇综述,助力文献阅读效率提升50倍。

立即体验

用中文搜PubMed

大模型驱动的PubMed中文搜索引擎

马上搜索

文档翻译

学术文献翻译模型,支持多种主流文档格式。

立即体验