Suppr超能文献

通过定义卵巢癌中与铜死亡相关的基因特征来探讨CDKN2A在铜死亡中的作用。

Implication of CDKN2A in cuproptosis through defining cuproptosis-related gene signature in ovarian cancer.

作者信息

Zhang Beilei, Yang Zhaojie, Zheng Yinuo, He Yongchao, Yan Yulu, Song Jiarui, Wang Fu, An Ruifang

机构信息

Department of Obstetrics and Gynecology, The First Affiliated Hospital of Xi'an Jiaotong University, Xi'an 710061, Shaanxi, China.

Institute of Medical Engineering, School of Basic Medical Sciences, Xi'an Jiaotong University, Xi'an 710061, China.

出版信息

J Cancer. 2025 Jul 24;16(11):3355-3371. doi: 10.7150/jca.115374. eCollection 2025.

Abstract

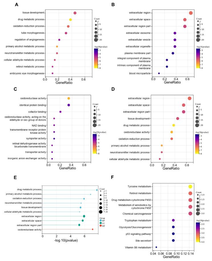
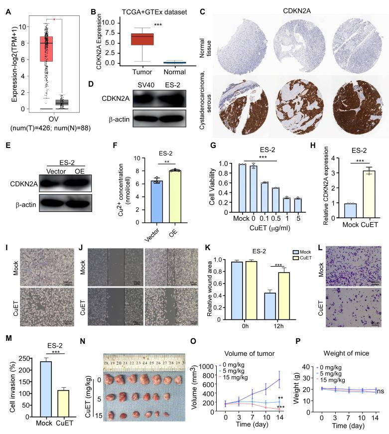
Cuproptosis is a kind of programmed cell death in which copper reacts with the cycloaliphatic component of the tricarboxylic acid (TCA) cycle. In this study, we devised a predictive model and a theoretical framework to examine the variations in the expression of the cuproptosis-related genes (CRGs) in ovarian cancer. Through screening the 11 CRGs, all samples were segmented into two risk groups and a prognostic model was built. Among the 11 CRGs, 10 genes showed a significant relationship with survival probability, demonstrating the model had good prediction ability and high accuracy. Age and FIGO stage were discovered to be strongly correlated with patient survival time by means of univariate Cox regression analysis. The patients over 65 in FIGO stages IIIA-IV had an increased risk. The enrichment analysis showed that the main metabolic pathways were those related to drug metabolism, tissue development, tyrosine metabolism and retinol metabolism. The PPI networks revealed that CDKN2A was the key gene. Finally, the and functional assays demonstrated that cuproptosis induced by CuET agent treatment could significantly inhibit ovarian cancer cell viability, migration and invasion as well as xenografted tumor growth where the CDKN2A expression level increased. Our results indicate that the comprehensive definition of differentially expressed CRGs in ovarian cancer will provide new insights for clinical remedy of ovarian cancer.

摘要

铜死亡是一种程序性细胞死亡,其中铜与三羧酸(TCA)循环的脂环族成分发生反应。在本研究中,我们设计了一个预测模型和一个理论框架,以研究卵巢癌中铜死亡相关基因(CRG)表达的变化。通过筛选11个CRG,将所有样本分为两个风险组,并建立了一个预后模型。在这11个CRG中,有10个基因与生存概率显示出显著关系,表明该模型具有良好的预测能力和高准确性。通过单变量Cox回归分析发现,年龄和国际妇产科联盟(FIGO)分期与患者生存时间密切相关。FIGO IIIA-IV期65岁以上的患者风险增加。富集分析表明,主要代谢途径是与药物代谢、组织发育、酪氨酸代谢和视黄醇代谢相关的途径。蛋白质-蛋白质相互作用(PPI)网络显示,细胞周期蛋白依赖性激酶2A(CDKN2A)是关键基因。最后,功能分析表明,CuET试剂处理诱导的铜死亡可显著抑制卵巢癌细胞的活力、迁移和侵袭以及异种移植肿瘤的生长,其中CDKN2A表达水平增加。我们的结果表明,对卵巢癌中差异表达的CRG进行全面定义将为卵巢癌的临床治疗提供新的见解。

https://cdn.ncbi.nlm.nih.gov/pmc/blobs/6fbe/12374941/da5dc1c89aa5/jcav16p3355g001.jpg

文献AI研究员

20分钟写一篇综述,助力文献阅读效率提升50倍。

立即体验

用中文搜PubMed

大模型驱动的PubMed中文搜索引擎

马上搜索

文档翻译

学术文献翻译模型,支持多种主流文档格式。

立即体验