Suppr超能文献

基于机器学习的由脂肪酸代谢基因组成的有前景的预后标志物可预测前列腺癌的生化复发并辅助雄激素受体信号通路抑制剂治疗。

A Promising Prognostic Signature Consisting of Fatty Acid Metabolism Genes based on Machine Learning Predicts Biochemical Recurrence and Aids ARSI Therapy in Prostate Cancer.

作者信息

Wu Zhenjie, Deng Yulin, Feng Yuanfa, Tan Zeheng, Cai Shanghua, He Huichan, Yin Wenjun, Li Jinchuang, Tian Weicheng, Lu Jianming, Xie Wenjie, Lin Jundong, Ye Jianheng, Han Zhaodong, Zhong Weide

机构信息

Department of Urology, The Second Affiliated Hospital, School of Medicine, South China University of Technology, Guangzhou, 510180, People's Republic of China.

Department of Urology, The First Dongguan Affiliated Hospital, Guangdong Medical University, Dongguan, 523710, People's Republic of China.

出版信息

J Cancer. 2025 Jul 28;16(11):3450-3463. doi: 10.7150/jca.112597. eCollection 2025.

Abstract

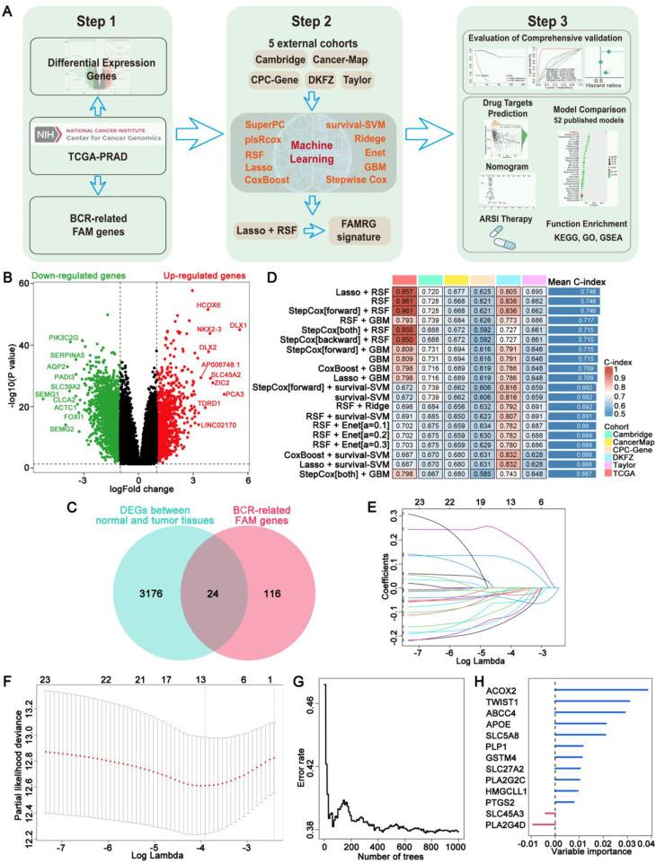
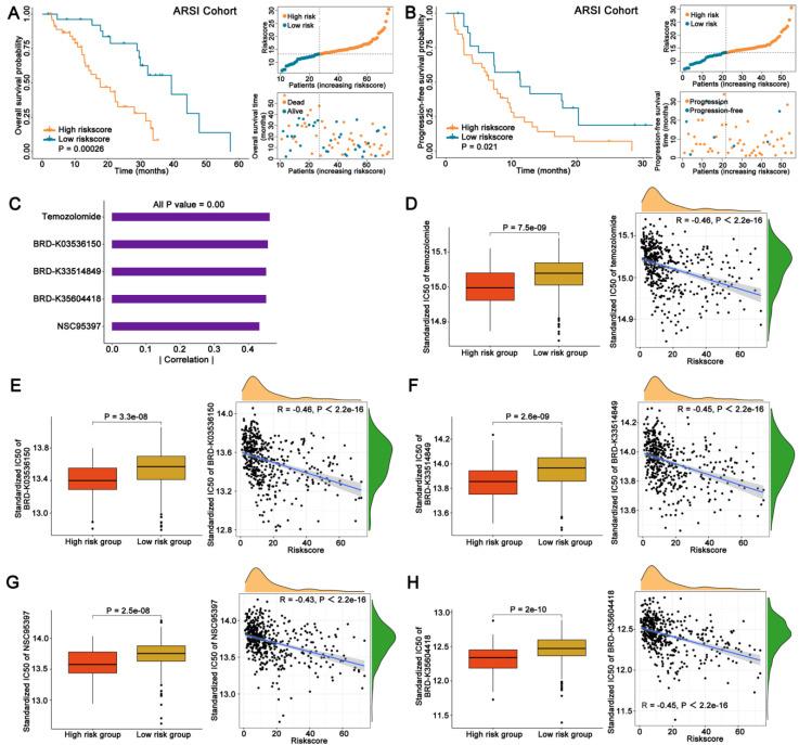
Fatty acid metabolism (FAM) is a crucial metabolic characteristic of tumor cells, playing a role in various pathological processes during tumor development. Till now, the prognostic role of FAM-related genes of prostate cancer (PCa) is far from fully investigation. The combinations of 10 machine learning algorithms were applied in this study. A reliable signature, FAM-related gene score (FAMRGs), was developed to predict the prognosis of patients with PCa. External data sets were used to verify the accuracy and robustness of the FAMRGs. Drug sensitivity analysis was used to predict the optimal drug for high-risk PCa patients. The underlying mechanism related to FAMRGs were investigated by functional enrichment analysis. A nomogram based on FAMRGs was developed for personalized prediction of patient prognosis. A stable FAMRGs was construced and validated in 6 independent cohorts. FAMRGs accurately divided PCa patients into low and high risk group. FAMRGs showed stronger predictive ability compared with published prognostic signatures for PCa. Also, the androgen receptor signaling inhibitors (ARSI) treatment response predictive ability of FAMRGs was identified. Five drugs that were most suitable for patients in the high risk group of FAMRGs were screened. It was shown that FAMRGs involved in cell cycle-related pathways. The novel nomogram showed precisely predictive ability for the outcomes of patients with PCa. The FAMRGs can accurately predict the prognosis of PCa patients and is expected to direct the clinical treatment for PCa.

摘要

脂肪酸代谢(FAM)是肿瘤细胞的关键代谢特征,在肿瘤发展的各种病理过程中发挥作用。到目前为止,前列腺癌(PCa)中FAM相关基因的预后作用尚未得到充分研究。本研究应用了10种机器学习算法的组合。开发了一种可靠的特征——FAM相关基因评分(FAMRGs),用于预测PCa患者的预后。使用外部数据集验证FAMRGs的准确性和稳健性。药物敏感性分析用于预测高危PCa患者的最佳药物。通过功能富集分析研究与FAMRGs相关的潜在机制。基于FAMRGs开发了一种列线图,用于个性化预测患者预后。在6个独立队列中构建并验证了稳定的FAMRGs。FAMRGs准确地将PCa患者分为低风险组和高风险组。与已发表的PCa预后特征相比,FAMRGs显示出更强的预测能力。此外,还确定了FAMRGs对雄激素受体信号抑制剂(ARSI)治疗反应的预测能力。筛选出了最适合FAMRGs高风险组患者的5种药物。结果表明,FAMRGs参与细胞周期相关途径。新型列线图对PCa患者的预后具有精确的预测能力。FAMRGs可以准确预测PCa患者的预后,有望指导PCa的临床治疗。

https://cdn.ncbi.nlm.nih.gov/pmc/blobs/bf45/12374944/2b190d293e5f/jcav16p3450g001.jpg

文献AI研究员

20分钟写一篇综述,助力文献阅读效率提升50倍。

立即体验

用中文搜PubMed

大模型驱动的PubMed中文搜索引擎

马上搜索

文档翻译

学术文献翻译模型,支持多种主流文档格式。

立即体验