Suppr超能文献

ATOX1通过激活c-Myb/PI3K/AKT信号通路促进肝细胞癌的发生。

ATOX1 Promotes Hepatocellular Carcinoma Carcinogenesis via Activation of the c-Myb/PI3K/AKT Signaling Pathway.

作者信息

Ouyang Qin, Jia Siyu, Zhu Qianyu, Li Yanmeng, Zi Huaduan, Chen Sisi, He Pingping, Tang Hengcheng, Li Yanling, Xu Anjian, Zhang Bei, Wang Xiaomin, Ou Xiaojuan, Zhou Donghu, Huang Jian

机构信息

Laboratory of Molecular Biology, Beijing Institute of Clinical Medicine, Beijing Friendship Hospital, Capital Medical University, State Key Laboratory of Digestive Health; National Clinical Research Center for Digestive Diseases, Beijing, China.

Department of Anesthesiology, Peking University People's Hospital, Beijing, China.

出版信息

J Clin Transl Hepatol. 2025 Aug 28;13(8):630-643. doi: 10.14218/JCTH.2024.00422. Epub 2025 Jul 7.

Abstract

BACKGROUND AND AIMS

Despite advancements in diagnostic and therapeutic strategies, hepatocellular carcinoma (HCC) remains a leading cause of cancer-related mortality. Antioxidant-1 (ATOX1) has been implicated in oncogenic processes across various cancer types; however, its specific role in HCC remains unclear. This study aimed to investigate the function of ATOX1 and its underlying molecular mechanisms in HCC.

METHODS

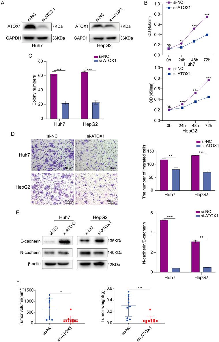
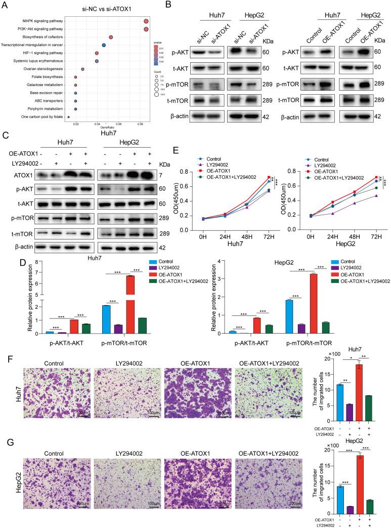
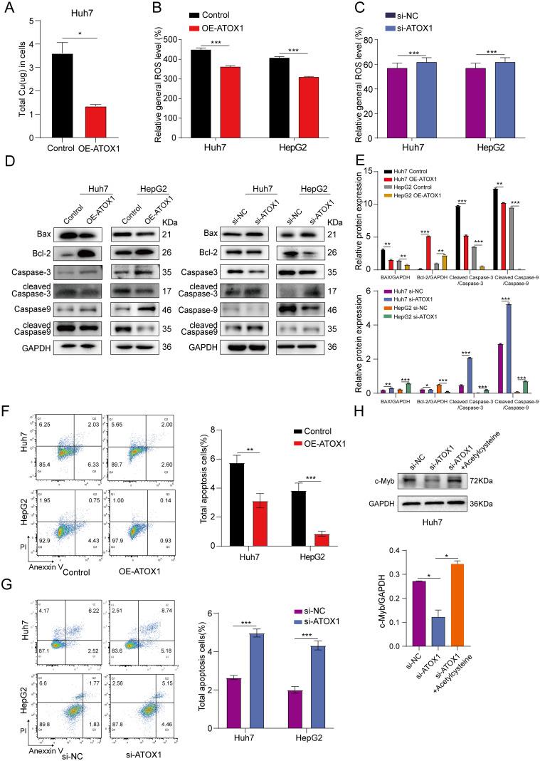
Immunohistochemical analysis was conducted to assess ATOX1 expression in HCC tissues. Cell Counting Kit-8, colony formation, Transwell migration, flow cytometry, and reactive oxygen species (ROS) assays were employed to evaluate the malignant behaviors of tumor cells. A xenograft mouse model was employed to assess the effects of ATOX1 knockdown on tumor growth . DCAC50 treatment was performed to inhibit the copper transport function of ATOX1. RNA sequencing was conducted to explore the potential molecular mechanisms of ATOX1 in HCC.

RESULTS

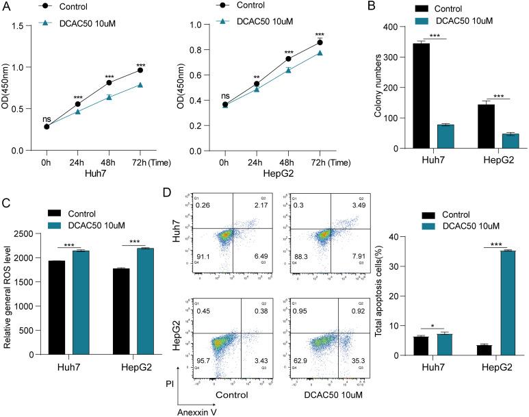
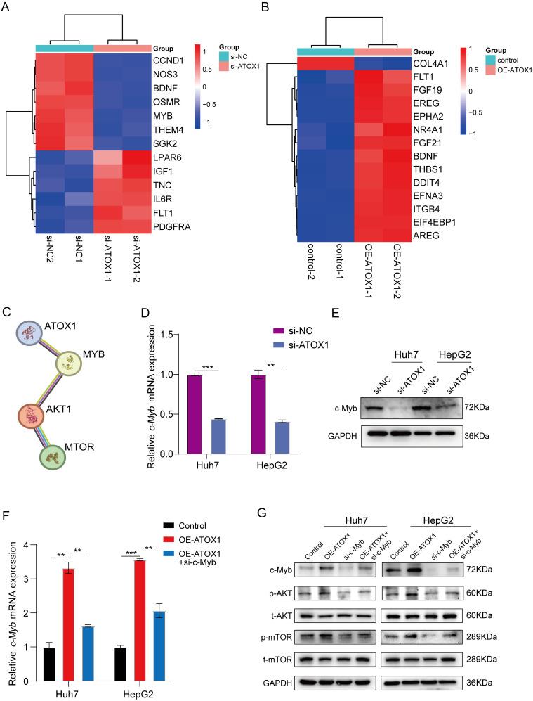
ATOX1 expression was significantly elevated in HCC tumor tissues. ATOX1 promoted cell proliferation, colony formation, and migration. Knockdown of ATOX1 suppressed tumor growth . Mechanistically, ATOX1 activated c-Myb, and thus enhanced the malignant phenotype of HCC cells via activation of the PI3K/AKT signaling pathway. Additionally, ATOX1 reduced intracellular copper accumulation and inhibited ROS production and apoptosis. Inhibition of ATOX1 by DCAC50 decreased cell proliferation while increasing ROS levels and apoptosis in HCC cells. Notably, acetylcysteine reversed the reduction in c-Myb expression induced by ATOX1 knockdown.

CONCLUSIONS

ATOX1 may promote HCC carcinogenesis through the activation of the c-Myb/PI3K/AKT pathway and the inhibition of copper accumulation and oxidative stress.

摘要

背景与目的

尽管诊断和治疗策略取得了进展,但肝细胞癌(HCC)仍然是癌症相关死亡的主要原因。抗氧化剂1(ATOX1)已被证明参与多种癌症类型的致癌过程;然而,其在HCC中的具体作用仍不清楚。本研究旨在探讨ATOX1在HCC中的功能及其潜在的分子机制。

方法

采用免疫组织化学分析评估HCC组织中ATOX1的表达。使用细胞计数试剂盒-8、集落形成、Transwell迁移、流式细胞术和活性氧(ROS)检测来评估肿瘤细胞的恶性行为。采用异种移植小鼠模型评估ATOX1敲低对肿瘤生长的影响。进行DCAC50处理以抑制ATOX1的铜转运功能。进行RNA测序以探索ATOX1在HCC中的潜在分子机制。

结果

ATOX1在HCC肿瘤组织中的表达显著升高。ATOX1促进细胞增殖、集落形成和迁移。敲低ATOX1可抑制肿瘤生长。机制上,ATOX1激活c-Myb,从而通过激活PI3K/AKT信号通路增强HCC细胞的恶性表型。此外,ATOX1减少细胞内铜积累并抑制ROS产生和细胞凋亡。DCAC50抑制ATOX1可降低细胞增殖,同时增加HCC细胞中的ROS水平和细胞凋亡。值得注意的是,乙酰半胱氨酸逆转了ATOX1敲低诱导的c-Myb表达降低。

结论

ATOX1可能通过激活c-Myb/PI3K/AKT途径以及抑制铜积累和氧化应激来促进HCC的发生。

https://cdn.ncbi.nlm.nih.gov/pmc/blobs/38f5/12375821/e56081f258ee/JCTH-13-630-g001.jpg

文献AI研究员

20分钟写一篇综述,助力文献阅读效率提升50倍。

立即体验

用中文搜PubMed

大模型驱动的PubMed中文搜索引擎

马上搜索

文档翻译

学术文献翻译模型,支持多种主流文档格式。

立即体验