Suppr超能文献

神经细胞对APPswe/PSd1E9小鼠淀粉样病理、脑源性神经营养因子水平及胰岛素信号传导的治疗作用

Therapeutic Effects of Neuro-Cells on Amyloid Pathology, BDNF Levels, and Insulin Signalling in APPswe/PSd1E9 Mice.

作者信息

de Munter Johannes P J M, Tsoy Andrey, Sitdikova Kseniia, Wolters Erik Ch, Chaprov Kirill, Yenkoyan Konstantin B, Torosyan Hamlet, Askarova Sholpan, Anthony Daniel C, Strekalova Tatyana

机构信息

Department of Psychiatry and Neuropsychology, Maastricht University, 6229 ER Maastricht, The Netherlands.

Neuroplast B.V., 6222 NK Maastricht, The Netherlands.

出版信息

Cells. 2025 Aug 20;14(16):1293. doi: 10.3390/cells14161293.

Abstract

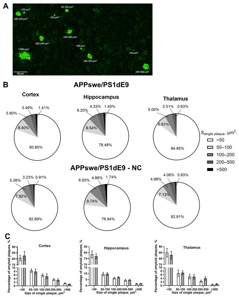
Stem cell therapies, including mesenchymal (MSCs) and haematopoietic stem cells (HSCs), have shown promise in neurodegenerative diseases. Here, we investigated the therapeutic effects of a defined combination of unmanipulated MSCs and CD34 HSCs, termed Neuro-Cells (NC), in a murine model of Alzheimer's disease (AD), the APPswe/PS1dE9 mouse. At 12 months of age, mice received intracisternal injections of NC (1.39 × 10 MSCs + 5 × 10 HSCs) or vehicle. After 45 days, behavioural testing, immunohistochemical analyses of amyloid plaque density (APD), and cortical gene expression profiling were conducted. NC-treated APP/PS1 mice exhibited preserved object recognition memory and reduced anxiety-like behaviours, contrasting with deficits observed in untreated transgenic controls. Histologically, NC treatment significantly reduced the density of small amyloid plaques (<50 μm) in the hippocampus and thalamus, and total plaque burden in the thalamus. Gene expression analysis revealed that NC treatment normalised or reversed disease-associated changes in insulin receptor (IR) signalling and neurotrophic pathways. Specifically, NC increased expression of , , and , while attenuating aberrant upregulation of , , and markers of ageing and AD-related pathology (, , , , ). These findings indicate that NC therapy mitigates behavioural and molecular hallmarks of AD, potentially via restoration of BDNF and insulin receptor-mediated signalling.

摘要

干细胞疗法,包括间充质干细胞(MSCs)和造血干细胞(HSCs),已在神经退行性疾病中显示出前景。在此,我们在阿尔茨海默病(AD)的小鼠模型APPswe/PS1dE9小鼠中,研究了未处理的MSCs和CD34+HSCs的特定组合(称为神经细胞(NC))的治疗效果。在12个月大时,小鼠接受脑池内注射NC(1.39×10⁶个MSCs+5×10⁵个HSCs)或载体。45天后,进行行为测试、淀粉样斑块密度(APD)的免疫组织化学分析以及皮质基因表达谱分析。与未处理的转基因对照中观察到的缺陷形成对比,经NC处理的APP/PS1小鼠表现出保留的物体识别记忆和减少的焦虑样行为。组织学上,NC处理显著降低了海马体和丘脑中小淀粉样斑块(<50μm)的密度以及丘脑中的总斑块负担。基因表达分析显示,NC处理使胰岛素受体(IR)信号传导和神经营养途径中与疾病相关的变化正常化或逆转。具体而言,NC增加了BDNF、PI3K、Akt的表达,同时减弱了p53、p16、衰老和AD相关病理标志物(p21、p19、BACE1、tau、APP)的异常上调。这些发现表明,NC疗法可能通过恢复BDNF和胰岛素受体介导的信号传导来减轻AD的行为和分子特征。

https://cdn.ncbi.nlm.nih.gov/pmc/blobs/085f/12384073/7135c534a2b5/cells-14-01293-g001.jpg

文献AI研究员

20分钟写一篇综述,助力文献阅读效率提升50倍。

立即体验

用中文搜PubMed

大模型驱动的PubMed中文搜索引擎

马上搜索

文档翻译

学术文献翻译模型,支持多种主流文档格式。

立即体验