Suppr超能文献

耐干/嗜干真菌对污染帆布画的合成修复材料的降解作用

Degradation of Synthetic Restoration Materials by Xerotolerant/Xerophilic Fungi Contaminating Canvas Paintings.

作者信息

Kujović Amela, Kavkler Katja, Wilson-Hernandez Michel Alexander, Vittori Miloš, Zidar Luen, Gostinčar Cene, Sepčić Kristina, Pérez-Llano Yordanis, Batista-García Ramón Alberto, Gunde-Cimerman Nina, Zalar Polona

机构信息

Department of Biology, Biotechnical Faculty, University of Ljubljana, Jamnikarjeva 101, SI-1000 Ljubljana, Slovenia.

Institute for the Protection of Cultural Heritage of Slovenia, Poljanska 40, SI-1000 Ljubljana, Slovenia.

出版信息

J Fungi (Basel). 2025 Jul 30;11(8):568. doi: 10.3390/jof11080568.

Abstract

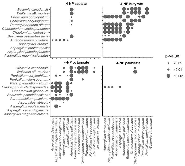
Canvas paintings are prone to biodeterioration due to their complex chemical composition, which can support fungal growth even under controlled conditions. This study evaluated the susceptibility of common synthetic restoration materials-Lascaux glues (303 HV, 498 HV), Acrylharz P550, BEVA 371, Laropal A81, and Regalrez 1094-to degradation by fourteen xerotolerant/xerophilic fungal strains. All tested and species extensively colonized, especially artificially aged materials. FTIR-PAS analysis revealed chemical changes in carbonyl and C-H bonds in Laropal A81 and Regalrez 1094 colonized by spp. Scanning electron microscopy (SEM) imaging showed thinning of Lascaux glues and deformation of Regalrez 1094. Transcriptomic profiling of grown on Lascaux 498 HV and Regalrez 1094 identified altered expression of genes coding for esterases and oxidases, enzymes involved in synthetic polymer degradation. Esterase activity assays using 4-nitrophenol-based substrates confirmed significant enzymatic activity correlating with the presence of ester bonds. These findings highlight the vulnerability of synthetic restoration materials, specifically Laropal A81, Regalrez 1094, and Lascaux glues, to extremophilic fungi thriving in environments with low water activity. The results emphasize the urgent need for specific knowledge on fungi and their metabolic pathways to use/develop more durable conservation materials and strategies to protect cultural heritage objects from biodeterioration.

摘要

由于画布画作的化学成分复杂,即使在受控条件下也可能支持真菌生长,因此容易发生生物降解。本研究评估了常见合成修复材料——拉斯科胶水(303 HV、498 HV)、丙烯酸树脂P550、BEVA 371、Laropal A81和Regalrez 1094——对14种耐旱/嗜干真菌菌株降解的敏感性。所有测试的菌株和物种都大量定殖,尤其是人工老化的材料。傅里叶变换红外光声光谱(FTIR-PAS)分析显示,被 物种定殖的Laropal A81和Regalrez 1094中羰基和C-H键发生了化学变化。扫描电子显微镜(SEM)成像显示拉斯科胶水变薄,Regalrez 1094变形。在拉斯科498 HV和Regalrez 1094上生长的 的转录组分析确定了编码酯酶和氧化酶的基因表达改变,这些酶参与合成聚合物的降解。使用基于4-硝基苯酚的底物进行的酯酶活性测定证实了与酯键存在相关的显著酶活性。这些发现突出了合成修复材料,特别是Laropal A81、Regalrez 1094和拉斯科胶水,对在低水分活性环境中茁壮成长的嗜极端真菌的脆弱性。结果强调迫切需要关于真菌及其代谢途径的具体知识,以使用/开发更耐用的保护材料和策略,保护文化遗产免受生物降解。

https://cdn.ncbi.nlm.nih.gov/pmc/blobs/345c/12387268/d4b659082301/jof-11-00568-g001.jpg

文献AI研究员

20分钟写一篇综述,助力文献阅读效率提升50倍。

立即体验

用中文搜PubMed

大模型驱动的PubMed中文搜索引擎

马上搜索

文档翻译

学术文献翻译模型,支持多种主流文档格式。

立即体验