Suppr超能文献

高溶解性贻贝足蛋白及其衍生物通过靶向NF-κB/PI3K-Akt信号通路并促进M2巨噬细胞极化来抑制炎症。

Highly Soluble Mussel Foot Protein and Its Derivatives Inhibit Inflammation by Targeting NF-κB/PI3K-Akt Signaling and Promoting M2 Macrophage Polarization.

作者信息

Li Na, Li Yu, Xu Jiren, Elango Jeevithan, Wu Wenhui

机构信息

Department of Marine Pharmacology, College of Food Science and Technology, Shanghai Ocean University, Shanghai 201306, China.

Department of Biomaterials Engineering, Faculty of Health Sciences, UCAM-Universidad Católica San Antonio de Murcia, Guadalupe, 30107 Murcia, Spain.

出版信息

Antioxidants (Basel). 2025 Aug 21;14(8):1021. doi: 10.3390/antiox14081021.

Abstract

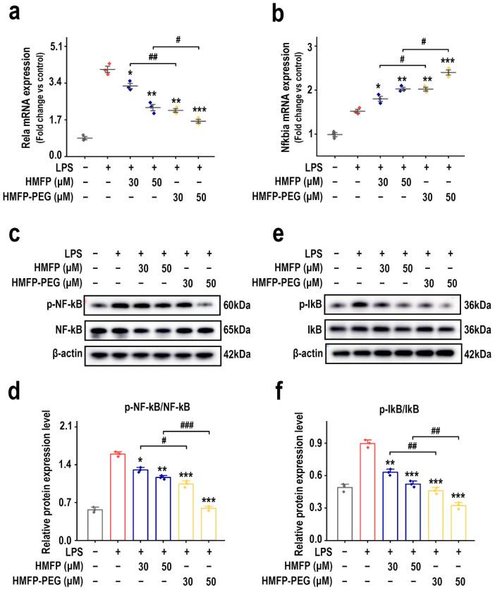
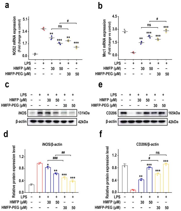
Chronic inflammation is closely associated with various diseases, underscoring the need for natural, biocompatible anti-inflammatory candidates. For this purpose, mussel foot protein could be an excellent candidate due to its diverse biological activities. Hence, this study systematically evaluates the anti-inflammatory effects of a highly soluble mussel foot protein (HMFP) and HMFP-PEG using LPS-stimulated RAW264.7 cells as an in vitro inflammation model. The results reveal that both HMFP and HMFP-PEG markedly reduced intracellular reactive oxygen species (ROS) levels and suppressed the secretion of pro-inflammatory mediators, including IL-1β, TNF-α, and NO, while promoting the production of anti-inflammatory cytokines such as IL-10 and TGF-β. Mechanistically, both agents markedly inhibited the LPS-induced phosphorylation of PI3K, Akt, NF-κB, and IκB, indicating that their anti-inflammatory effects are mediated via suppression of the PI3K/Akt and NF-κB signaling pathways. Furthermore, HMFP and HMFP-PEG downregulated the expression of the inflammatory marker iNOS and markedly upregulated the M2 macrophage marker CD206, suggesting a role in promoting macrophage polarization toward an anti-inflammatory M2 phenotype. Notably, NF-κB signaling was identified as a key mediator in the anti-inflammatory mechanisms of both HMFP and its PEG-modified form. Collectively, these findings demonstrate that HMFP and HMFP-PEG exert significant anti-inflammatory effects through dual inhibition of NF-κB and PI3K/Akt signaling and by promoting M2 macrophage polarization, indicating their potential as promising candidates for the treatment of inflammation-related diseases.

摘要

慢性炎症与多种疾病密切相关,这凸显了对天然、生物相容性抗炎候选物的需求。为此,贻贝足蛋白因其多样的生物活性可能是一种极佳的候选物。因此,本研究以脂多糖刺激的RAW264.7细胞作为体外炎症模型,系统评估了高溶解性贻贝足蛋白(HMFP)和HMFP-PEG的抗炎作用。结果显示,HMFP和HMFP-PEG均显著降低细胞内活性氧(ROS)水平,并抑制促炎介质(包括IL-1β、TNF-α和NO)的分泌,同时促进抗炎细胞因子(如IL-10和TGF-β)的产生。从机制上讲,这两种药物均显著抑制脂多糖诱导的PI3K、Akt、NF-κB和IκB的磷酸化,表明它们的抗炎作用是通过抑制PI3K/Akt和NF-κB信号通路介导的。此外,HMFP和HMFP-PEG下调炎症标志物iNOS的表达,并显著上调M2巨噬细胞标志物CD206,表明其在促进巨噬细胞向抗炎M2表型极化中发挥作用。值得注意的是,NF-κB信号被确定为HMFP及其聚乙二醇修饰形式抗炎机制中的关键介质。总体而言,这些发现表明,HMFP和HMFP-PEG通过双重抑制NF-κB和PI3K/Akt信号以及促进M2巨噬细胞极化发挥显著的抗炎作用,表明它们作为治疗炎症相关疾病的有前景候选物的潜力。

https://cdn.ncbi.nlm.nih.gov/pmc/blobs/3af6/12383214/96f4259ebb20/antioxidants-14-01021-g001.jpg

文献AI研究员

20分钟写一篇综述,助力文献阅读效率提升50倍。

立即体验

用中文搜PubMed

大模型驱动的PubMed中文搜索引擎

马上搜索

文档翻译

学术文献翻译模型,支持多种主流文档格式。

立即体验